Sci论文 - 至繁归于至简,Sci论文网。 设为首页|加入收藏
当前位置:首页 > 艺术论文 > 正文

土家族打溜子的音色观念研究论文

发布时间:2024-09-30 10:23:19 文章来源:SCI论文网 我要评论














  摘要:打溜子作为土家族音乐的代表性乐种,是由头钹、二钹、大锣、马锣四件乐器作为基础组合而成的打击乐形式,本文通过对乐器制作者、演奏者音乐行为及演奏的梳理,结合对局内人的记谱方式、配器模式的分析,系统地阐述和剖析打溜子音乐形态中所蕴含的深刻的音色观念。
 
  关键词:土家族,打击乐,打溜子,音色观念
 
  “观念”是人类支配行为的主观意识,是人的大脑对客观事物的不同反映。①人类的行为受行为执行者观念的支配,观念直接影响到行为的结果,行为又反映着不同的观念。音色作为声音的四个物理特征之一,是声音的质地和个性化表现,也是音乐创作中最为重要的表现要素之一。所谓音色观念就是音乐制造者对客观音色的不同看法和反映,在音乐形成的过程中,创作者的音色观念决定了作品采用何种音色及技法才能获得理想的听觉感受。
 
  音色作为打击乐最为重要的音乐表现手段,常常被创作者用来塑造音乐作品中不同的音乐形象,例如在西方管弦乐队及中国的传统器乐的合奏中,作曲家通常会在配器过程中巧妙地应用打击乐丰富的音色织体来强化音乐的情感和增加声部的张力。而打溜子作为以打击乐器为配器框架的音乐形式,其最典型的音乐特征便是极具辨识度的音色表达。民间乐师通常会运用四件打击乐器相互的音色转换来塑造打溜子曲牌中特定的音乐形象。本文聚焦打溜子音乐特征中乐器音色的建构过程以及局内人的音色认知,通过对田野中收集的口传文本及乐谱文本的分析,系统地阐述和剖析局内人在打溜子音乐的音色建构过程中的行为和观念。
 
  一、乐器制作者的音色观
 
  乐器作为音乐文化的物质载体,不同乐器所呈现出的音色形态对音乐作品的表现力有着最为直接的影响,而乐器的音色又受制于它的制作材料、形制、制作工艺以及发声原理等因素的影响。我国各种类型的打击乐乐器在制作过程中,都有着一套符合其乐种自身音乐形态需求的乐器制作工艺和流程。作为音乐建构中重要且基础的一环,乐器的制作者对乐器的音色及其性能影响最为重要,他们的音色观念客观地主导着整个乐种的声音形态及音乐风格。
 
  笔者曾多次往返土家族传统聚居地针对土家族打溜子艺术进行系统的田野调查,并在田野走访过程中发现,在当地打溜子的乐班非常多,途经的每个村寨都会有一到两个甚至更多乐班,但是具备打溜子乐器传统制作工艺的工匠却屈指可数,有的工匠年事已高无法继续制作乐器,有的工匠已经去世。因其高强度、复杂的制作工艺已经没有年轻人愿意学习和传承这一制作技艺。直到2022年7月,笔者于在永顺县田野调查的过程中,才从打溜子非遗传承人宋光林口中得知,目前湖北恩施地区还有一位名为宋登高的乐器制作人具备传统打溜子乐器制作技术,于是笔者在宋先生的陪同下,于同年8月中旬前往湖北恩施拜访宋登高先生。宋光林先生告知笔者,目前永顺、龙山及周边地区打溜子乐人所用的乐器大多出自宋登高之手,其制作的打溜子乐器在音色、形制及重量上皆符合民间乐师的使用习惯和音色要求。国家级打溜子非遗传承人田隆信、杨文明等人都曾使用其制作的乐器登台演出。
 
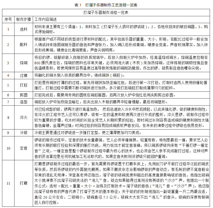
  宋登高15岁开始跟随其父亲学习制铜工艺,具有丰富的乐器制作经验,尤为擅长“溜子钹”的制作。他向笔者介绍打溜子的锣与钹在乐器形制及制作工艺上与其他同类型的打击乐器有着巨大的差异。就乐器的形制而言,钹的器型比京钹、苏钹大,钹壁薄且没有苏钹一样较大角度的翘边。大锣和马锣的形制周边同类型乐器的也存在很大的差异,大锣较京锣、苏锣要大出很多,马锣比小锣小,比云锣大,马锣和大锣的锣面平坦,而京锣和苏锣面不同程度地都凸起。从制作材质上看戏曲打击乐以及民间锣鼓乐使用的钹、锣等乐器在用料上普遍使用黄铜②(俗称响铜)制作而成,发音特点表现为清脆、洪亮。而“打溜子”选用的材料则是使用我国金属冶铸史上最早的合金材料青铜合金③手工锤打而成。相较于黄铜合金,该合金材质最重要的特性是硬度更低,其制造出的乐器发声特点表现为音色低沉沙哑、柔和动听。因此,在当地土家人为了区别京锣京钹、苏锣苏钹,习惯把“打溜子”乐器称“土锣土钹”。同时,宋登高师傅在谈到“溜子钹”的制作过程时提到,打溜子乐器的制作流程也是极其繁琐和复杂,共需要11步制作程序,每一个流程都是对乐器制作者体力、技术、经验的三重考验(具体制作步骤见表1)。

\
 
  另外,作为打溜子乐器配置中大锣与马锣敲的演奏工具,锣槌对音色的影响同样极其重要,从材料选择和制作工艺上都。民间乐人认为锣槌制作材料的选择对锣音的优劣具有直接的影响,大锣音色需要柔和深沉,马锣则清脆灵动为佳,所以两面锣所选用的材质截然不同。大锣锣槌的制作材料选用木质密度适中的软木,因为木质坚硬的材料会导致高频尖锐刺耳,若过于松软则低频绵软无力。“打溜子”乐人大多喜爱选用幼年的梧桐木或3~5年左右的杉木作为制作材料。制作过程中刨去外皮将锣槌敲击一端径切保持圆柱状,槌柄逐渐刨细收缩,槌尾留棋状尾扣作为配重均衡两端重量。尾扣钻小洞系红绸。锣槌长约16—18厘米,顶端直径4厘米左右,槌柄直径3厘米左右,重量约200克左右,太重易击伤锣面。马锣锣槌在材质上则选用木质密度较高的硬木以保持马锣清脆明亮富于弹性的音色,当地乐人多选用柏木或桦木作为制作材料,制作工艺与大锣锣槌同理但锣槌稍短,长度约14~16厘米,顶端直径2厘米左右,槌柄直径稍有收缩,槌尾同样留棋状尾扣作为配重均衡两端重量。尾扣钻小洞系红绸,马锣锣槌重量约100克左右。由于大锣与马锣的槌头直接和金属锣面接触,不像传统打击乐在槌头部分有缓冲材料作为包裹,客观上还是存在音色生硬呆板和出现音响杂质的现象,所以锣槌制作完成后乐人们还会将槌头一端软化处理。方法一是使用硬物将槌头反复捶打,直至锣槌中的年轮层层分离,分离后年轮间产生缝隙,在击打锣面时能有效缓冲锣槌的击打强度。方法二则是用火烧,促使锣槌表面碳化,碳化后的表面形成半纤维化的缓冲面,与锣面撞击时便产生弹性,经过这两种方法处理之后的锣槌,两面锣的音色则变得圆润和饱满。
 
  自古以来我国传统乐器制作者十分注重乐器的音色。他们深知音色对音乐风格的影响,更了解其对于演奏者的重要性,在继承传统制作工艺的基础上不断尝试和摸索,优化乐器的制作工艺,以达到最符合该乐种音乐特征的音质和音色。土家族打溜子乐器的制作艺人亦是如此,正是因为他们精心地设计,有序地传承以及独具匠心的音色观念,造就了“打溜子”独特的声音形态。
 
  二、演奏者的音色观
 
  对演奏者“音色观念”解读,首先需要明确的是局内人所理解的音色概念和声学原理。作为研究者我们熟知声音是物体的振动产生的,物理学中把声音概括为音高、音色、音强、音值四性质。其中音高是对振动频率中泛音周期推导而认定的基频的感受,音强是振动能量的声压造成的响度的感受,音长是因振动在时间上的持续而给人以时值的感受。那么从局内人的视角出发他们所认知的听觉感受是什么样的形态,共同的音色认同是因何而起的,由何而来?特色认同过程中起决定作用的一些因素有哪些?因此客观地对局内演奏者音色观念的解读和剖析是打溜子音乐的一个重要视角。
 
  笔者在田野走访过程中了解到,局内演奏者在实际演奏过程中对乐器演奏出的音色要求极高,田隆信、黄传舜、宋光林、宋涛、向大红等研究者及民间乐人一致认为“打溜子”最重要的是打出溜子的“味道”,所谓的“味道”便奠定了局内人最为基础的音色观。民间乐人关于“味道”的具体表述为闷钹需要击出“哇叫”——“泡儿”声④,如青蛙鸣叫般的音色,亮钹要搓出“沙沙”音⑤,与锣合奏时声音张力十足又具有极高的解析度和声音层次,整体的声音表现出一种响而不噪、透而不飘的声音状态;大锣的音色选择上,当地乐人指出音色需要干净利落发出“膛音”,所谓“膛音”即声音凝结稳固、剔除多余泛音,笔者观察到在实际演奏过程中,持锣人在技法上多使用掩音演奏法,这种演奏法的作用能使锣的音色更清晰凝练,对于打溜子落拍、断句具有重要的作用;明亮活泼是乐人们对马锣音色的音色定位,马锣通常与大锣形成对比关系,民间乐人的口中也一直有“马锣配大锣”这样的说法。在打溜子传承过程中,师傅会要求头钹与二钹学徒一起训练,两人要达到“快打而不同钹”的学习效果。在两副钹配合熟练的情况下还需要给两副锣留出插空及对点的空间,这是对乐手间默契度和演奏加花水平的重要考验,四件打击乐器在声部配合上各司其职,纵横交错,起落有韵,速滞中节,以达到乐人口中:“头钹二钹对面讲话,大锣故意从中打岔,只有马锣猫跳狗跳,到处找些空子来插”的演奏效果。也正是因为这种长期的磨合才让团队形成了乐班内部统一的音色认知。
 
  音乐演奏者的音色观念的形成还涉及其演奏方式的独特性。“打溜子”的演奏方式与同类型打击乐器有着较大的差异。例如头、二钹演奏中包含了闷钹(挤钹)、亮钹、跳钹、擦钹、甩钹、滚钹、揉钹、边击等技法,其中最具特色、演奏难度最大的就是挤钹——“跳钹”。首先,挤钹对音色的选择有着极致的追求,这需要乐人在反复的练习过程中找到两片钹面的合钹角度,以及演奏时手臂与手腕快速伸缩联动后施以钹碗的力度恰到好处,最终得到乐人们认可的“蛙叫”音色。挤钹技法是打溜子的基础技法,也是打溜子学徒首先学习的演奏技法,经验丰富的乐师们认为打溜子的学习的要义是“熟记乐谱,反复练习”,其基本顺序梳理下来为三个步骤:第一步,老师傅会要求学徒熟练地背诵锣鼓经,第二步,对基本的演奏技法的学习,老师傅要求学徒们反复地练习头、二钹常用的打击方法,体会它的音色、感受它味道。第三步为头、二钹的配合练习,该部分练习需要两位乐人共同完成,一般情况下老师傅会成对招收学徒,在教学伊始就会根据学徒的能力提前分配好,所以在之后的演奏生涯中他们将形成一种长期的默契,在走访中笔者发现诸多的溜子班人员架构是非常固定,他们从儿时到暮年始终搭档在一起,默契地配合和独特的演奏方式(见表2),形成了“打溜子”独树一帜的音色形态。
 
  演奏者音色观念的建立同样得益于“打溜子”丰富的演奏技巧。如:头钹、二钹运用侧钹去模仿各种特殊效果,并与闷钹进行双钹交错配打,去模仿大自然的神奇之音;又如:小锣反面敲击,利用击打的弹性,压住节奏,戛然而止、不留余音;再如:溜子锣最典型的特征性打法就是闷锣,即槌击锣面后即用无名指、小指、指根部按贴锣心,用轻打、重打、中打、边打的技法,制造出声音圆润清晰的音响效果。总之,根据四种乐器的不同,用敞、逼、亮、闷、揉、侧、磕、旋转、摩擦、跳、急停等手法来表现人们所要表达的轻、重、缓、急旋律结构以及脆、高、尖、亮的声音状态,通过不同的演奏技巧转换将形象、情感及内容表现得惟妙惟肖(具体演奏技法见表2)。

\
 
  演奏者音色观念的建立是多元且复杂的,它受到该乐种演奏者整体音乐审美以及个人音色追求的影响,同时,还与演奏者的演奏习惯及演奏技巧的展现方式等有直接的关系。在这一系列因素的影响下,演奏者在演奏行为及演奏技法上赋予了土家族打溜子丰富多彩的音色变化。
 
  三、记谱中的音色观念
 
  中国人崇尚自然,推崇“天人合一”的哲学思想,追求“万物相通”的审美观念,这一系列的原因体现了中国注重音色的传统。西方音乐重视音的高低和长短,而中国传统音乐则更注重音的音色和音强。所以西方音乐的乐谱以记录音高和音长为主要策略,如五线谱、简谱等,我国的传统乐谱则把音色和音强作为主要的记录对象,如状声字谱,减字谱。因此,不难看出东西方在乐谱记录的观念中所体现的差异性,更体现了我国传统音乐对音色要素的重视。
 
  打溜子使用状声字谱记谱,它是用汉字将乐曲中的音色和节奏、节拍融合的记谱形式,谱面记录的音色效果可以直接念唱,民间乐人又称其为“锣鼓经”“当当词”(见谱例1)。按民间传统的记谱习惯,打溜子所使用的乐器分为大锣、马锣、头钹、二钹四件乐器,这些乐器通过不同的演奏法来演奏乐谱中的谱字,从而形成不同音乐形象。

\
 
  纵观打溜子的记谱方式,首先是运用状声字来记录乐器的音响效果,后通过谱字和八度记号来提示乐器的演奏手法,无论是记录音响效果还是演奏手法,都是打溜子音色观念的重要体现。
 
  四、配器中的音色观念
 
  配器是音色分配和处理的艺术。换言之,音高和音色通过不同乐器进行组合,体现了音乐构思的艺术。土家族“打溜子”音乐亦是如此,笔者在多次实地考察结合口传文本分析后发现,四件乐器在配器上体现着该乐种独特的声音设计和音色观念。
 
  (一)托腔
 
  大锣作为溜子乐器的低音声部,是整个配器框架的结构支撑。乐师们认为大锣的主要功能为落点、断句,大锣通过锣点、锣音的变化来划分曲牌结构中的乐句及乐段,同时与其他乐器通过演奏法及节奏变化的不断组合共同完成整体的音乐形象的塑造,大锣作为整个配器框架中的音色基底,在不断变化中丰富整体音色的密度同时又稳定地衬托起了头钹、二钹及马锣的节奏和音色织体(见谱例2)。
 
 \
 
  (二)着色
 
  在头钹的演奏中,钹点大多处于在配器框架的正拍上,与大锣的锣点有较多的重叠。民间乐师念谱和状声字谱的记谱中,如果出现头钹与大锣的合音,那么在念谱和记谱过程中皆采用大锣的念音和谱字,这说明乐师
 
  在听觉习惯及配器的建构上会倾向于大锣,而头钹主要功能为着色。另外、头钹会在大锣演奏的空档(休止)阶段继续代替或取代大锣,与二钹形成次级结构的音色互动。(见谱例3)。
 
\
 
  (三)润色
 
  在民间乐师的观念中,二钹的演奏是溜子乐器中演奏技巧最复杂,是具备打溜子典型音色特征的乐器。但是在笔者看来,复杂的演奏方式和钹式变化也改变不了它在配器功能上的从属作用,通过对乐师表演和谱例分析可知(见谱例4),其钹点主要出现在整个声部框架的次级结构和弱拍上,因此它并不具备建构声部框架的功能。其最重要的功能在于利用音色建构旋律线条,通过复杂的演奏技巧展现丰富的音乐情趣,所以在配器功能上,二钹承担润色的作用。当然,二钹的角色定位并不影响其在溜子配器中的重要性,如果打溜子乐器中缺少了二钹,虽然不影响配器框架整体结构的稳定,但打溜子的整体音色形态和音乐气质将荡然无存。
 
  (四)衬腔
 
  马锣作为在三人溜子基础上加入的高音乐器,在整个配器框架中承担了“三人溜子”中原本属于头钹和大锣的部分领奏功能,更重要的是马锣的衬腔作用,在功能上增强了配器的纵深,使四件乐器的声部得以拓展、
 
\
 
  音乐的张力得以加强,另外一个重要的功能在于马锣独特的音色在不同段落和套数结构中出现,使原本交错模糊的旋律线条连接变得清晰明朗,声部的结构也因其的加入变得更为有序工整(见谱例5)。
 
\
 
  从配器关系来看,大锣与马锣承担了两个外声部的旋律架构,中间声部的头钹与二钹作为音乐的“引线”平衡了高低声部的音色,影响了整个配器结构整体的色彩走向,同时头钹与二钹的特殊演奏技法在曲牌的实际演奏中又具有非常重要的点缀作用,对曲牌形象的塑造及整体音色的布局起到了至关重要的作用。
 
  音色作为打溜子配器方式的重要手段,对该乐种整体的音色观念形成和建构有至关重要的作用,正是因为四件乐器的音色对于打溜子音乐整体配器结构和音乐形象的塑造,成为打溜子历久弥新、经久不衰的重要原因。
 
  结语
 
  在音乐的建构过程中,观念、行为、技法、风格之间是相互依存、相互制约的关系。成熟的音乐观念促使音乐行为的产生,音乐的行为创造出新的技法,大量新技法逐步形成一种新的风格,不同的风格又不断地完善和巩固着不同的音乐观念。打溜子音乐亦是如此,乐器制作的工匠和民间乐人的音色观念深刻地影响乐器的演奏技法,而乐器的演奏技法促使音乐风格的形成与变迁,不同的音乐风格反映着不同音色观念,音色观念的形成和变迁与一个民族的文化传统密切相关。在研究不同文化、不同类型的音乐过程中,我们在关注传统音乐形态分析的同时,更应该关注参与建构这一音乐过程的每一个事项,以及这一过程中人的行为因素。如果一个研究者对所研究的乐种缺乏全面、深刻的认识和了解,而是集中于某一个音乐事项,那么所研究的对象可能如同无根之木一般,失去可持续生长的动力和价值,传统音乐的研究与传承任重道远,它需要每一位音乐研究者肩负着责任与使命不断前行。
 
  注释:
 
  ①田运.思维辞典“观念”条[M].浙江教育出版社,1996:239.
 
  ②黄铜合金:铜和锌的合金,锌的含量通常在5%到45%之间,硬度高,耐腐蚀,耐磨损,颜色呈现出黄色。
 
  ③青铜合金:铜和锡的合金,一般锡的含量在3%到20%之间,质地比黄铜软,颜色呈现出绿色。
 
  ④“蛙叫”:两幅钹在快速的击打过程中钹面将两片钹中间的气流迅速压缩进钹碗中,合钹的瞬间钹碗间的气体压强迅速增大形成反作用力,压缩气体从缝隙中溢出过程中形成了气体缓冲带,将两片钹边的金属声共振迅速压制,从而发出一种被气流压缩后类似青蛙鸣叫的“爆破音”。
 
  ⑤“沙沙声”:打溜子头钹、二钹的亮钹音色,快速击打钹面后两面钹的延音产生共振所产生的音响形态。
 
  参考文献
 
  [1]袁静芳.中国乐种学[M].高等教育出版社,2021.
 
  [2]张伯瑜.土家族音乐民族志(上)[M].中央音乐学院出版社,2019.
 
  [3]王先艳.论民间器乐传承中的念谱过程及意义[J].中央音乐学院报,2012,(03).
 
  [4]李真贵,黄传舜.论土家族“打溜子”的艺术特点[J].中央音乐学院学报,1989,(01).
 
  [5]保靖县县志办编.土家族打镏子(油印本)[M].民族出版社,1985.

文章出自SCI论文网转载请注明出处:https://www.lunwensci.com/yishulunwen/79073.html

发表评论

Sci论文网 - Sci论文发表 - Sci论文修改润色 - Sci论文期刊 - Sci论文代发
Copyright © Sci论文网 版权所有 | SCI论文网手机版 | 鄂ICP备2022005580号-2 | 网站地图xml | 百度地图xml