Sci论文 - 至繁归于至简,Sci论文网。 设为首页|加入收藏
当前位置:首页 > 艺术论文 > 正文

基于OBE理念音乐学专业课程教学改革研究(一)— 以《视唱练耳》课程教学大纲制订为例论文

发布时间:2022-05-17 13:59:10 文章来源:SCI论文网 我要评论














SCI论文(www.lunwensci.com):

  摘要:产出导向的教育体系OBE构成师范专业认证核心理念,本文立足于地方高校本科师范类音乐专业对标《中学教育专业认证标准(二级)》,以《视唱练耳》课程教学大纲制订为研究对象,从课程目标撰写内容、学生学习成果准确表述、成绩评定标准与要求等多方面探讨基于“OBE”理念下音乐学专业的课程教学改革,揭示音乐技能课程目标应对应专业认证标准,对接基础音乐教育发展需求,这样才能有效推进音乐学专业建设,实现教师教育内涵发展。
 
  关键词:OBE,普通高等学校师范类专业认证,视唱练耳,课程大纲
 
  近几年,我国教师教育课程改革取得了有目共睹的进展。2017年,教育部颁发《普通高等学校师范类专业认证实施办法(暂行)》,以健全教师教育质量保障体系为着力点,开展全国普通高校师范类专业认证工作,明确师范类专业认证体系,实行三级监测认证。确定“学生中心、产出导向、持续改进”的核心基本理念。将新标准、新理念、新要求落实到音乐学本科人才培养方案中,体现毕业要求对培养目标的支撑,课程目标对毕业要求的支撑,课程内容对课程目标的支撑关系,课程是专业建设核心要素。
 
  一、课程目标撰写适应培养方案的要求
 
  课程目标主要根据学习者的需要、当代社会生活的需要和学科自身的发展来决定。课程目标内容包括课程在专业中的性质、作用和地位;学生学习该课程的必要性;学生学习该课程后能够学到的知识和技能等。OBE(outcome-based education)是一种基于学习产出为导向的教育模式。基于“OBE”理念的课程目标理解为:学生学习该课程应该掌握特定知识,还需掌握哪些专业技能?学生后续课程学习或职业生涯中必须掌握的有关知识与技能有哪些?视唱练耳课程目标撰写应说明课程的教学目标,并与专业认证标准中的毕业要求相对应,课程内容、教学方式的设置能够有效实现课程目标,课程考核与评分标准针对课程目标设计,适应音乐学人才培养方案的要求。

\
 
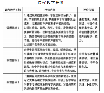
  (一)课程目标
 
  视唱练耳是音乐学专业的学科基础课程。对学生进行系统的节奏、视唱、听辨训练,使其准确判断音乐中的音准、节奏,并能熟练进行单声部和多声部的视唱和听写,能凭听觉适当分析作品中的调性、节奏、和声、结构等方面,全面发展学生的节奏感、调性感、音程感、和声感。为学生进一步学习音乐理论、声乐、器乐等知识打下坚实的基础,本课程应着重提高学生音乐素质,从实际音乐作品出发,培养学生的内心音乐听觉,发展音乐记忆力,培养学生的创新意识。
 
  1.具备视唱练耳课程所涵盖的学科素养(支撑毕业要求3)
 
  通过调式视唱及听力的基础训练,学生获得运用听觉判断、记忆、听写歌曲及器乐曲片段中基本音乐要素的能力,以及准确理解和表达各类音乐术语、乐句等,具有运用首调唱名或固定唱名法进行音乐作品的视谱即唱能力。了解多声部音乐相关知识,建立多声音乐思维与听觉,理解音乐风格形成因素,培养多元音乐文化认同感。
 
  2.具有中学音乐教学能力(支撑毕业要求4)
 
  掌握视唱练耳技能,整合中学音乐教学内容的能力,在教学实践中突出视唱练耳的应用价值,运用适当的教学法培养提高学生的视唱能力。注重拓宽学习者的学科知识面,有计划、有目的、有组织地从视唱练耳学科体系中挑选相关知识,进行视唱练耳学习评价、视唱练耳教学评价,改进自身教学,促进学生学习。
 
  3.具有学科研究的反思能力及交流合作能力(支撑毕业要求7)
 
  了解国内外关于视唱练耳学科的发展动向,分析和借鉴先进的理论指导教学;学会从不同角度反思和解决教学复杂问题中存在的问题和成因,并能提出对策,能够自主完成课程形成性考核与终结性评价的设计与指导、反馈与研究工作。
 
  (二)课程目标与毕业要求的对应关系

\
 
  上面是本科师范类音乐专业按照二级要求,《视唱练耳》教学大纲的课程目标包括课程的教学目标、分类课程目标,课程目标与专业认证标准中的毕业要求呈对应关系。毕业要求是专业培养目标的具体化,属于专业的预期培养目标范畴,《视唱练耳》课程目标揭示课程所涵盖的学科素养、技能特点及专业基础性,对接毕业要求“学科素养”“教学能力”“学会反思”等三个维度,每个维度具化成预期专业课程学习目标。学生熟知《义务教育音乐课程标准》《普通高中音乐课程标准》,学会依据音乐课标教学,明确课程技能与未来职业需求的具体关系,学会教学研究与反思,揭示课程目标具体指向要求。与此同时,基于“OBE”理念的课程“反向设计”,研究课程所有学习目标,“以学生为中心”,学生学习该课程后能够掌握一定的知识体系和专业技能,并运用于中学音乐教学,于施教者而言,更新教学理念、探讨科学有效的教学方式,制订可操作性考核评价方法和标准,确保学生在每一个学习目标的表现都能够有恰当的评价是课程目标赋予的教改课题。
 
  二、学生学习成果准确表述
 
  学生学习成果(student learning outcomes,简称SLO)是学生在完成或参加专业、课程、活动、项目学习后具有的并能展示的知识及能力。学生是学习行为主体,学生学习行为可观察,学生学习行为可测量是SLO的三个主要特点。例如:“学生能欣赏来自其他文化的音乐”与“学生能识别来自其他文化的音乐”相比较而言,“识别”说明学生不仅了解、熟悉来自其他文化的音乐知识,理解音乐风格、情绪、旋律特点,而且还能对音乐拍子、调式、声部、音色等进行区别、区分、鉴别。运用可观测、可测量行为动词,如完成、分析、设计、选择、应用等撰写学生学习成果,则能客观、清晰、准确反映学生所掌握的知识、能力,即对学生学习成果的准确表述。

\
 
  《视唱练耳》作为本科师范类音乐专业学科基础课,课程大纲制订中SLO的表述,应结合所在地区高校的办学定位及学院专业特色,聚焦课程主题、所属专业核心知识与技能;专注于学生从课程中得到的学习结果,不是单一地描述课程活动或章节内容;相关单元、章节、作业等环节可显示详细、可预期的学习成果。
 
  SLO重点是学生学习成果,关注学生走向社会后应该成为什么样的人,需要具备什么样的能力与素质,即学生“学”为中心,而非教师“教”为中心。以此来倒推学生需要实现什么样的预期“学习成果”。下列表选取了《视唱练耳》教学大纲不同章节调性视唱的内容对应课程预期学习成果,第一章无调号调各调式视唱,属于调式视唱及听力的基础训练,涵盖学科素养内容,对应课程目标1。第二章一个升号调各调式视唱的看谱唱词环节,对接中学课堂教学所需的自弹自唱技能训练,学科基础课从看谱唱词开始,运用首调唱名法训练学生的读谱能力,弹唱回课观测点重在乐曲拍子、调式、音准及作品风格、情绪的把握与音乐表现上,解决一字多音和各类装饰音的演唱问题,强调以谱带词,词曲合一。自弹自唱包含声乐、钢琴、钢琴即兴伴奏等多课程知识,是音乐综合性技能训练,也是未来中学音乐教师必备的基本功,目前已列入中小学音乐教师资格证面试考试内容,因此,强化学生看谱唱词技能训练,并有效运用于中学课堂教学,教学内容与预期学习成效课程目标1课程目标2相对应,属于H值。

\
 
  三、成绩评定标准与要求
 
  课程评价反映了课程目标实现程度和师范生的学习成效,评价课程体系的合理性和课程目标的达成度是对课程与教学环节毕业要求达成情况的有效监控。专业从评价标准、评价办法、评价反馈与改进等方面立足学生成效与质量,注重过程评价和多元评价持续改进,提高课程教学质量。
 
  成绩评定标准作为课程教学大纲中的常见元素,内容主要表述教师如何计算或确定学生在课程或作业的等级,包括迟交作业的惩罚、考勤、奖励分政策等。评定内容是所有将给予等级评定或纳入课程最终成绩评定的作业、项目、活动的清单。

\
 
  视唱练耳成绩评定由期末成绩60%(视唱面试成绩+练耳笔试成绩),平时成绩20%(课堂表现、课堂回课、书面作业、考勤),期中考试(艺术项目艺术实践)20%组成。在平时成绩的书面作业项目,要关注学生学习过程、作业数量和书写的规范性与正确率。
 
  参考文献:
 
  [1]中华人民共和国教育部.教育部关于印发《普通高等学校师范类专业认证实施办法(暂行)》的通知[DB/OL].中华人民共和国教育部.2017-10-26.
 
  [2]泰勒.课程与教学的基本原理[M].施良方译.北京:人民教育出版社,1994:3-19.
 
  [3]刘永平.调性视唱教程[M].武汉:湖北教育出版社,2012:1-42,61-102.
 
关注SCI论文创作发表,寻求SCI论文修改润色、SCI论文代发表等服务支撑,请锁定SCI论文网!
 

文章出自SCI论文网转载请注明出处:https://www.lunwensci.com/yishulunwen/38065.html

发表评论

Sci论文网 - Sci论文发表 - Sci论文修改润色 - Sci论文期刊 - Sci论文代发
Copyright © Sci论文网 版权所有 | SCI论文网手机版 | 鄂ICP备2022005580号-2 | 网站地图xml | 百度地图xml