SCI论文(www.lunwensci.com)
摘要:为落实立德树人根本任务,教育部提出应全面推进课程思政建设。文章对《ERP财务与供应链系统实训》课程思政进行了探索。
关键词:ERP;课程思政;思政实践;探索
2016年12月,在全国高校思想政治工作会议中习近平总书记强调:要坚持“立德树人”。2020年5月《高等学校课程思政建设指导纲要》印发,纲要提出:要全面推进课程思政建设。笔者以《ERP(Enterprise Resource Planning)财务与供应链系统实训》课程为例,对该课程的思政实践进行探索。
一、《ERP财务与供应链系统实训》课程介绍
《ERP财务与供应链系统实训》是大数据与会计专业的专业核心课程,该课程以用友U8 ver15.0为平台,是培养学生专业核心能力的重要组成部分。教授学生ERP管理系统的使用、管理和维护的课程。本实训课程以操作和实践为主,以仿真企业实际业务流程为引线,通过模拟企业经营过程的核算实际演练,培养企业信息化需要的、懂得ERP系统理论与实务的应用型人才。学生在实训中将所学的会计知识融会贯通,学会利用ERP软件核算企业业务,具备按规范流程利用ERP系统核算采购与应付业务、销售与应收业务、存货出入库业务、收付款业务、费用报销业务、固定资产业务、薪酬业务,处理期末会计事项,编制会计报表,进行财务分析的能力,培养学生分析、解决问题的能力,提升学生的信息化综合素质。本课程的设计框架图如图1所示:

二、课程思政的内涵和建设目标
(一)课程思政的内涵
落实立德树人根本任务的关键课程是思政课。2020年5月教育部提出了全面推进高校课程思政建设,思政育人在所有课程全面开展。
在教学中坚持“三全育人”就是课程思政,通过教学全过程中的思想价值引领,促使学生形成正确的“三观”。教师要以课堂教学为“主渠道”进行课程思政,立德树人,守好一段课程之渠,种好课程育人的责任田。
(二)课程思政的建设目标
培养什么人,是高等职业教育的首要问题。课程思政的建设目标是:立德树人,使学生成长为各方面均衡发展的、合格的国家需要的人才。
三、《ERP财务与供应链系统实训》课程思政建设的实践探索
(一)将课程思政建设目标融入到课程标准中
课程标准是课程教育的规范、指南和要求,课程教学应依据课程标准,符合课标的规范。
课程目标是课程预期所要达到的结果,在以往的教学实践中,先由教师讲解基本概念、原理,再进行实操演示,然后学生进行相应的实训演练,侧重于知识的传授和学生ERP软件应用能力的培养,教学过程中虽然也有注重诚信、严谨敬业等思想价值引领,但尚未系统化的进行课程思政建设。
因此,要将课程标准里的课程目标中原有的素质目标更新为思政目标。
1.厚植爱国主义情怀。爱国主义是中华民族精神的核心,我国四大传统节日之一的端午节是为了纪念屈原,他的爱国主义精神和《离骚》《天问》《九章》等不朽诗篇直抵人心。在中华民族源远流长的历史发展进程中,爱国主义一直贯穿其中。从岳飞的精忠报国,到“苟利国家生死以,岂因福祸趋避之”,到中国共产党团结中国人民经过28年的浴血奋战,建立了新中国,无不展现了中华民族的爱国情怀。
2.践行敬业、诚信、友善的价值观。敬业、诚信、友善是公民价值观的一部分,只有提高学生的敬业、诚信、友善修养,学生在学习、生活和将来的工作中才能不断地去追求国家的价值观,共创社会的价值观,才能将它们作为内在的精神追求和自觉行动。
为推进社会信用体系建设的重要一环——会计诚信体系的建设,2023年《会计人员职业道德规范》颁布实施,其中有三方面的规范要求:坚持诚信,守法奉公;坚持准则,守责敬业;坚持学习,守正创新。高校更应当加强对财会专业学生的敬业、诚信的教育。
(二)提升教师自身的思政意识和能力
“经师易求,人师难得”,教师是课程思政教学中的关键一环。教师在传道、授业、解惑过程中的言行举止会对学生产生直接而深远的影响。专业课任教师要加强自身的思政学习,不断提高思政能力,通过言传和身教,水滴石穿、润物无声、春风化雨,既教书又育人,传播先进思想文化,指导学生健康成长,增强学生的使命担当意识、坚定学生的理想信念。
教师可以充分利用现代化信息技术手段,关注时政新闻,及时学习、领会党和国家各项方针政策,不断提高政治站位和政治敏感度;在高校教师网络培训中心、学习强国APP、国家智慧教育公共平台等参加有关思政的专题培训,借鉴其他高校优质的思政典型经验。同时,教师要与时俱进,捕捉行业动态,实时跟进有关经济、会计、税务的新的法规政策,勤于搜集课程相关的思政素材和案例,并将其融入到课程的思政教学中。
(三)将思政元素融入到实训内容中
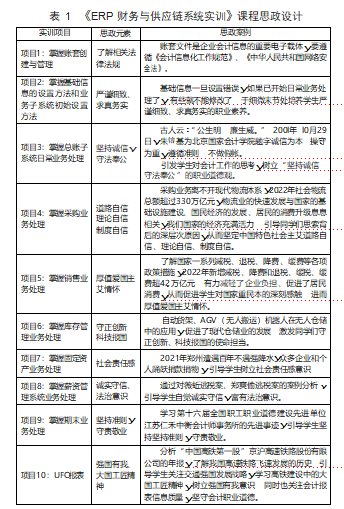
针对不同的实训项目,将各种思政元素有机地融入到实训内容中,引导学生将爱国情、强国志、报国行自觉融入到实践中。思政内容详见表1:《ERP财务与供应链系统实训》课程思政设计。

(四)课程思政教学实施途径
课前,教师可通过微信群、超星学习通、雨课堂等线上形式向学生推送本次课程应达到的思政目标、知识目标和能力目标,使学生对课程内容有直观了解,进行相应的预习,要求学生提前收集与课程内容相关的国家战略、法律法规、先进典型等案例。课中,采取任务驱动、项目导向、翻转课堂、案例分享的实训模式,将企业岗位职责和具体业务工作项目化,以项目任务激发学生自主实训热情,提高参与实训的主动性,引导学生深入思考实训中所内涵的职业素养、职业品格,并分组讨论、进行案例分析,然后在课上展示、宣讲,分组讨论、宣讲不但让学生的思维在碰撞中产生火花,还可以加强学生的沟通表达能力、团队协作精神。课后,教师可以将现代信息技术应用于课程思政中,利用超星学习通平台建设网课,将课程标准、实训课件、教学视频、思政案例、相关法律法规放入“云”端,开展线上线下相结合的混合教学模式,引导学生自主学习。同时,可以开辟第二课堂,与用友、金蝶等公司进行校企合作,带领学生去这些相关企业进行企业实训,使学生亲生参与企业一线实践,学思结合、知行统一。
另外,教师是课程思政的引导者,“学高为师,身正为范”,教师的言传身教对学生的影响巨大,教师首先要坚定理想信念,忠诚于党和人民的教育事业,挚爱于教育事业,严谨治学、关心、爱护学生,通过课堂中的言行无声地对学生进行思政教育。
四、结语
课程思政建设是长期的、系统的、与时俱进的工作,教师应不断学习,提升思政建设能力、专业技术水平,才能与学生的成长双向奔赴,为国育才,培养合格的社会主义建设者和接班人。
参考文献:
[1]习近平.在全国高校思想政治工作会议上的讲话[N].光明日报,2016-12-9(01)
[2]中华人民共和国中央人民政府.教育部关于印发《高等学校课程思政建设指导纲要》的通知[OL],2020-5-28.
[3]中华人民共和国财政部.2022年中国财政政策执行情况报告[OL],2023-3-30.
[4]黄祺,朱玮.“德技并修”理念下大数据与会计专业课程思政建设困境与对策研究[J].财务管理研究,2022(10):100-105.
关注SCI论文创作发表,寻求SCI论文修改润色、SCI论文代发表等服务支撑,请锁定SCI论文网!
生产批量问题是物流企业进行生产决策经常遇到... 详细>>
如何设计有效的环境治理政策, 是学术界和政策... 详细>>
