Sci论文 - 至繁归于至简,Sci论文网。 设为首页|加入收藏
当前位置:首页 > 经济论文 > 正文

课程思政新形势下工程图学课程教学模式改革与实践论文

发布时间:2023-05-20 13:53:22 文章来源:SCI论文网 我要评论














SCI论文(www.lunwensci.com)

  摘 要:科学技术飞速发展,国 际国内市场竞争激烈,形 势复杂。新的时代必将造就新一代人才,而高校是培养人才的 主阵地。文章依托高等教育的历史责任、新工科建设和课程思 政目标,针对《工程图学》课程从课程目标、内容体系、教学模 式、评价机制等方面,阐述了课程思政、新工科建设背景下课 程教学模式改革与实践路径。

  关键词:课程思政,专业认证,工程图学,教学模式

  科技的飞速发展,新一轮社会变革与产业革命 ,都要求高 等院校必须培养大批跨学科交叉 、具有可持续竞争力的创新 型卓越工程技术人才,才能适应层出不穷的新技术、新产业与 新业态对人才的需求 。这也正是 2017 年教育部启动“新工科” 发展研究工作的初衷[1.2]。同时,习近平总书记在全国高校思想 政治工作会议中强调:办好我国高等教育,要保证必须坚持正 确的政治方向,明确培养什么样的人、如何培养人及为谁培养 人的问题,坚持立德树人,坚持激励学生自觉把个人的理想追 求融入到国家和民族的事业中[3] 。随着中国在国际舞台的地位 越来越高, 社会对高校毕业生的思想政治理论水平 、家国情 怀、价值取向、工程素养等方面的要求也越来越高 。因此,在课 程思政新形势下进行课程教学模式的改革与实践, 有助于提 高改革实效, 实现高校的所有课程都能发挥思想政治教育功 能,与“思政课程”达到同向同行,形成协同效应。

\
 

  《工程图学》是高等院校工科专业学生必修的一 门专业技 术基础课程[4],授课对象为大一或者大二的学生 。学生进入大 学不久,好奇心较强,可塑性较大,是学习态度建立、团队意识 形成、创新思维能力及家国情怀培养的绝佳时机 。该课程理论 知识和实践环节并重,对培养学生空间思维能力、表达能力 、 动手实践能力 、铸就工匠精神等方面起着至关重要的基础作 用 。《工程图学》是后续课程的基础,也是学生今后顺利开展课 程设计、毕业设计乃至无缝衔接工作岗位任务的决定性科目。 因此, 课程思政形势下进行工程图学课程教学模式改革研究 与实践意义深远, 可为其他专业课程的改革提供宝贵的理论 基础和实践经验。

  一、课程内容体系重构

  依据新工科建设及课程思政建设目标对本课程的要求, 提炼课程教学目标,从而优化传统教学知识点,挖掘隐含于课 程中的思政元素,整合出新的课程内容体系;寻求合适的融入 点及融入方法,探究出新的课程教学模式;经过在课堂教学中 实践,总结其优缺点,进而持续改进其课程教学知识点,实现 闭环效应 。以期实现在专业课程教学过程中提升大学生的思 想政治理论水平、家国情怀、价值取向、工程素养,实现工程图 学课程教学将知识能力培养与立德树人并重, 发挥好本课程 的育人功能,培养既有较强的专业能力和创新能力、能挑起越 来越重的科技大梁,又具有较高的政治素养、热爱祖国 、有法 制意识、质量意识、良好的国际化眼光的高端人才 。图 1 为课 程内容体系重构技术路线图。

\
 

  二、思政元素挖掘

  面临高科技飞速发展 、信息技术突飞猛进及国际国内形 势的复杂化, 当代大学生成长的环境和过程及获取信息的渠 道都与以往大相径庭 。作为高校教师,必须深刻思考中央、学 校及学院下发的各项关于课程思政的要求,坚持立德树人,发 挥课程本身的育人功能,“守好一段渠,种好责任田”。

\
 

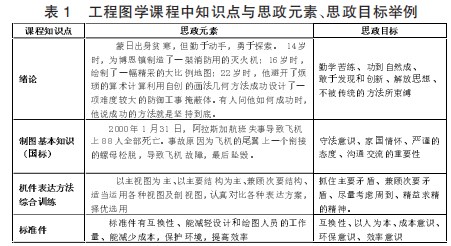
  工程图学课程内容中隐含的思政元素较多, 作为一线教 师,需要有意挖掘并进行归类储存 。在课程绪论中的图学发展 史讲解过程中, 传统教学中多数教师都会提及法国著名的几 何学家去引出画法几何 。那教师可稍加详细引入蒙日的生平 以激励学生勤学苦练,功到自然成、敢于发现和创新 、解放思 想、不被传统的方法所束缚的精神,就是很完善的一个思政元 素的隐形教育,而且与课程内容进行了很好的融合;在制图基 本知识部分的国标讲解中, 传统教学会生硬的强调标准很重 要,同学们需要牢记并遵守,课程思政形势指导下,教师可改 变教学思路,不妨先强调以国标为傲,国标是一个国家在国际 社会中地位的象征 、重视一个小螺钉 、关注每个不起眼的尺 寸,提升学生的文化自信、培养家国情怀、加强守法意识和职 业责任、培养严谨的大国工匠素养 。在机件表达方法综合训练 过程中,传统教学主要以讲授例题为主,认为没有时间去讲题 外话 。但课程思政提示我们, 知识是讲给有学习动机的学生 的,填鸭式的灌输效果不尽人意 。教师应以教学内容为引子, 提示学生做事要抓住主要矛盾 、兼顾次要矛盾 、尽量考虑周 到、对方案的选择要择优,讲究精益求精的精神 。在螺纹紧固 件等标准件的讲解中,传统教学也是偏重知识的讲解,满堂灌 痕迹严重,教学效果不理想 。课程思政建设思路下,抓住契机 培养学生树立以人为本理念、环保意识、效率意识、成本意识, 然后进行知识目标的渗透,激发学生学习动力,达到事半功倍的效果 。表 1 中列举了几个代表性样例。

  三、教学模式改革及思政元素融入策略

  为实现思政元素有机融合,达到预期效果,避免简答叠加 课堂内容现象,教师需要深刻理解思政融入不是在原有知识点 基础上进行简单的加法。在黑龙江省高校全面推进课程思政高 质量建设专题网络培训课程中,就提到课程思政可以理解为一 种方法,教师需要利用这种方式方法实现立德树人的目标 。而 抓手就是我们挖掘出来隐含在课程内容中的思政元素。

  传统教学模式下, 教师在有限的课堂时间内讲授所有知 识点,不分难易程度,面面俱到,授课任务重,课堂气氛紧张压 抑,学生学习效果不太理想 。改革后的模式为以学生为主,教 师为辅,教师起到引领作用,具体、简单、基础性的知识点需要 学生线上自主学习 。教师课前线上发布预习资源,学生自行预 习 。课堂时间教师主要进行本次课知识点案例导入,激发、引 领学生认识到本次课内容的重要性,培养学生发现问题、分析 问题及解决问题的思维方式,引领世界观人生观价值观形成。 对于基础性的知识点教师不进行详细讲授, 而只针对学生在 预习过程中的障碍进行答疑,之后进行课堂小测验 。这样做有 效培养了学生的自主学习能力,练就了终身学习的本领,效果 较好 。学生对于为什么学,学什么,学到什么程度做到心中有 数。取代教师满堂灌,避免学生没兴趣,不清楚学习动机,不了 解学习成效,没有成就感,找不到学习动力和方向,造成学习 效果不好的现象。

\
 

  四、考核评价机制

  传统考核方式为“平时成绩 40%+ 期末试卷 60%”,平时 成绩包括“课后作业 10%+ 仪器图 20%+ 学习态度(包括出勤) 10%”。[4]实际操作过程中存在作业抄袭、上课出勤但学习态度 不好等现象, 导致课后作业和学习态度两项的考核客观性不 佳,不能公平评价学生学习效果;其中,期末的试卷考核占比 60%,占比较重,因期末卷面受考试时长和题型因素限制,不能 实现知识点的理想覆盖率, 同时卷面考核方式也不能综合评 价学生的总体学习效果, 课程考核结果对毕业要求的达成度 偏低。因此,试卷占比应降低。鉴于以上原因,改革后考核评价 机制为:“过程考核 50%+ 期末试卷 50%”。过程考核包括线上 预习成绩 10% 、课堂小测成绩 10% 、课后作业 10% 、仪器图 10%、阅读笔记 5%、课堂讨论 5%,期末试卷 50%。增加线上预 习和课堂测试成绩, 评价更加客观公正并激励学生自主学习 基础性知识,培养深度学习和终身学习能力;增加阅读笔记和 课堂讨论成绩以培养学生资料查阅、借鉴、分析能力和团队合 作与沟通能力 。同时引领学生参加校级、省级和国家级的各类 比赛,包括先进成图技术大赛,大学生机械设计创新大赛,TRiz 创新大赛等 。对参赛并获得优异成绩的学生给予适当的加分, 借此培养学生创新思维和动手实践的能力, 同时实现对学生 立体、全面、客观的考核评价。

  五、师资队伍建设

  新的国际国内形势预警着高等教育必须思考培养什么样 的人、如何培养人以及为谁培养人的问题 。坚持立德树人,坚 持激励学生自觉把个人的理想追求融入到国家和民族的事业 中去,是高等教育必须承担的历史使命 。 因此,如何改革创新 高校课程思政教育形式以提高其实效, 也是我国高等教育面 临的难题。“课程思政”的提出正是对思想政治教育的新探索, 旨在实现高校的所有课程都能发挥思想政治教育功能,与“思 政课程”达到同向同行、形成协同效应[4]。

  本着培养具有较强的专业能力和创新能力 、能挑起越来 越重的科技大梁,同时兼具高尚的道德情操、家国情怀 、价值 取向、工程素养的高端优质人才为目标,高校教师必须清醒认 识到自身肩负的历史重任,并从以下几方面努力:

  1.认真研究学情,打破传统思维模式下对学生的认识和评 价,客观科学评价学生,分析其特点,用心理解学生,站在学生 视角分析今天的教育和自己的课堂,打造有温度、有深度 、有 广度的课堂 。跟学生打成一片,才能赢得学生的喜爱和认可, 才能给学生起到模范带头作用,才能为师为范,实现知识传授 与立德树人。

  2.主动接纳新的计算机知识、在线学习平台的操作流程、 了解其功能并钻研应用, 提高自身应用现代化教学工具的基 本功,以适应新时代对教师的新要求,坚持不落伍。

  3.主动加强、坚实自身的思想政治理论根基,从思想深处 领悟当今形势下抢抓课程思政和思政课程同向同行的必要性 和及时性,提升思政育人能力。

  4.突破传统知识体系的屏障,重新整合课程教学知识点, 挖掘课程蕴含的思政元素,探讨实施课程思政的方法,研究实 践与时俱进的教学方法和教学模式。

  六、结语

  工程图学在培养学生的工程素养、实践动手能力、创新意 识和团队合作能力等多方面具有举足轻重的作用 。作为一线 教师,我们必须抓住当代学生的成长环境和性格特点,主动适 应变化,意识到肩负的历史重任,本着培养造就一批有志 、爱 国、善思、有智、得法、能承担民族复兴大任的的新一代的原则 去热爱我们的教育事业。

  参考文献:

  [ 1] 杜秀华 ,祝娟 ,王妍 .“新工科”背景下面向工程能力培养的“工 程图学”课程体系建设[J]. 黑龙江教育(理论与实践),2021(09):84-86 .

  [2] 张向华 , 叶霞 .新工科背景下地方高校机械制图课程改革的探 索[J].装备制造技术,2021( 10):165-168 .

  [3] 赵双,袁威 .新工科背景下工程图学课程思政探索与实践[J].科 教文汇,2020(05):66-67 .

  [4] 王爱芳 , 樊秀芹 , 刘秀莲等 . 工程教育专业认证背景下机械类 《工程图学》 课程教学改革的研究与实践 [J]. 教育现代化,2019( 10):61-62 .
 
 
关注SCI论文创作发表,寻求SCI论文修改润色、SCI论文代发表等服务支撑,请锁定SCI论文网!

文章出自SCI论文网转载请注明出处:https://www.lunwensci.com/jingjilunwen/56382.html

发表评论

Sci论文网 - Sci论文发表 - Sci论文修改润色 - Sci论文期刊 - Sci论文代发
Copyright © Sci论文网 版权所有 | SCI论文网手机版 | 鄂ICP备2022005580号-2 | 网站地图xml | 百度地图xml