Sci论文 - 至繁归于至简,Sci论文网。 设为首页|加入收藏
当前位置:首页 > 经济论文 > 正文

基于地理核心素养培养的研学旅行课程设计———以黑龙江省牡丹江市地区为例论文

发布时间:2022-12-06 10:02:26 文章来源: SCI论文网 我要评论














SCI论文(www.lunwensci.com):
 
   摘要:地理研学实践课程是高中地理学习的重要组成部分,研学旅行课程化既能够兼顾"游”和"学”,也能够强化地理核心素养的培养。文章以牡丹江市地区丰富的自然和人文资源为依托,以地理核心素养培养为目的,从研学主题、研学目标、研学路线、研学内容、研学成果展示及研学评价等方面开展研学课程设计,确保研学活动切实可行。

  关键词:研学旅行,课程设计,地理,核心素养,牡丹江市

  2017年,教育部印发的《中小学综合实践活动课程指导纲要》明确了研学课程属性。以课程化推进高中地理研学旅行,既能够避免“只游不学”的现象,也能够弥补课堂教学对地理核心素养培养的缺失,推动核心素养的培养落到实处[1]。黑龙江省牡丹江市地区有着丰富的自然景观资源和历史文化资源,为开展研学旅行提供了条件。笔者围绕牡丹江市地区开展研学课程设计,既能够深入地理学习,也有助于培养学生的地理核心素养。

\
 

  一、研学课程设计的思路

  1.确定主题。牡丹江地区丰富的自然与文化资源有着较高的学习价值。渤海国的古遗址是历史文化信息的重要载体;响水大米是大自然与古代劳动人民智慧的结晶;熔岩台地体现着大自然的神奇所在;大自然的力量造就了地下森林的奇特,也见证了大自然的奇观;中东铁路呈现着横道河子的百年历史。基于丰富的自然人文资源,以“探镜泊湖自然,揽牡丹江风采”为主题开展研学活动。

  2.研学目标。
\

  3.研学路线。研学路线是由研学地点串联起来的,不是简单的交通路线,是研学过程中逐步展开的探究路线。此次研学从佳木斯市出发,选取渤海国上京龙泉府遗址一响水大米基地一熔岩台地一镜泊湖一地下森林一中东铁路一杨子荣烈士陵园一佳木斯市为研学点,设计了为期三天的研学路线。

  4.研学准备。(1)教师准备。教师提前踩点,熟悉路线,在路线选择时,要根据地理学科的特点,规划好各个研学点之间的出行顺序,把握好研学出行的效益,是安全出行的保障[2]。要体现教师的主导作用,教师提前讲解有关牡丹江镜泊湖地区的自然和人文资源特征,明确研学的任务和目标。召开动员大会,包括安全意识、知识准备、研学工具等3.方面。组建研学小组,确保研学的顺利开展;制定安全预案,让学生签署安全承诺书;对学生进行研学纪律和环保教育。(2)学生准备。带好研学工具和个人生活用品:罗盘、记录本、铁锹、身份证等。根据分好的小组,小组成员一起查阅研学地点的相关资料;借助于百度地图、手绘研学路线简图。(3)师生研讨。结合牡丹江市地形图,从自然地理因素上对渤海国的选址进行分析;结合农业生产的影响因素,分析响水大米品质优的自然和科学技术条件;根据土壤的成土过程,查阅资料,学习火山熔岩台地土壤的发育;因地制宜地分析镜泊湖火山堰塞湖的成因和水文特征;了解中东铁路的历史进程,思考交通与城市的发展关系。

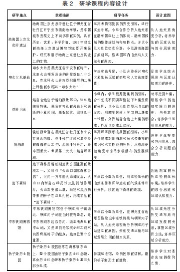
  4.研学内容设计。研学课程的设计对象是高中二年级,本次牡丹江市研学结合高中地理课程标准和高中生学情设计研学课程。依据不同的研学点开发研学资源,分解研学任务,深入探讨和研究。此课程旨在提高学生的地理学习兴趣和培养学生的地理核心素养,促进研学课程的落地实施(见表2)。

\
 

  二、研学成果展示与评价

  1.成果展示。在对牡丹江市的自然和人文资源以及红色资源实地学习后,教师要考虑研学过程中的不足和存在的问题,对此次研学活动进行反思,完成一篇总结性报告。

  学生返校后将通过小组合作、教师指导等方式参与研学成果展示,展示的形式多种多样,可以是心得体会、导游词、景区指示牌、小组知识竞答、摄影解读等多种方式。在进行成果展示时,教师要对展示时间做出要求,对学生的作品进行定级打分。研学的主体是学生,在进行成果评估时,评价主体要多元化,不能够忽视学生在评价中的作用。具体的成果展示方式有:(1)游渤海国园区内的玄武湖,写游园体验。(2)手绘红松在全球的分布地区。(3)制作镜泊湖路线指示牌,写一个200字的导游词。(4)以小组为单位,制作研学短视频,展示研学风采。

\

  研学评价。研学评价是教师指导学生团结合作、勇攀2.高峰的良机,也为教师今后持续研学指明方向。根据研学课程内容所设置的研学任务完成度,教师、学生、组长分别对每位学生在研学前、研学中、研学后参与过程中的具体表现进行评价[3(见表3)。

  三、总结

  在牡丹江研学实践过程中,学生们都非常积极地倾听指导教师讲解,用步子丈量、用笔记录最真实的感受。从资料搜集、路线规划、教具的选用、手册制作到课程实施,整个设计过程学生都有参与进来。户外课堂上,学生积极提问、认真记录、热烈讨论、共同分享,研学既满足了学生的课堂学习需求,又达到了培养学生地理核心素养的要求。

  参考文献:

  [1]龙富霖,周忠发,钟淼淼.北盘江大峡谷研学旅行课程设计与实施[J].地理教育,2021(08):56—60.

  [2]高源,杨婷婷,刁鹏博.高中地理研学旅行课程设计思考[J].地理教育,2020(10):57—60.

  [3]黄丹,刘晓菊.基于多学科融合的研学课程设计与实施——以金沙遗址研学为例[J].中学地理教学参考,2021(07):69-72.

关注SCI论文创作发表,寻求SCI论文修改润色、SCI论文代发表等服务支撑,请锁定SCI论文网!

文章出自SCI论文网转载请注明出处:https://www.lunwensci.com/jingjilunwen/47785.html

发表评论

Sci论文网 - Sci论文发表 - Sci论文修改润色 - Sci论文期刊 - Sci论文代发
Copyright © Sci论文网 版权所有 | SCI论文网手机版 | 鄂ICP备2022005580号-2 | 网站地图xml | 百度地图xml