Sci论文 - 至繁归于至简,Sci论文网。 设为首页|加入收藏
当前位置:首页 > 经济论文 > 正文

基于乡土地理的研学旅行课程设计—以黑龙江省佳木斯地区为例论文

发布时间:2022-09-26 14:21:55 文章来源:SCI论文网 我要评论














SCI论文(www.lunwensci.com):
 
  摘要:教育需要实践,成长需要体验,最好的课堂在路上,最美的童年在眼前,让孩子在“游”中“学”,落实立德树人的根本任务,扎实推进素质教育。根据地域特色,地理学科教学内容的需要,文章以抚远市和同江市丰富的自然与人文资源为依托,采用“主题+任务”的合作探究式学习模式,从研学背景、研学课程设计思路(确定主题、研学目标、研学路线、研学准备、研学内容设计)、研学评价与总结三方面设计研学旅行课程。
 
  关键词:研学旅行,乡土地理,课程设计
 
  一、研学课程开发背景
 
  地理研学旅行作为一门新型的课程,目前还没有制定出属于本学科的研学课程标准,也没有出版教材[%各级学校在进行研学课程设计时,往往是依据学生所处的学段,将所在区域的研学资源与地理课程内容结合,制定出地理学科为主的研学课程体系。本文以初中生为研究对象,基于抚远市和同江市独特的乡土资源,开发校本课程。将书本理论知识与实践相结合,把乡土资源融入课堂,不仅提升了学生对教材内容的把握,同时也遵循培养学生地理核心素养的主线純

\
 
 
  二、研学课程设计思路
 
  (一)确定主题
 
  抚远市和同江市隶属于佳木斯市,拥有着丰富的自然和文化资源。抚远市,有祖国陆地最东端的边防哨所,是全国最早看见太阳升起的地方,是鲟鲤鱼主要的生长地区,是赫哲民族的故乡。同江市,有北黑南黄的三江口奇观,是著名。10国道“同三公路”起点所在地,隔江眺望俄罗斯边陲小镇,欣赏它国的别样风光。基于抚远市和同江市独特的乡土资源,以“探秘东极自然风光,赏析赫哲族民俗风情”为主题进行研学活动,帮助学生了解家乡,学习身边的地理。
 
  (二)研学目标
 
  根据抚远的地理位置特征,学习中国地理疆界知识,培养学生的地理核心素养,强化中国版图意识,进行爱国主义教育。讲解古今哨所的意义和作用,培养学生对戍守边疆的解放军的敬仰之情。参观鱼博物馆、科技馆、标本馆,对学生进行科普教育,培养学生尊重自然、保护环境的意识,促进学生人地—134—
 
  协调观的培养。弘扬传统文化是学校教育的重要组成部分,参观赫哲族博物馆,学习赫哲文化,引导学生爱家乡、爱祖国,认同祖国优秀传统文化,促进学生精神成长。立足三江口,切实考察河流的交汇,学习水文知识,感受自然奇观,进而培养学生的地理实践力。参观俄罗斯风情园,欣赏异国文化。在研学过程中培养生活意识、安全自护、爱护环境、保护自然、团队合作、文明公德等意识。培养学会关心他人、懂得分享、感恩、自我超越的品质[%
 
  (三)研学路线
 
  基于研学主题和目标,教师对抚远市和同江市的研学资源进行筛选,选择地理实践性较强的作为研学地点[4]。在保证可行性和安全性的基础上,设计了为期两天的研学路线。佳木斯市——东极广场——东方第一哨——黑瞎子岛——抚远鱼文化体验馆——科技馆——三江保护区标本馆——三江口生态旅游区(赫哲族博物馆——三江口——同三公路)——俄罗斯风情园。
 
  (四)研学准备

\
 
  1.教师准备。
 
  (1)研学实践前,对学生进行安全教育,讲解注意事项,给学生买保险,签署安全承诺书,严守学习纪律。
 
  (2)野外学习存在一定的风险,研学活动开展之前,教师需要提前踩点实践,确保研学路线的可行性和安全性;准备好小药箱等,做好应急措施。
 
  (3)教师提前讲解抚远市的自然和人文资源特征以及涉及到的地理知识点,绘制研学资源手册,将抚远市和同江市研学资源与课程标准有机融合,帮助学生明确研学任务和目标。
 
  (4)为了避免只游不学的现象,在研学活动开展之前,教师对学生进行分组,以小组合作的形式开展本次研学活动冋。
 
  (5)教师指导学生利用地理信息系统软件,制作研学地点分布图,绘制研学路线简图,保证野外研学活动能够顺利开展。


\
 
 
  2.学生准备。
 
  (1)学生准备好地理学习工具:如指南针、地图、野外记录本等。
 
  (2)学生通过互联网、翻阅书籍等手段,以小组为单位搜集各个研学点的资源信息,在研学实践之前进行PPT汇报,熟知研学地点,了解研学资源[6]。
 
  3.师生研讨。
 
  (1)抚远市为什么被称作中国“太阳最先升起的地方”?
 
  (2)根据崇明岛的成因,对抚远市黑瞎子岛的成因进行分析。
 
  (3)为什么鲟鲤鱼主要分布在黑龙江水域?为什么大马哈鱼要往返于大海与黑龙江之间?
 
  (4)赫哲族主要分布在什么地区?赫哲族有着怎样独特的民俗风情?
 
  (五)研学内容设计
 
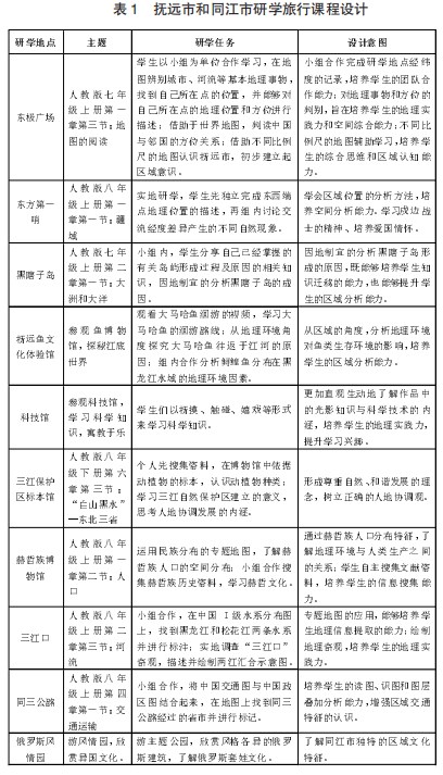
  研学课程的设计对象是初中生,依据初中地理课程标准与研学旅行指导纲要的要求,结合抚远市和同江市独特的乡土资源,将教材中的原理、概念等与抚远市和同江市的乡土资源进行结合,确定课程设计主题,制定相应的研学任务,设计了如表1的研学旅行课程[7]。
 
  三、研学评价与总结
 
  评价是开展教学的重要一环,对研学的评价既能够检测学生的学习水平,也有助于教师改进自己的教育教学工作[3]。评价的主体应该是多元化的,本次活动采用教师评价、组长评价、学生自评三种形式。评价内容也不能只局限于地理学科知识的掌握,还应涉及研学纪律、团队意识及合作能力、研学过程的积极性、研学任务的完成度、探索与分析问题的能力、研学成果展示等。本文从研学前期、研学中期、研学成果三个阶段对学生进行评价,根据评价内容制作了抚远市和同江市研学旅行评价量表(表2)。


\
 
 
  此次研学旅行由教师全程指导、认真负责。在出发前对学生进行安全知识教育,研学旅行过程中不断地落实纪律观念,确保每一个学生的安全。所选地点抚远市和同江市与中学地理课程的培养目标相吻合,而且自然人文地理特征鲜明,具有极强的代表性。既能够增加学生的乡土情怀,培养学生的爱国之情;也能够增进学生对传统文化的了解,形成文化认同。此外研学变书本的理论知识为具体景观,提高学生吸纳知识的能力,又能让学生在固有的理论知识下获得新鲜感。抚远研学课程设计是为了弥补课堂中无法实现的一些环节,在具体实施的过程中,既注重小组合作学习,又没有忽视学生的个性发展。整个过程,老师以辅助学生为主,对学生进行引导启发,充分地促进了学生地理核心素养的培养。
 
  参考文献:
 
  [1]黄丹,刘晓菊.基于多学科融合的研学课程设计与实施——以金沙遗址研学为例[J].中学地理教学参考,2021(07):69-72.
 
  [2]王小军,谭克川.垫江县城郊农业研学旅行课程设计[J].中学地理教学参考,2021(02):87-90.
 
  [3]孙国念.指向地理实践力培养的研学旅行活动设计——以韶关丹霞山研学旅行为例[J],中学地理教学参考,2021(08):77-79.
 
  [4]柴玲.基于乡土资源的中学地理研学旅行线路设计[J].科技资讯,2021,19(09):231-233.
 
  [5]郭志南.初中地理研学任务的设计与实施研究[J].文化创新比较研究,2018,2(04):182+184.
 
  [6]路春月.研学旅行课程设计冋题研究[D].哈尔滨师范大学,2020.
 
  [7]白瑞.陕西榆林乡土地理研学旅行课程设计研究[D].辽宁师范大学,2021.
 
关注SCI论文创作发表,寻求SCI论文修改润色、SCI论文代发表等服务支撑,请锁定SCI论文网!
 
文章出自SCI论文网转载请注明出处:https://www.lunwensci.com/jingjilunwen/43898.html

发表评论

Sci论文网 - Sci论文发表 - Sci论文修改润色 - Sci论文期刊 - Sci论文代发
Copyright © Sci论文网 版权所有 | SCI论文网手机版 | 鄂ICP备2022005580号-2 | 网站地图xml | 百度地图xml