Sci论文 - 至繁归于至简,Sci论文网。 设为首页|加入收藏
当前位置:首页 > 经济论文 > 正文

绿色金融发展水平和成效的指标体系构建研究论文

发布时间:2024-02-18 15:46:58 文章来源:SCI论文网 我要评论














SCI论文(www.lunwensci.com)

  【摘 要】 近年来,我国绿色金融业蓬勃发展,规模迅速扩大,产品创新层出不穷,金融机构数 量不断增多,得到金融领域的高度关注和支持 。然而,国内外对绿色金融评价体系的研究较为匮 乏 。 以湖州市区域绿色金融发展指数和中央财经大学地方绿色金融发展指数为基础,结合绿色 低碳循环发展经济体系的客观内涵,充分考虑了相关政策文件精神,构建了绿色金融发展水平和 成效评价指标体系 。 为探索绿色金融助力绿色低碳循环发展经济体系建设的路径,提出了以下 政策建议:明确基本宗旨,坚持绿色金融支持实体经济的根本目的和基本方向;坚持市场导向,充 分发挥绿色金融在引导资源配置方面的市场引领作用;培育创新理念,不断创新绿色金融各类产 品和服务;树立全局观念,统筹各类金融主体全面开展绿色金融活动;强化风险意识,严格履行政 府的监管职能,防范和化解绿色金融风险 。

  一、引言

  2020 年 9月 的 第七 十 五 届联合 国 大会 上 ,习近平 总 书 记提 出 ,“ 中 国将 力争在2030 年前 实现二 氧化碳排放的峰值,并努力争取在 2060年前实现碳中和的目标”(以下简称“双碳 ”目标)。“双碳 ”目 标的实现需要我国采取全面的措施来降低碳排放并加速绿色金融的发展 ,这不仅是我国履行国际 社会 应对 气 候 变化 的 承 诺 ,也 是 我 国 为 未 来 世 界 可 持 续发 展 作 出 的 重要 贡 献 。在“双碳 ”目标 下 , 生产 、流通 、消费 、基础设施绿色升级 、绿色技术创新等环节将派生出对绿色金融的巨大需求 。金 融是经济的血脉 ,承担着资金融通 、资源配置 、宏观调控的功能 。 经济发展和绿色发展离不开金 融支持,特别是绿色金融这一抓手 。构建一个健全 、完善的绿色金融体系是中国转型经济发展方式 并推动绿色和可持续发展战略的必要之举 [1] 。 当前 ,我国绿色金融发展已经取得了长足进步 ,规模 稳步扩大,产品创新不断涌现,机构数量不断增加 。绿色金融正逐渐受到金融领域的重视和认可 。

\

  绿色金融的概念最早源于国外出现的“环境金融”( 1998 )、“可持续金融”(2000 )。 2011 年,国际 发展金融俱乐部发布了官方报告 ,阐释了绿色金融的范围 ,即包括对所有与环境相关的产品 、绿色 产 业 和 具 有 可 持 续 发 展 前 景 的 项 目 进 行 的 投 融 资 ,以 及 倡 导 经 济 金 融 可 持 续 发 展 的 金 融 政 策 。 2016 年 ,绿 色 金 融 被 正 式 定 义 为 :为 支 持 环 境 改 善 、应 对 气 候 变 化 和 资 源 节 约 高 效 利 用 的 经 济 活 动 ,即对环保 、节能 、清洁能源 、绿色交通 、绿色建筑等领域的项目进行的投融资 、项目运营 、风险管 理 等所 提供 的 金 融服 务 ① 。 目 前 ,绿 色 金 融 的研 究 主要集 中 在 绿 色 金 融 的 制 度解 读 、政 策 评 价 、实践效益和气候风险等方面 ,关于系统 、整体的视角对绿色金融的理论起源 、历史解构 、分析框架 、作 用机理等方面进行的研究需要加强和重视 [2] 。值得一提的是 ,绿色金融评价体系的研究目前在国 内外尚未得到充分关注 。

  二、我国绿色金融发展现状

  (一)绿色金融政策现状


  我国已建立起覆盖多领域的绿色金融政策体系 。 自 2015年首次提出“建立绿色金融体系 ”的总 体目标以来 ,政策正在逐渐被完善 ② 。在国家的“十三五 ”规划纲要中 ,绿色金融被列为战略性优先 事项 。2016 年 ,国内绿色金融体系的总体目标和主要任务被明确 ③ 。 同年,G20 杭州峰会上,在中国 的倡导下绿色金融被首次纳入会议议程 ,并设立了 G20 绿色金融研究小组( GFSG ),中国和英国连 续三年成为 G20 GFSG 的联合主席 。2017 年 ,我国的《政府工作报告》中明确提出,要大力发展绿色 金融,实现绿色金融创新性的落实推进 。绿色金融已上升为国家治理的重要方式,得到各地政府的 积极响应 。2017 年 6 月 ,国务院常务会议决定在五个省(区)建设绿色金融改革创新试验区,这标志 着我国开始从地方层面全面推进绿色金融的发展 。2017 年 10 月 ,党的十九大报告再次提出“发展 绿色金融”,凸显了该领域的重要性 。2020 年 ,十九届五中全会进一步强调了“发展绿色金融 ”的重 要性 ,支持绿色技术创新 ,推进清洁生产 ,发展环保产业 ,以及推进重点行业和重要领域的绿色化 改造 。 同年 10 月 ,生态环境部等五部委强调要加强应对气候变化的金融支持 ,有效预防和化解气 候投融资风险 。这一系列举措表明,我国正在不断加强绿色金融的发展,为应对气候变化和推动可 持续发展作出了积极的努力 ④ 。

  (二)绿色金融实践现状

  1. 我国的绿色信贷市场发展势头强劲 。截至 2021 年第一季度末 ,我国 21家主要银行的绿色信 贷余额达到 12.5 万亿元人民币 ,占总贷款额的 9.3% 。这使得我国的绿色信贷规模位居世界第 一 。 同时 ,绿色信贷的资产质量整体上表现良好 。在过去的 5 年中 ,不良贷款率一直保持在 0.7%以下 , 远低于其他贷款产品的整体不良率水平 。此外,绿色信贷的环境效益也逐渐显现 。例如,从减少二 氧化碳排放的角度来看 ,按照绿色信贷资金占绿色项目总投资的比例计算 ,中国 21家主要银行的 绿色信贷每年可以支持节约标准煤超过 3 亿吨,减少二氧化碳排放量超过 7 亿吨 。

  2.绿色保险在我国的发展取得了积极成效 。 自 2007年我国环境责任保险试点工作正式开展以 来 ,绿色保险行业得到了长足的发展 ,尤其是在 2015 年以后 ,其发展进一步加速 。政府也在此期间 修订了《环保法》,以提高企业的投保率 。2016 年 ,我国绿色保险市场迎来了显著的增长 ,参与投保 环境责任保险的企业已经超过了 1 万家 ,总保费接近 3 亿元 ,这表明绿色保险的规模正在迅速扩 大 。 目前 ,环境污染责任保险已经在 31 个省 、自治区 、直辖市全面开展 ,并覆盖了 21 个高环境风险 行业 ,如重金属 、石化 、医疗废弃物等 ,为数万家企业提供风险保障 。可以看出 ,绿色保险在促进企 业环保、可持续发展方面发挥着重要作用,同时也反映出政府和社会对绿色保险的高度关注和支持 。

  3.绿色债券市场蓬勃发展 。2016 年 ,我国创下全球最大绿色债券发行纪录 。2018 年 ,我国成为 世界第二大绿色债券来源国 。截至 2021 年 4 月 ,我国绿色债券存量金额已经达到了惊人的 9515 亿 元 ,这充分表明了市场需求的高涨 。截至 2021 年 8 月 ,年内绿色债券的发行规模已经达到了 3116.9 亿元 ,其中 ,碳中和债作为绿色债务融资工具的子品种 ,市场规模也在迅速扩大 。 自 2022 年 2月首 批碳中和债发行以来 ,已经发行了 140 只 ,发行规模达 1378.6 亿元 。可以看出 ,碳中和债是当前绿 色债券市场发展的重要方向,为推进我国碳中和目标的实现提供了有力的资金支持 。 同时,这也反 映出我国绿色债券市场对于绿色发展和可持续发展的重视程度 。

  4. 我国绿色基金市场呈现蓬勃发展态势,资金规模不断扩大 。大量资金进入绿色行业,以支持绿 色产业和绿色项目的发展 。 同时,地方性绿色基金的创新产品不断涌现,基金种类日益增多 。2020 年 7 月,财政部会同长江经济带 11 省(市)等设立了国家绿色发展基金,首期总规模达到 885 亿元 。 目前, 财政部正会同有关部门研究设立黄河流域生态保护和高质量发展基金 。截至 2021 年 5 月,已有 712 只 基金以绿色相关行业为主要投向,并已完成备案 。其中,绿色股权基金的规模估计约为 2000 亿元 。这 些绿色基金不仅为社会和环境带来了显著的经济效益,还推动了我国绿色产业的可持续发展 。

  5.碳 金 融 市 场 进入 崭新发 展 阶 段 。近 年 来 ,碳 金 融 市 场 因 其 推 动 低碳 经 济发 展 的 重要 作 用 而 备受关注 。 自 2011 年以来 ,我国在多个地区开展碳排放权交易试点 ,经过多年探索和积累 ,2021 年 全 国 碳 市 场 正 式 推 出 ,首 月 上 线 交 易 平 稳 运 行 ,累 计 成 交 量 已 经 超 过 1000 万 吨 ,累 计 成 交 额 已 经 超 过 5 亿 元 。这 一 进 展 为 我 国碳 金 融 市 场 注入 了新 的发 展 动 力 ,同 时 也 为全 球碳 交 易 市 场 的发 展 提供了新的机遇 。未来 ,碳金融市场将进一步完善政策法规 ,并深化市场 ,成为引领全球低碳转 型的重要平台 。

  三、绿色金融发展水平指标体系的构建

  发展水平的测度评价 一般通过构建一个由多个相关指标构成的指标体系计算出一个发展综合 指数(一级 指标)来反 映 。衡 量 指数科 学性和 实 际价值 的关键 因 素包括 两个方 面 ,一方 面是 指标体 系的完备性 ;另一方面是指标权重的科学合理性 。指标体系应该包括全面的二级 、三级 ,甚至四级 指标 ,以 涵盖所有 与考察 目 的相关 的 重要 影 响 因 素 。指标权 重 的 设 定应该基 于科 学研 究和 实证分 析,以确保各级指标的重要性和贡献得到合理反映 。随着时代的变迁和数据的不断更新,指标体系 和权重也需要不断完善和调整,以确保指数的科学性和实际价值 。

  关 于 指标权 重 设 定 的 方 法很 多 ,常 用 的 有 主观 赋权 法(主要包 括 专 家 咨 询 法 等)、客观 赋权 法 (主要包 括 因 子 分 析 、熵值 法 、主 成 分 分 析 等)和 主 客观 赋权 法(主要包 括模 糊 综 合 评 价 法 、层 次 分 析 法 等)。 关 于衡 量绿色 金 融发展水平 的 指标体 系 构 成 ,国 内 学 者普遍 采 用包括绿色信贷 、绿色证 券 、绿 色 保 险 、绿 色 投 资 以 及 碳 金 融 发 展 等 指 标 作 为 二 级 指 标 ,进 一 步 设 若 干 三 级 指 标 ,全 面 涵 盖 绿 色 金 融 发 展 所 需 的 重 要 影 响 因 素 。 同 时 ,指 标 权 重 的 设 定 也 是 衡 量 指 数 科 学 性 和 实 际 价 值 的 关 键因素之一 。近年来 ,随着绿色金融的不断发展和创新 ,绿色金融指数体系也在不断完善和拓展 。 截至 2022 年 ,国内已有多家机构发布了包括绿色信贷 、绿色证券 、绿色保险 、绿色投资 、碳市场和生 态保护等多个方面的绿色金融指数 ,这些指数的发布和应用对于推动绿色金融的健康发展和可持 续转型具有重要意义 。夏春雷等( 2018 )以资本支持 、资本配置 、企业监督和金融责任四个维度构建 了 11 个 样本 的 绿 色 金 融 指标 评 价体 系 ,发 现 绿 色 金 融发 展 取 决 于 经 济发 展 的 水 平 与 差 距 、企 业 绿 色 发 展 的 监 督 成 效 、当 前 金 融 发 展 绿 色 转 型 的 难 度 、政 府 的 支 持 与 引 导 作 用 [3] 。 杜 莉 和 郑 立 纯 ( 2019 )通过运 用双 重 差分 法对“碳排放权 交 易 试 点政 策 ”的有效性进行分析和评价 ,提 出 当前绿色 金 融 政 策 体 系 应 加 强 财 政 政 策 、环 保 税 、污 染 物 排 放 、政 绩 考 核 、金 融 市 场 基 础 设 施 建 设 和 绿 色 保 险领 域 等 方 面 的 改 革 [4] 。李 虹 等( 2019 )基 于 绿 色信 贷 、绿 色 债 券 、绿 色投 资 和碳 金 融 四个 方 面 ,构 建了区域绿色金融发展水平的评价指标体系 。研究发现,近年来,珠三角地区的绿色金融发展水平 较 为 突 出 ,得 益 于 其 金 融 创新 手 段 在 促 进 生 态 环 境 改 善 方 面所发 挥 的 重要 作 用 [5] 。刘 莹( 2019 )通 过对 山东 省 17个地 市 的绿色 金 融发展现状进行全 面综合评价 ,从绿色信贷 、绿色 债 券 、绿色股票 、 绿色保险 、绿色基金 、绿色金融改革试验区等多个维度来衡量 。结果发现 ,青岛在绿色金融发展方 面表现 出色 ,成 为全 省绿色 金 融 的领先 者 ,其绿色 金 融产 品 的数 量和种类 丰 富 ,具有 良好 的 市场认 可度和竞争优势 。 同时,青岛在绿色金融创新方面也处于较为领先的地位,为全国绿色金融创新提 供了借鉴和参考 [6] 。鉴于绿色金融是一个复杂的系统工程 ,影响绿色金融发展水平的因素众多 ,考 察绿色金融发展水平的维度也较多 ,因而单纯从绿色金融产品的角度进行评价的方法存在较大的 局限性和片面性 。

  四、已有绿色金融发展水平的指标

  对绿色金融发展水平的测度评价一般通过构建一个由多个相关指标构成的指标体系计算出一 个 绿 色 金 融发 展 综 合 指 数(一 级 指标)来 反 映 。衡 量 该 指 数 的科 学 性 和 实 际 价值 的关键 因 素 有 两 个 ,一个 是 各 级 指标体 系 的 构 成 是 否全 面(包 括 二 级 指标 、三 级 指标 、四 级 指标),是 否 能 够 涵 盖所 有针对考察目的的重要影响因素;另一个是各级指标权重的设定是否科学合理 。

  (一)湖州市的区域绿色金融发展指数

  2019 年 12 月 ,中 国 人 民 银 行 湖 州 市 中 心 支 行发 布 了 湖 州 市 的《区 域 绿 色 金 融发 展 指 数 评 价 规范》(以下简称《规范》),该《规范》以绿色金融和相关经济统计指标为基础 ,以绿色金融基础 、绿色 金融市场和绿色金融贡献三大维度为指标体系构建框架,其中包含了 3 个一级指标 、10 个二级指标 和 45 个三级指标 。该指标体系的设计原则包括“ 目标导向性 、指标通用性 、数据可获得性 、指标连 续性 、指标代表性 、动态开放性”,并通过“定基比较法 ”实现无量纲化处理和加权处理 ,形成综合指 数 ,以实现对区域绿色金融发展水平的量化评估。《规范》的发布有助于规范和推动绿色金融发展 , 为湖州市和其他地区提供了科学 、规范的评价方法 。

  该指标体系的构成比较全面 ,考察的维度较多 ,对其他地区评估绿色金融发展质量和水平有一 定的参考价值和借鉴意义 。但也存在着明显不足之处 ,如“绿色金融机构能力水平 ”和“绿色金融 市场表现 ”两个指标中实际上只考察了银行一种金融机构和绿色信贷一种产品 ,比较单一 ;“绿色 金融贡献 ”下属二级指标中没有考察到碳排放指标 ,而“技术进步 ”和“经济增长 ”两个二级指标下 属的三级指标与绿色发展及绿色金融贡献的关联度不大 。

  (二)中央财经大学的地方绿色金融发展指数

  中央财经大学绿色金融国际研究院编写的《地方绿色金融发展指数与评估报告》(以下简称《报 告》)从政府和市场两个维度 ,通过政策推动具体措施和绿色金融实施成果 2 个一级指标和 13 个二 级指标、若干个三级指标构成的指标体系对各省(自治区、直辖市)的绿色金融发展水平进行了测算 。

  该评价方法的优点是 ,其市场维度即“绿色金融实施成果 ”中的 6 个二级指标的选取正是以“七 部委指导意见 ”中提出的构建绿色金融体系的六个方面工作任务为主要依据 ,比较科学(但也没有 考察到碳金融)。 缺点是只考察了政府和市场两个维度 ,不够全面 ,而且政府维度的“政府推动具 体措施 ”的得分仅仅以有无相关政策措施和政策措施数量的多少来打分,过于简单 。

  五、绿色金融发展水平指标的构建思考

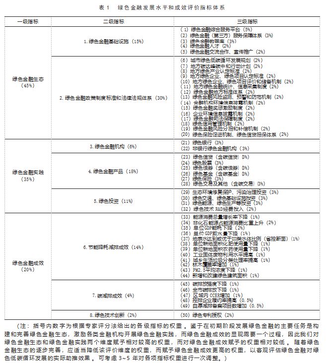
  上述两种评价体系和评价方法各有优点 ,但都没有对碳金融产品和减碳效果进行考察 。此外 , 两种方法在二级指标或三级指标的归类方面也存在定义宽泛 、条理不清,归类不尽合理之处 。特别 是 ,两种方法在指标设置和指标体系构建时都没有考虑到“ 国务院指导意见 ”的精神 。鉴于此 ,我 们在参考和借鉴以上两种评价方法及学术界相关成果的基础上 ,试图提出构建城市绿色金融发展 水平和成效评价指数的一个框架性构想,具体指标体系如表 1 所示 。
\

  该指标体系从绿色金融生态 、绿色金融实践和绿色金融成效三个维度考察城市绿色金融发展 的水平和成效 。三个维度下分别设置绿色金融基础设施 、绿色金融政策制度标准和法律法规体系 、 绿色金融机构 、绿色金融产品 、绿色投资 、节能降耗减排成效 、碳减排成效和绿色技术创新等 8 个二 级指标,所有二级指标共下设 50 个三级指标 。

  指标在计算时 ,以灵活 、简单为原则 ,综合参考湖州《规范》和中央财经大学《报告》中所采用的 方 法 ,用 专 家 打 分 法 赋 予 每 个 指 标 一 个 权 重 ,最 终 计 算 一 个 总 得 分 或 一 个 综 合 指 数 ,以 某 年(如 2020 年)为基期,进行不同年度的纵向比较,以判断城市绿色金融发展水平的变化 。

  指标体系的构建在结合绿色金融和绿色低碳循环发展经济体系客观内涵的基础上 ,比较充分 地考虑了“ 国务院指导意见 ”⑤ 和“七部委指导意见 ”的基本精神 ,绿色金融实践指标下的三级指标 基本上涵盖了绿色金融体系的几个重要方面 ,绿色金融成效基本上涵盖了绿色低碳循环发展的五 大体系,内容比较系统全面 。

  由于目前部分省市在绿色金融统计和信息采集方面的数据缺失 ,因此囿于数据的可获得性 ,我 们当前无法对各省市绿色金融发展水平进行一个实际的测度 。此处构建该指标体系旨在为今后客 观评价各省市绿色金融发展水平提供一个可资参考的总体思路和方法 。

  从另一个角度说 ,该指标体系中的各级指标也是今后发展绿色金融助推绿色低碳循环发展的 方向或着力点 。 同时,基于未来各类数据的可获性情况,该指标体系也将进一步延展出代表工作方 向性的全指标表,和代表评价与对比的核心指标表两个分支,前者用于遴选和指导各部分重点工作 内容,后者用于评价关键因素和进行城市对比找差 。

  六、政策建议

  我国绿色金融发展尽管已经取得了一定成就 ,但仍处于初级阶段 ,存在诸多问题亟待解决 。其 中,绿色金融体系建设和落地方面还存在很多空缺,绿色金融政策在各地实施存在巨大的差异 。绿 色金融基础设施不够完善 ,绿色中介服务体系发展滞后 ,导致绿色金融生态尚未完全形成 。此外 , 绿色金融交易工具缺乏创新,绿色产业环保技术标准复杂,使得绿色投融资项目存在较多的信息盲 区,难以得到有效的融资支持 。

  (一)明确基本宗旨,坚持绿色金融支持实体经济的根本目的和基本方向

  1.“产融结合 ”是绿色金融发挥自身价值的最大前提 。绿色金融的核心在于“产融结合”,即通 过企业内部产业资本与金融资本的有机结合 ,实现可持续发展和经济价值的最大化 。在当前新经济背景下 ,产融结合具有更为重要的意义 ,能够更加高效地解决企业资金来源和资金成本问题 ,助 推绿色经济高质量发展 。近年来,我国政府已经采取了一系列措施促进产融结合 。例如,通过鼓励 金融机构加大对绿色产业的支持力度 ,提供多种金融服务 ,包括贷款 、融资租赁 、股权投资等 ,以满 足绿色产业的资金需求 。 同时,加强对绿色企业的信用评级和风险管理,提高绿色企业的融资门槛 和融资效率 。研究表明 ,随着产融结合程度的加深 ,整个社会和经济效益会逐渐提高 。这是因为 , 在产融结合的模式下,企业能够更好地利用自身产业优势和金融创新,提高自身的竞争力和市场份 额 ,进而推动整个行业的发展和转型升级 。 因此 ,产融结合不仅有利于绿色经济的发展 ,也有助于 实现经济社会的可持续发展 。

  2.“ 以融促产 ”是实现绿色低碳循环发展的重要助力 。金融是实体经济血脉 ,为实体经济服务 是金融本源定位 ,绿色金融也不例外 。准确把握“发展绿色金融的目的是推动绿色经济发展”,不 是“为了发展绿色金融而发展绿色金融 ”的总体基调 。始终坚持“ 以融促产 、产为优先 ”的思路 。地 方发展绿色金融,必须紧紧围绕当地产业结构的调整方向,为当地产业结构优化升级服务 。随着绿 色金融的快速发展 ,其各项产品 、模式 、服务等创新已经成为支持绿色 、低碳 、循环 、可持续领域发 展的重要手段 。要紧紧围绕具体项目 ,加强金融监管 ,防止资金挪用和资金空转 ,坚决避免投向非 绿色领域,确保资金流向真正符合绿色金融理念的项目 。 同时,要把金融资源集中到绿色产业发展 的重点领域和薄弱环节 ,提高资金使用效率 ,不断深化绿色金融产业链服务 。此外 ,还要充分运用 金融风险管理功能 ,建立产融信息沟通机制 ,加强对绿色金融项目的评估和监管 ,有力助推绿色低 碳循环发展 。

  (二)坚持市场导向,充分发挥绿色金融在引导资源配置方面的市场引领作用

  1.“助青 ”——提高绿色 、低碳 、循环 、可持续项目的投资回报率和优质融资可获得性 。 随着绿 色金融的不断发展和创新 ,越来越多的金融产品和服务涌现出来 ,如绿色信贷 、绿色保险 、绿色证 券 、绿色债券 、绿色基金等 ,这些传统绿色金融产品能够为节能环保的绿色企业提供融资便利及多 元化的融资渠道 ,引导资金流向绿色项目 。 同时 ,创新融资模式也是助力绿色金融发展的关键 ,通 过发行绿色债券 、绿色股权 、绿色 ABS 等金融工具 ,吸引社会资本 、民间资本 、国际资本等参与绿色 项目的投资 。为绿色发展开辟更多的融资渠道,吸引更多机构或个人投资者进入,为绿色发展募集 更多的资金支持 。

  2.“抵黑 ”——降低高污染 、高排放 、高耗能 、弱循环项目投资回报率与融资可获得性 。严格控 制对“两高一剩 ”行业 、企业的信贷投入 ,降低“两高一剩 ”企业的融资规模 ,提高融资成本 。通过对 污染项目的贷款进行限制 ,从源头上切断“两高一剩 ”企业的资金链条 ,遏制高耗能高污染产业的 盲目扩张,促进产业结构调整 。

  3.“倡绿 ”——强化企业和消费者绿色偏好 。为推动可持续发展 ,我们需要多渠道 、多种形式的 宣传 ,推广文明 、节约 、绿色 、低碳的消费理念 ,鼓励人们采用绿色的生活方式和消费模式 ,例如购 买节约资源型产品和节能环保型汽车等 。 同时,应该降低或抑制不合理的消费,如一次性用品和过 度包装等 ,以减少浪费资源和能源的行为 。此外 ,企业也应该践行可持续发展理念 ,建立和实施具 有长期 、稳定效益的“可持续性管理 ”体系 ,将“绿色 ”作为其经营价值观和发展战略 ,从内部生产链 条的诸多环节审视并践行这种可持续发展的价值观 。通过这样的努力 ,可以引导市场和社会向更 加绿色化的方向发展 。

  (三)培育创新理念,不断创新绿色金融各类产品和服务

  1. 创新绿色信贷 、绿色票据 、绿色租赁等间接融资产品的金融供给 。关于信息不对称的问题 , 银行等间接融资提供方凭借其长期积累的专业交易经验和丰富的信息渠道 ,可以在一定程度上解 决逆向选择和道德风险问题 。近年来,间接融资一直是我国金融供给的主要来源,占社会融资规模 比重约为 70% 。其中 ,约 90%的绿色金融供给来自银行信贷 ,而绿色票据和绿色租赁等间接融资产 品则是绿色间接金融供给的有效补充 。为进一步推动绿色金融的发展 ,需要鼓励金融机构加强产 品和服务创新 。应推广新能源贷款 、能效贷款 、合同能源管理收益权质押贷款 、排污权质押贷款等 能源信贷品种 ,并创新绿色供应链 、绿色园区 、绿色生产 、绿色建筑和个人绿色消费等绿色信贷产 品 。这些新产品将有助于促进绿色经济发展,推动实现低碳 、环保 、可持续的发展目标 。

  2.创新绿色债券 、绿色融资工具 、绿色 IPO 等直接融资产品的金融供给 。债券 、股票等直接融资 方式可以将不同风险偏好 、期限的资金更为精准高效地投向所需领域,促进各要素向最具潜力的领 域 协调 聚集 ,提 高要 素质 量和 配置效 率 ,推 动产业 结 构转 型升级 。党 的 十八 大 以来 ,习近平 总 书 记 就提 高 直 接 融 资 比 重 、优化 融 资 结 构 、增 强 金 融服 务 实体 经 济 能 力作 出 系 列 指 示 ,我 国 直 接 融 资 占 社会融资规模比重不断上升,绿色金融在直接融资领域的发展也取得了显著进展 。绿色债券 、绿色 融资工具 、绿色 IPO 等直接融资产品是间接融资产品的有力补充 ,募集资金专项用于绿色领域的融 资产 品 ,是 与 支 持 绿 色产 业发 展 高 度 契 合 的 直 接 融 资 方 式 。截 至 2022 年 底 ,我 国 绿 色 债 券 市 场发 行规模已经超过 1.2 万亿元人民币 。 同时,也有越来越多的绿色债券和绿色融资项目获得国际投资 者和金融机构的认可和关注 。在此背景下,应当继续推进绿色金融在直接融资领域的发展,积极鼓 励发行地方政府债券支持绿色领域项目建设,逐步推出并完善绿色金融市场的制度和规范 。此外, 鼓励金融机构承销绿色债券 、绿色债务融资工具 、绿色资产支持证券等 ,加大对绿色产业的投资和 融资力度 。 同时,对在银行间市场发行贴标绿色债券的本地民营企业和金融机构,应给予一定比例 的财政补助,鼓励其积极参与绿色金融的发展 。

  3.扩 大绿色基 金 、ESG 责任投 资 等投 资类 金 融供给 。环 境治理 项 目包括 生态修复 等 ,其长期社 会效 益 和 环 境效 益 显 著 ,但 由 于 项 目投 资 周期 长 、资 金 占 用 多 、短期见效慢 等 原 因 ,纯 市 场 资本 不 愿 意介入 ,导 致 市场 失灵 的 问题 。为缓解 这 一 问题 ,绿色基 金 、ESG 责任投 资 等 逐 渐 成 为 环 境治理 领 域 的有 力工 具 ,可 以促进绿色产业和 项 目 的发展 。联合 设立绿色发展基 金是 一种 重要 的绿色 金 融供给渠道,它是地方政府和社会资本按照市场化法治化原则共同设立的基金,旨在吸引有实力的 机构投资者和社会资本投资环保 、节能 、清洁能源 、绿色交通 、绿色建筑 、海绵城市建设等领域的企 业和项目 。2020 年 7 月,国家绿色发展基金正式揭牌运营,首期募资达到 885 亿元,将重点投资污染 治理 、生态修复 、国 土 空 间绿化 等领 域 。通过联合 设立绿色发展基 金 等方式 ,可 以 实现 环 境治理领 域的市场化和多元化发展 ,吸引更多的社会资本参与环境治理 ,提高资金使用效率和投资收益率 。 此外 ,绿色基金等也有助于提高企业的社会责任意识和可持续发展能力 ,为推动经济转型升级 、实 现可持续发展作出积极贡献 。

  4. 完 善 绿 色 保 险 、绿 色担 保 、绿 色 风 险 池 等 风 险缓 释 和 配 套机 制 。构 建 完 善 的 风 险缓 释机 制 , 如绿色保 险 、绿色担保和绿色风 险 池 等 ,可 以缓解绿色产业 的信 用风 险并增 强 市场信 心 ,同 时 为绿 色产业提供多样化的融资渠道 ,有效降低融资成本 ,引导社会资金优化配置 ,促进绿色产业的发 展 。 同时需要推动绿色保险产品的创新 ,为备案提供便利 。 引导保险业金融机构建立完善的绿色 投资制度 ,积极开展绿色投资 ,探索绿色企业贷款保证保险 。此外 ,还应该建立完善的风险补偿机 制,对符合条件的政策性融资担保业务给予适当的风险补助,对于融资性担保机构合作并承担风险 的银行机构发生绿色贷款坏账,按照风险承担比例给予风险补偿 。鼓励金融机构 、担保机构和社会 资本共同出资设立绿色产业担保基金,为绿色企业和绿色项目提供增信服务 。最新数据显示,中国 绿色保险发展迅速 ,2019 年 ,我国绿色保险保费收入达到 245 亿元人民币 ,同比增长 40% 。 同时 ,中 国绿色信贷也有了很大的发展,截至 2021 年底,我国绿色信贷余额已超过 11 万亿元人民币,占全部 贷款余额的 10%以上 。

  5. 创新围绕碳排放权的衍生金融产品和服务 。党中央 、国务院高度重视应对气候变化工作 ,将 建设碳排放权交易市场作为推动绿色低碳发展的制度创新 。碳排放权市场是实现“双碳 ”目标的有 力抓 手 。随着碳排放权 市场 需求 的不 断扩 大 ,碳排放权衍 生 金 融服 务也不 断 出现 。北京 、湖北 、深 圳等地的交易所均尝试开展了相关衍生品服务 ,不断创新围绕碳排放权 、碳资产管理等衍生品业 务,积极开展碳期货 、掉期 、置换 、质押 、债券等金融化产品和衍生品交易机制的研究 。

  6.发 展 第 三 方机 构 绿 色 金 融服 务 。绿 色 金 融 市 场 的发 展 离 不 开 第 三 方机 构 的 支 持 ,其 成 熟 程 度是评估绿色金融生态和金融市场完善程度的关键指标 。 除了绿色产品 、绿色企业 、绿色项目等方 面的认证外 ,环境风险检测评估机构 、碳资产管理机构 、碳计量与核算机构等第三方金融服务机构 的发展和壮大也是地方绿色金融市场发展不可或缺的一环 。 同时,高校 、科研院所和绿色金融研究 机构的智库服务也在培育和完善绿色金融生态方面发挥着重要作用 。 随着绿色金融市场的发展 , 越来越 多 的 第 三方机 构开始提供相应 的服 务 ,如绿色 债 券认证 、碳 中和标 准 审核 、绿色借款人评估等 。此外 ,一些互联网公司也开始涉足绿色金融领域 ,如京东金融与绿色证券合作推出的“绿色能 源消费贷”,滴滴与中国光大银行合作推出的“绿行宝 ”等 。这些合作有助于推动绿色金融市场的 发展 ,同时也为第三方机构提供了更多的发展机会 。在此过程中 ,高校 、科研院所和绿色金融研究 机构发挥着越来越重要的作用 。它们不仅提供绿色金融领域的学术研究支持 ,还为各类绿色金融 机构提供咨询服务和培训,为绿色金融市场的健康发展注入了新的动力 。

  (四)树立全局观念,统筹各类金融主体全面开展绿色金融活动

  1.发挥政府相关部门在绿色金融助力绿色产业中的引领作用。“十四五 ”规划提出了进一步推 进绿色金融的目标 ,并且发布了多个文件和指导意见 ,如《关于加快推进绿色金融发展的指导意 见》《中国绿色金融发展报告 2021》等 ,以支持和引导绿色金融的发展 。 随着我国对于可持续发展 的重视和环保意识的增强,政府逐步建立起绿色金融的政策与法律法规体系,创造了有利于绿色金 融运行和管理的环境 。

  为了解决市场失灵的问题 ,政府相关部门应当在绿色金融助力绿色产业方面发挥更大的引导 作用,推动绿色金融发展进程 。例如,可以通过制定绿色金融发展指数评价体系来探索和激发地方 政府发展绿色金融的积极性,增强地方政府绿色发展内生动能 。 同时,可以发挥绿色金融专业委员 会和银行 、保险 、证券等金融协会的多方力量 ,加大绿色金融产品创新和资金支持力度 。建立政 府 、金融机构 、绿色企业定期对话沟通机制 ,定期举办绿色金融研讨会 ,广泛听取各方意见 ,以减少 政策盲点 ,精准靶向支持绿色产业发展 。要根据地方绿色产业发展实际 ,不断完善财政 、货币政策 激励措施 ,推动资金向绿色产业或项目集聚 ,精准滴灌 。 除此之外 ,还需要加强绿色金融标准和监 管体系的建设,以提高绿色金融的透明度和可信度,增强绿色金融对于绿色产业的支持力度 。

  2.发挥金融机构在绿色金融助力绿色产业中的主体作用 。金融机构在绿色金融助力绿色产业 中的主体作用日益凸显 。 随着“ 十四五 ”规划和全球应对气候变化的行动日益深入 ,绿色金融已 成为支持绿色低碳发展 、促进生态文明建设的重要手段 。金融机构应当积极探索绿色金融创新发 展 ,拓宽绿色金融产品线 ,实现金融业与实体经济的有机融合 ,为绿色经济发展提供更有力的金 融支持 。近年来 ,国家有关部门对于绿色金融发展提出了更高要求 。 例如 ,在《中共中央关于全 面推进依法治国若干重大问题的决定》中 ,提出“加快发展绿色金融 ,加强环境污染治理 、生态修 复 、资源节约和循环利用等方面的金融服务”。 同时 ,国家发改委 、央行 、证监会等部门还相继发 布了一系列政策文件和指导意见 ,鼓励金融机构增加对绿色项目的投融资 ,引导金融机构向环保 产业集中资金投向 。

  为了实现绿色金融的可持续发展 ,金融机构应当不断增强环保意识和社会责任感 。应当发挥 其金融专业特长 ,积极探索金融创新手段 ,为绿色低碳产业提供全方位的金融服务 。此外 ,还应当 建立起完善的绿色金融评价体系 ,提高绿色金融的透明度和规范性 。 只有通过金融机构的不断努 力和创新,才能真正实现绿色经济的高质量发展 。

  3.发挥产业 、项目与技术在绿色发展中的核心作用 。绿色产业 、项目和技术的发展在推动我 国经济高质量发展中具有重要的核心作用 。在新时代 ,我国将环保 、节能和低碳发展理念贯穿于 产业发展全过程中 ,加快绿色产业转型升级 ,推动传统产业绿色化改造 ,培育新型绿色产业 ,提高 资源利用效率和环境保护能力 。 目前 ,绿色产业在全国范围内的发展日益壮大 ,已成为我国产业 发展新航标 。

  国家的“十四五 ”规划纲要提出,将绿色发展作为经济社会发展的重要指导思想,把生态文明建 设摆在更加突出的位置 。在推进能源革命 、构建绿色低碳的现代化经济体系的过程中,绿色产业是 实现经济可持续发展和生态环境保护的重要途径 。这也意味着 ,未来绿色产业的发展前景将会更 加广阔 。高新技术对绿色产业发展的推动作用愈加显著 。在绿色产业的发展中 ,不断提升技术水 平 ,运用新兴技术推动产业的绿色化 、智能化和高端化 ,将是关键所在 。 同时 ,我国政府大力推进 “ 技术创新引领发展 ”战略 ,通过推动技术转移和创新 ,为绿色产业的发展提供了有力支撑 。 因此 , 我们要加强绿色产业的发展和建设,重点是推进绿色产业技术创新 、加强绿色产业基础设施建设和 加大政策扶持力度 。通过推动绿色产业的快速发展 ,实现经济 、社会和环境的良性互动 ,提高人民 群众的生活质量,为我国可持续发展注入新动力 。

  4.发挥 专业人才建 设在绿色 金 融 助 力绿色产业发展 中 的基础作 用 。绿色 金 融作 为绿色发展 的 重要支撑,专业人才的建设具有基础性的作用 。事业兴首先需要人才兴,绿色金融人才是推动我国 低碳循环经济高质量发展的关键保障 ,专业人才培养为我国绿色经济发展注入强大后劲 。要制定 吸引高层次金融人才的政策,加强国内外专业机构和高等院校的合作,深入开展人员培训和能力建 设 ,建设跨金融和环境保护领域的综合型人才队伍 。 同时 ,设立绿色金融改革专家委员会 ,聘请绿 色产业等相关专家提供决策咨询 ,加强与第三方机构的合作 ,通过培训 、对环境风险评审等方式培 养专业人员 。要选拔培养绿色金融国际人才 ,提高绿色金融国际合作能力 ,促进绿色金融技术 、产 品 、资本 、人才的国际化 、常态化交流互动 ,开展绿色投融资专题培训 。通过加强专业人才建设 ,推 进绿色金融的可持续发展,促进绿色产业的发展 。

  5.发 挥 高 校 、学术机 构 和 数 字化 工 具 在 绿 色 金 融 助 力 绿 色产 业发 展 中 的 支 持 作 用 。充 分发 挥 高校 、学术机 构和数 字化工 具在绿色 金 融 助 力绿色产业发展 中 的 支持作 用 。绿色产业 的发展和绿 色金融的创新涉及多个领域 ,需要各个学科的交叉合作 。高校在学科 、人才 、科研和文化等方面具 有独特优势 ,可以将绿色教育 、绿色科技 、绿色文化 、生态治理和绿色金融作为主要研究方向 ,为绿 色产业发展提供智力支持 。在推动绿色金融体系构建的过程中,学术研究发挥着重要作用,例如中 国人民银行研究局 、中国金融学会等学术研究机构开展了多层次 、多角度的研究工作 ,为制定和完 善绿色金融政策体系提供了智力支持 。此外,应充分利用数字化工具为绿色金融技术提供支持,运 用 大数 据 、物联 网 、人工 智 能 等 高科技 手段提升对绿色 消 费 、绿色农业和绿色 小微企业 的风 险识 别 能力,提高绿色资金投放效率 。

  (五)强化风险意识,严格履行政府的监管职能,防范和化解绿色金融风险

  1. 防 范化解 金 融 风 险 是 金 融 行 业 的 重 中 之 重 。 随 着 中 国 经 济 的快 速发 展 ,金 融 风 险 的 种 类 和 规模也在不断增加 。党的十九大报告强调 ,防范和化解重大风险是实现高质量发展必须越过的重 大关 口 ,这 一任 务也被 纳入 了 国 家 的 重要工作之 中 。 习近平 总 书 记在 中央财 经 委 员会 第 一 次会 议 上再 次 强调“ 防 范和化解 金 融风 险 事关 国 家 安全 、发展全局和人 民财产 安全”。为 了有效 防 范 金 融 风险 ,需要采取一系列措施 。首先 ,金融监管部门需要加大监管力度 ,提高监管有效性 ,严格监管 各类金融机构的行为 。其次,金融机构也需要积极构建有效防范金融风险的内部治理和管理体系, 加强风险管理和风险控制能力,确保风险不会扩散到整个金融体系中 。 同时,各金融机构也应当承 担起 主体责任 ,将 防 范和化解 金 融风 险转化 为 自觉行 动 ,建立 良好 的风 险管理文化和制 度 。最 后 , 还需要加强国际合作,通过国际金融合作和经验交流,共同应对全球性金融风险 。 中国已经在金融 风险防范和化解方面取得了一定的成果,但还需要不断加强和完善各项措施,保持金融体系的安全 和稳定 。

  2.避免环境风险向信用风险转移的可能性和“绿天鹅 ”事件 。为避免环境风险向信用风险转移 的可能性和防范“绿天鹅 ”事件 ,应加强绿色金融建设 ,推动绿色产业发展 ,降低环境风险对金融系 统的冲击 。近年来 ,随着环保整治力度的加大 ,许多污染企业受到严格限产限工的制约 ,导致金融 机构相关不良资产承压,环境风险向信用风险迁移已成为一个重大的挑战 。 因此,需要通过绿色金 融发展,推动绿色产业发展,以降低环境风险向信用风险转移发生的概率 。尽管绿色产业投资周期 较 长 、资 金 占 用 较 多 、短期见效 较慢 ,但仍 需 严格履 行 政 府 的 监 管 职 能 ,防 范 环 境 风 险 向信 用 风 险 的转移,以实现可持续发展的目标 。
\

  3. 加 强 环 境信 息 披露 执 行 和 运 用 。在 推 动 绿 色 金 融发 展 过 程 中 ,加 强 环 境信 息 披露 执 行 和 运 用是至关重要的一环 。为此,中共中央全面深化改革委员会第十七次会议审议通过了《环境信息依 法披露制度改革方案》(以下简称《方案》),明确了环境信息依法披露改革方向。《方案》主要从五个 方面明确了工作任务 :明确披露主体 、确定披露内容 、及时披露信息 、完善披露形式 、强化企业管 理 。具体而言 ,重点排污单位 、实施强制性清洁生产审核企业 、因生态环境违法行为被追究刑事责 任等企业都被纳入强制环保信息披露主体 。 同时,依据有关法律法规,环境信息的强制性披露内容 和范围也被明确 ,并建立了动态调整机制 。这意味着 ,在绿色金融领域 ,投资者和市场监管机构可 以更加全面地了解企业环境信息的真实情况 ,从而有效地进行风险评估和决策 。 当企业发生对社 会公众及投资者有重大影响或引发市场风险环境行为时,要及时披露信息 、回应社会关切 。这对于保障投资者利益和维护市场稳定至关重要,也是促进绿色金融可持续发展的必要措施之一 。此外, 加强企业内部环境信息管理 ,确保真实 、准确 、完整 ,使用符合监测标准规范要求的环境数据 ,优先 使用符合国家监测规范的污染物自动监测数据 、排污许可证执行报告数据,也是重要环节 。这将有 助于提高绿色金融发展的可持续性,从而实现经济可持续发展 。

  【注释】

  ① 2016 年中国人民银行等七部委联合下发的《关于构建绿色金融体系的指导意见》(以下简称:七部委指导意 见)中对绿色金融作了官方定义 .

  ② 2015 年《生态文明体制改革总体方案》首次提出“建立绿色金融体系 ”的总体目标 .

  ③ 2016 年“七部委指导意见 ”明确了构建国内绿色金融体系的总体目标和主要任务,明确了绿色金融的激励机 制和发展方向 .

  ④ 2020 年 10 月 26 日,生态环境部等五部委下发《关于促进应对气候变化投融资的指导意见》,提出要强化应对 气候变化的金融支持,有效防范和化解气候投融资风险 .

  ⑤ 国务院《关于加快建立健全绿色低碳循环发展经济体系的指导意见》(以下简称“ 国务院指导意见”).

  【参考文献】

  [1] 天大研究院课题组,王元龙 .构建中国绿色金融体系的战略研究[J].经济研究参考,2011(39):2-25.
  [2] 魏丽莉,杨颖.绿色金融:发展逻辑、理论阐释和未来展望[J].兰州大学学报(社会科学版),2022.50(2):60-73.
  [3] 中国人民银行南昌中心支行招标课题组,夏春雷 . 绿色金融发展评价与统计监督管理研究[J].金融与经济, 2018(11):29-35.
  [4] 杜莉,郑立纯 .我国绿色金融政策体系的效应评价——基于试点运行数据的分析[J].清华大学学报(哲学社会 科学版),2019.34(1):173-182+199.
  [5] 李虹,袁颖超,王娜 . 区域绿色金融与生态环境耦合协调发展评价[J].统计与决策,2019.35(8):161-164. [6] 刘莹 . 山东省绿色金融发展情况综合评价[J].金融发展研究,2019(7):32-39.
 
 
关注SCI论文创作发表,寻求SCI论文修改润色、SCI论文代发表等服务支撑,请锁定SCI论文网!

文章出自SCI论文网转载请注明出处:https://www.lunwensci.com/jingjilunwen/73072.html

发表评论

Sci论文网 - Sci论文发表 - Sci论文修改润色 - Sci论文期刊 - Sci论文代发
Copyright © Sci论文网 版权所有 | SCI论文网手机版 | 鄂ICP备2022005580号-2 | 网站地图xml | 百度地图xml