Sci论文 - 至繁归于至简,Sci论文网。 设为首页|加入收藏
当前位置:首页 > 经济论文 > 正文

“以赛促学”应用于《市场调查》课程建设的探讨论文

发布时间:2023-07-07 09:29:31 文章来源:SCI论文网 我要评论














SCI论文(www.lunwensci.com)

  摘要:文章以仰恩大学市场营销系为例,基于“以赛促学”应用于《市场调查》课程建设的研究,在借鉴相关文献的研究成果基础上,构建了课程评价的综合评价体系,最终确定了一级指标为教学队伍、教学内容、教学条件、教学手段、教学效果和二级指标共有18项。采用层次分析法和问卷调查法,确立了指标体系权重和学生满意度调查问卷,最终结论为教学队伍指标上有一定优势,教学内容指标有待改进。

  关键词:以赛促学,市场调查,课程建设

  《市场调查》课程是一门综合性、实践性、艺术性很强的学科。本课程的课程目标,让学生了解相关的知识范畴及应该掌握的内容,具体内容吸收同《市场调查》相关的最新成果和最新案例,以突出系统性、新颖性、应用性[1]。以赛促学教学方法适用于课堂教学中,课下充分利用课余时间进行课上的学习延展,这就是“第二课堂”。市场营销专业教师积极组织学生参加各类学科竞赛,课题式教学使学生有了更多接触社会、接触实践的机会,有利于激发学生的学习热情强化学生的实践能力训练。

  一、文献综述

  曹扬从教学目的、教学思想、教学内容和教学方法设计《市场调查》课程建设,指出课程的设计必须体现在课程的应用特色,切实提高课程的教学质量,培养实践能力和创新精神[2]。周惠娟认为《市场调查》课程建设在教育和人才培养的规律下,对课程的内容和教学方法进行了调整,实现理论和实践的结合,使课程贴近社会和学生,达到会干、能干和干好的综合能力[3]。陈洁玲把思政理念融入到教学的全过程,指出《市场调查》应用性和实践性较强,教学方法和教学手段在思政教学中起到事半功倍的作用[4]。《市场调查》课程通过大赛的方式,如“正大杯”全国大学生市场调查大赛等,促进学生主动学习,真正达到以赛促教和以赛促学的教学目的。

  本文通过以赛促学应用于《市场调查》课程的建设体现在对教育思想、教学目的、教育内容、教学方法的验证和教学检测环节的设计,体现课程的应用特色。通过对其研究内容的梳理,以赛促学课程建设的研究主要集中以下三个方面:一是教师技能水平,教学方法,提升教师专业素养;二是学生接触竞赛项目,激发学生对专业课程学习的兴趣;三是通过竞赛与人才培养、教学改革相结合,实现应用型人才培养。

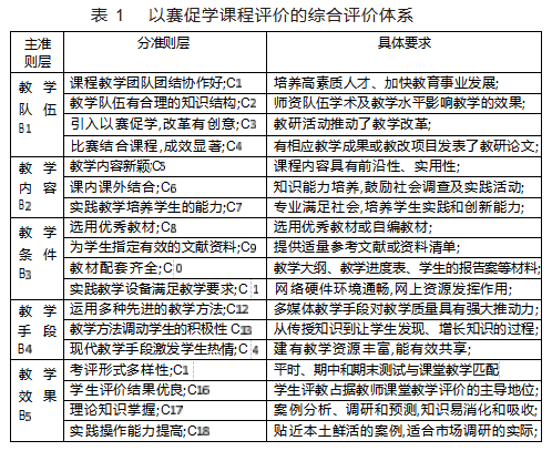
  二、评价指标体系设计

  1.指标的选取。根据《教育部财政部关于实施高等学校本科教学质量与教学改革工程的意见》文件精神,以赛促学的课程建设要体现现代教育思想,并能恰当运用现代教学技术、方法与手段,教学效果显著。朱婷通过精品课程中的指标鼓励教育教学改革,引导教师创新,促进教学为指导思想[5]。所以,本文从以下方面选取指标:在教学内容与队伍方面,课程在组织安排上切实加强学生实践活动的开展和实践能力的培养,课程团队有意识地总结教学、教研、教改过程中的经验,形成固化成果;在教学条件和手段方面,能根据课程内容和学生特点,对教学方法和教学评价进行设计,鼓励教师利用现代教育技术手段开展教学活动,引导教师学生拓展课堂外的时间空间,利用网络资源进行“教”和“学”,充分调动学生积极性和参与性为目的;在教学效果方面,强调理论与实践教学并重,通过实践教学中培养学生实践和创新能力,重视学生的满意度反映和学生毕业后的起点薪资待遇。

  2.建立评价指标体系。该指标体系结构中的一级指标即目标层:以赛促学课程建设。主准则层包括5个方面的内容:即教学队伍、内容、条件、手段和效果。分准则层是主准则层的进一步细分化,共有18项。指标对应权重为:

  B=[B1,B2,B3,B4,B5],B1=[C1,C2,C3,C4],B2=[C5,C6,C7],B3=[C8,C9,C10,C11],B4=[C12,C13,C14],B5=[C15,C16,C17,C18]。

“以赛促学”应用于《市场调查》课程建设的探讨论文

  3.运用AHP法确定权重。先设指标层的因素有n个,两两进行比较,然后通过公式确定权重。计算公式:

“以赛促学”应用于《市场调查》课程建设的探讨论文

  4.对判断矩阵一致性检验。判断矩阵的一致性检验,指标为CI和RI,CI是判断矩阵的一般一致性指标;RI是平均数一致性检验指标,是固定常数;当CR小于0.1,判断矩阵可以接受,CR大于0.1,判断矩阵不可以接受。

  三、数据应用和分析

  1.指标体系权重数据分析。调查通过层次分析法,专家咨询,采用1-9的比较标尺,对调查问卷中的一级和二级指标的重要程度,进行两两比较,构造了课程评价的综合评价体系判断矩阵。CR值小于0.1,有良好一致性检验。从计算结果来看,一级指标中的教学队伍权重值为0.2018和教学条件权重值为0.2011的权重比重值较高。二级指标计算结果看,教学内容中的课内和课外的结合权重占到0.3355,现代教学手段激发学生学习兴趣占到0.3346。得到的各层次权重数据如下:W=[B1,B2,B3,B4,B5]=[0.2018,0.1991,0.2011,0.1997,0.1983];B1=[C1,C2,C3,C4]=[0.2490,0.2510,0.2497,0.2503];B2=[C5,C6,C7]=[0.33 18,0.3355,0.3327];B3=[C8,C9,C10,C11]=[0.2498,0.2498,0.2505,0.2498];B4=[C12,C13,C14]=[0.3336,0.3318,0.3346];B5=[C15,C16,C17,C18]=[0.2505,0.2491,0.2491,0.2512]。

  2.学生满意度调查结果分析。以仰恩大学为例,“以赛促学”促进《市场调查》课程学生满意度的调查问卷,希望能够帮助同学们掌握课程的学习,问卷通过五点量表的设计:1—5为非常不满意、比较不满意、中立、比较满意和非常满意。调查问卷主要调查上过《市场调查》和《应用统计》课程的在校大学生四个班集体,通过分层抽样,每个班抽取20名同学,最终收集调查数据80份。调查通过信度和效度检验。调查有参加过第十二届正大杯市场调查与分析大赛的有20.99%,获得第十二届正大杯市场调查与分析大赛省级奖状的同学占到11.11%。有参加过第一届CMAU市场研究与商业策划比赛的同学占到38.27%,获得第一届CMAU市场研究与商业策划大赛市场分析研究员电子证书占到44.44%,获得第一届CMAU市场研究与商业策划福建省省赛以上奖状的同学占到3.7%。

“以赛促学”应用于《市场调查》课程建设的探讨论文

  通过表2调查数据得到,学生对调查问卷中的教学效果分数值为4.5152,满意度最高;其次是教学队伍的分数为4.5125,对教师队伍的满意度较好;分数值最低的是教学内容,教学内容的新颖性需要提高;教学手段中,和学生互动,调动学生的积极性需要提高。

  3.结果分析。由指标体系权重数据和学生满意度调查结果数据分析,以仰恩大学为例,“以赛促学”促进《市场调查》课程的建设,主要优势在教学队伍的优势上面,教师有合理的知识结构,教学改革有创意和教学成效显著对于学生积极参加比赛有积极的吸引力。教学内容中指标体系权重数据和学生满意度调查合计值最低,不足之处在于课程中加强课内和课外的结合,教学内容新颖性需要丰富,实践教学部分加强学生能力的培养。

  四、结论与建议

  1.结论。(1)教学队伍和教学内容。坚持“育人为本,德育为先”的教育理念。市场营销专业开设于1995年,教师队伍和教学内容主要以服务海西经济建设应用型创新人才的需求为导向,培养具备扎实的有实战经验的高素质人才。教师通过以赛促学课程的结合,全面培养学生实际运用能力的训练,有效提高学生理论联系实际的能力。在教学改革中,同学们积极参与相关各项比赛活动,对课程相关理论和实践,有较好的了解。

  (2)教学方法和手段。在教学方法和教学手段上,进行许多改革和尝试。以各类竞赛中的知识赛考核为根基,运用“学习通”移动学习,全面训练学生对《市场调查》的理论知识的掌握,“学习通”移动教学,能够综合利用视、听觉,使学生感受到语言和音像的不断冲击,形、声、情并茂,创设良好的教学情境,有效地激发学生的学习兴趣。选择社会问题、热点等进行调查研究,并完成数据收集、整理、分析作为考评依据。同时以经典案例引导教学,引导学生进行实际资料的搜集,培养学生理论应用于实际的能力。(3)教学效果。《市场调查》课程与“正大杯”全国大学生市场调查与分析大赛以及其它类市场调查类比赛做到有机结合。全国大学生市场调查与分析大赛是全国高校学科竞赛排行榜中的优秀竞赛项目。2022年4月30月,指导学生参加“正大杯”第十二届市场调查与分析大赛福建省省赛,2支队伍荣获福建省省赛二等奖,1支荣获福建省省赛三等奖,21位同学顺利拿到由中国商业统计学会颁发的全国市场调查与分析专业技能纸质证书。同时同学们参加2022年首届CMAU市场调查和商业策划大赛,86位同学拿到中国高等院校市场学研究会颁发的市场分析研究员证书,1支队伍荣获东部分赛区三等奖,2支队伍分别荣获福建省省赛一等奖和二等奖。《市场调查》课程结合以赛促学的方式,各方面的成就显著。

  2.建议。(1)教学团队的构建。目前,《市场调查》课程,从本校参赛经验,学生的规模和取得的成绩来看,效果显著。为了更好的全面发展高素质人才,学校应该在领导机制、项目经费、队伍建设和评价机制上面不断完善相关管理制度,采取有效激励措施。一是从课程思政和教学内容方面,加强青年教师培养,提高整体教师的教学、科研水平,达到省内先进水平。二是重点支持师资队伍、教学改革、实验室软硬件等教学基本建设,创建良好的教学环境,丰富相关教学资源,为学生提供更优质的教学服务。(2)挖掘课程特色,建立课程资源库。与相关大赛相结合,创设良好的学习情境,有效的激发学生的学习兴趣,培养学生参赛的热情。在保证课程和比赛体系相对完整情况下,突出特色与重点。依据从事《市场调查》的教学经验和科研体会,围绕《市场调查》课程进行课程资源的整合和建设。目前课程资源建设的整理有:基础层内容有课件、文本、视频和相关理论作业库;拓展层内容有数据资源,软件安装包spss等;外延层内容有主题讨论的论文集,以及参赛学生获奖的优秀案例。同时利用学习通平台课程的建设,运用现代化手段组织教学的能力,具有促进作用。

  参考文献:

  [1]陈凯.市场调研与分析[M].北京:中国人民大学出版社.2021.

  [2]曹扬.市场调查与预测课程教学的研究与实践[J].现代教育科学,2004(05):66-68.

  [3]周惠娟.市场调查与分析课程建设[J].科技经济市场,2015(07):201-202.

  [4]陈洁玲.“大思政”视域下专业课的课程思政建设研究——以“市场调查”课程为例[J].广东职业技术教育与研究,2022(01):162-164.

  [5]朱婷,戴光麟.国家精品课程评审指标体系及申报策略研究[J].浙江工业大学学报(社会科学版),2010,9(02):143-147.

关注SCI论文创作发表,寻求SCI论文修改润色、SCI论文代发表等服务支撑,请锁定SCI论文网!

文章出自SCI论文网转载请注明出处:https://www.lunwensci.com/jingjilunwen/58885.html

发表评论

Sci论文网 - Sci论文发表 - Sci论文修改润色 - Sci论文期刊 - Sci论文代发
Copyright © Sci论文网 版权所有 | SCI论文网手机版 | 鄂ICP备2022005580号-2 | 网站地图xml | 百度地图xml