Sci论文 - 至繁归于至简,Sci论文网。 设为首页|加入收藏
当前位置:首页 > 经济论文 > 正文

敦煌博物馆文创产品营销策略分析论文

发布时间:2022-09-09 10:46:35 文章来源:SCI论文网 我要评论














SCI论文(www.lunwensci.com):
 
  摘要:近几年随着文化产业的不断发展,我国文化创意产业飞速发展。其中,博物馆文创成为中国文创产业的重要组成部分,但由于文创起步较晚等原因,大部分博物馆在文创方面发展还不全面,存在大同小异的现象。文章将选取敦煌研究院作为研究对象,对其文创的发展现状进行分析,总结典型问题,并提出针对性的策略建议。
 
  关键词:敦煌博物馆,文创产业,营销现状,营销策略
 
  一、引言
 
  随着我国经济的快速发展,极大地刺激了我国文化创意产业的快速发展,居民消费结构逐步升级,“精神文化消费”逐渐占据主导地位。政府积极出台各项政策,促进文创产业发展,相关产业增加值逐年提升。2010—2018年,我国文化及相关产业增加值呈逐年稳步上升的态势。本次研究以敦煌博物馆文创为研究对象,对其发展现状做出分析,指出现存的问题,并提出相应的策略建议,旨在为敦煌文创发展提供理论性和实践性的指导意义。


\
 
 
  二、敦煌博物馆文创产品营销现状
 
  近年来,随着对中华文化的挖掘和发展,中国博物馆得到了有效宣传,从文物局统计数据来看,中国博物馆接待人数更是连续上升。敦煌博物馆也趁发展利好,频频跨界合作,结合新媒体时代进行有效地线上宣传,带动文化创新产业的发展。2017年,敦煌研究院全年文创产品销售额为1708.3万元。《登场了!敦煌》的热播,更是掀起了敦煌热。

\
 
  2020年5月18日是国际博物馆日,敦煌博物馆推出与旁氏面膜、汤姆乐器等品牌合作推出新文创产品,上线当天,销售额就破30万元;相关话题引发热议,阅读量超过1400万。7月,与《极限挑战》《这就是街舞3》热门综艺跨界合作,与腾讯联合打造出品的纪录片《新国货》。最终电视节目播放阅读量破2亿,话题流量突破6亿。8月,联合天猫开展“掘色敦煌”专题活动,把馆藏文物以直播的形式介绍给大众。10月,与卡姿兰合作出品的彩妆系列,被网友称为“2020年最美彩妆”。11月,联合饿了么开展“神仙外卖”主题活动;联合奶茶新秀品牌的茶百道,进一步推广敦煌文化。
 
  三、文创营销现存问题
 
  (一)产品
 
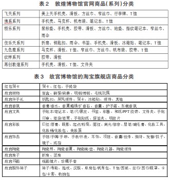
  对比表1天猫旗舰店的商品品类分类,下表是敦煌博物馆官网的商品系列分类。可以很明显地发现如下问题:

\
 
  1.产品形式单一。7个系列里,T恤贯穿了5个系列;方丝巾、窄丝巾、手机壳的重复率也很高。
 
  由表3可以得知,对比故宫博物馆的淘宝旗舰店——“故宫淘宝来自故宫的礼物故宫博物馆”,敦煌博物馆的商品品类少而单调,缺乏创意。
 
  2.更新速度慢,信息滞后。与表1对比发现,表2中官网商品分类信息与淘宝明显有较大出入,网站更新速度慢,信息不对称。
 
  3.虚拟文创发展滞后。从博物馆官网可以发现,敦煌博物馆的相关产品少之又少,对比故宫博物馆线上壁纸、输入法皮肤和游戏出品,甚至与梦话西游的联名游戏姗姗来迟。
 
  (二)价格
 
  以淘宝旗舰店为例,敦煌博物馆旗舰店价格相对比较亲民,但优惠活动、促销方式少之又少。
 
  “双十一”的直播回放可以看到,优惠力度不大,形式单一。“双十一”的活动价与当时日常价对比,单件商品优惠力度均只在降价12%左右,组合优惠只有满200减20的限量优惠券.
 
  在淘宝高频率优惠活动下,店铺以往参与度不高,优惠时间短。以2021年8月14日七夕节为例,店铺主页显示活动时间为8月11日至8月14日4天,在店铺商品原价的基础上有店铺满198减10优惠券,平台满200减20优惠券,分享3人后减10元,前100名下单获得小礼品。店铺内优惠力度最大的是九色鹿帆布包,有17%的降价,但其余大部分商品降价限于10%以内。优惠券发放数量少,早在8月9日就已经没有优惠券了。
 
  除了旗舰店,其他软件的优惠活动却不多,优惠方式单一,没有很好地结合热点事件。
 
  (三)宣传
 
  虽然从发展现状中可以看到敦煌频繁跨界合作,引起了不小的收视率、话题热度,但敦煌文创IP的大火离不开其授权运营方“甘肃丝路手信文化传播有限公司”。自2016年初,丝路手信就以中西方文化、传统与现代文化为核心思路,“丝路手信”文创品牌更是作为敦煌博物馆文创品牌上线。在文创打造上,敦煌博物馆授权运营方无可厚非,但品牌也冠以他名反而瓜分了公众的热度和吸引力,为管理和潜在的风险埋下隐患。
 
  从敦煌博物馆线上宣传来看,根据国家文物局的公开信息整理,2020年敦煌博物馆的新媒体帐号有7个——敦煌研究院(微信订阅号)、莫高窟(微信服务号)、敦煌君(微信订阅号)、莫高窟(新浪微博)、敦煌研究院(新浪微博)、敦煌研究院(抖音号)、敦煌研究院(快手号)。虽然数量上较多,但由于缺乏管理,每一个公众账号的活跃度不高,建设力度不高。以公众号为例,敦煌博物馆同名公众号开设3个一级菜单,8个二级菜单。故宫博物馆的“微故宫”开设3个一级菜单、10个二级菜单和一个数字故宫跳转页面。可以发现,敦煌博物馆的微信公众号功能不齐全,相对服务较少;与小程序、APP等衍生产品连接不紧密。
 
  (四)渠道
 
  除了网上宣传,敦煌博物馆也开设线下的讲座、展览等活动,但活动频次也不高,基本都是1个月1次线下讲座,在宣传敦煌文化的同时,也有推广线下衍生品。线上和线下产品雷同;活动的结合程度也不高,线上宣传与线下促销多是关联度低,互不干扰。
 
  四、文创营销策略建议
 
  (一)产品创新策略
 
  对比故宫博物馆和其他同质行业的发展,仅仅局限于部分实体衍生品发展是必然不够的。从实体产品角度看,可以跟风推出飞天系列雪糕、壁画款墙纸、系列图书、收集性邮票,也可以自创壁画同款乐器、雕塑等比小样、石窟同款乐高积木等。从虚拟产品看,由于敦煌给大众留下印象最深的是似乎和现代生活较遥远的美丽瑰宝,可以微博征稿吉祥物或者动漫角色,以此为出发点新增小剧场、动漫童书、宣传动画片、角色游戏等,以人类接受程度较高的视听方式宣传独特的IP文化。


\
 
 
  (二)价格调整策略
 
  价格优惠除了借助平台优惠期调整,还可以推出特殊的店铺优惠。例如5月18日国际博物馆日优惠、博物馆开放日优惠和敦煌当地节日优惠等。除了旗舰店优惠,还可以积极展开微店、社交媒体、推广媒体等软件结合。例如,微店开设信息通知或会员等级发放优惠券,社交媒体点赞、评论或抽奖优惠,抖音、小红书等推广优惠,奖章、积分等收集兑换优惠。通过多样的新媒体及时调整市场价格,利用互联网进行消费者分析,评估不同优惠力度下的明显销售量变化。
 
  (三)宣传多样策略
 
  敦煌文创营销宣传力度不够大,最显然的是与节假日和社会热点结合感较弱。如,七夕节缺少情侣款商品。可以与节日、热点多结合推出组合优惠。例如建军节可以推出敦煌文创与军人的联名盲盒,开出并收集全套军人有微博抽奖。或者结合奥运会,推出敦煌特制款金银铜牌,与学校、事业单位展开合作进行推广。
 
  此外,竞技类的比赛组织不仅可以增加话题讨论,还可以发现、培养专业人才。例如,壁画主题的绘画大赛,学校团建旅游后观后感作文大赛等,都能获得教育行业的较大支持,引导当代年轻人了解传统文化,培养文化自信,达成较好的宣传效果。
 
  (四)渠道多样策略
 
  针对敦煌文创营销存在的线上线下差异性和一致性问题。从受众角度看,年轻人会更多地使用网络,用互联网足不出户知天下。因此,线上店铺也应适应年轻群体而推出适合年轻人的特殊渠道产品。线下的文创馆体验店的顾客多以自由时间较多的学生和年纪较大的退休人员为主,对应的如盲盒、丝巾等特殊的线下渠道产品应多准备。
 
  从一致性上看,敦煌博物馆线上线下活动联系不够紧密,线上没有起到强有力地引流作用,比如,直播抽取一年有效的机票、民宿、博物馆门票等优惠券,吸引粉丝线下参观;线上产品经常实体店缺货,引流效果不尽如人意。类似的,线下体验店对公众号、旗舰店的推销程度也较低;讲座可以增设不同系列产品的讲解,开设线上同步直播。不同销售渠道方式应该灵活组合,共同促进敦煌文化发展。
 
  五、总结
 
  随着我国文化及相关产业逐年稳步发展,文化创业产业也不断发展。近年博物馆参观人数大增,极大地带动了博物馆文创行业发展。本文运用文献查阅法和资料整理法查询和搜集相关资料后,以敦煌博物馆为研究对象,在其发展现状和4Ps营销理论知识背景下,多角度分析其现存的问题,并提出了对应的措施建议,希望能对敦煌博物馆文创发展提供发展的理论依据和现实依据。
 
  参考文献:
 
  [1]高建进,李韵,张诗瑶.让世界了解遗产保护的中国智慧[N].光明日报,2021-7-16(06).
 
  [2]王文婷.“新文创+出版”模式下的新媒体营销策略研究——以故宫IP出版为例[J].记者摇篮,2021(07):39-40.
 
  [3]叶晓凡,邓宇琦.文创产品的管理创新研究——以北京故宫文创为例[J].现代营销,2021(07):6-7.
 
  [4]刘文涵.文化资本理论视角下敦煌博物馆文创产品的品牌化[J].现代营销,2021(05):142-143.
 
  [5]周沛霖.故宫文创品牌“超级IP”塑造策略研究[D].湘潭:湘潭大学,2020.
 
  [6]姚文琼.基于4Ps理论的湖南省博物馆文创产品营销研究[D].长沙:湖南师范大学,2020.
 
  [7]李聪.博物馆文创产业现状与问题研究[D].保定:河北大学,2020.
 
  [8]史素雅.敦煌文博会品牌传播与甘肃地域形象提升研究[D].兰州:兰州大学,2020.
 
  [9]鲍国.网络传播角度的博物馆文创产品营销应用研究[D].昆明:云南艺术学院,2019.
 
关注SCI论文创作发表,寻求SCI论文修改润色、SCI论文代发表等服务支撑,请锁定SCI论文网!
 

文章出自SCI论文网转载请注明出处:https://www.lunwensci.com/jingjilunwen/42933.html

发表评论

Sci论文网 - Sci论文发表 - Sci论文修改润色 - Sci论文期刊 - Sci论文代发
Copyright © Sci论文网 版权所有 | SCI论文网手机版 | 鄂ICP备2022005580号-2 | 网站地图xml | 百度地图xml