Sci论文 - 至繁归于至简,Sci论文网。 设为首页|加入收藏
当前位置:首页 > 经济论文 > 正文

课程思政在外贸会计课程中的教学实践探索论文

发布时间:2022-06-08 11:30:19 文章来源:SCI论文网 我要评论














SCI论文(www.lunwensci.com):
 
  摘要:自我国实施了对外开放,尤其是加入了世界贸易组织后,我国的对外贸易以飞快的速度持续增长,为我国国民经济平稳增长起到了重要的作用。外贸企业的数量也在大幅增加,作为高等学校,根本任务就是为社会和企业培养优秀的外贸人才。同时为了贯彻执行“课程思政”教育教学改革,文章以外贸会计为研究课程,以培养高素质、高技能的应用型人才为根本任务,以适应外贸企业人才需求为目标,从课程思政队伍建设、教学手段方法、教学内容设计以及教学考核和评价四个方面作为实现路径,进行课程思政在外贸会计课程的教学实践探索。
 
  关键词:课程思政,外贸会计,教学设计
 
  一、引言
 
  自从我国加入世界贸易组织以来,外贸企业数量大幅增加,外贸行业也已成为推动我国经济发展的支柱行业。与此同时,由于外贸业务具有较强的特殊性及专业性,与工业企业会计有较大区别,使得外贸业务相关人才,特别是外贸会计、税收人才显得日趋重要和紧缺。外贸会计人才队伍的紧缺使得外贸企业业务风险上升,并直接影响我国外贸行业的健康稳步发展[1]。而高校的根本任务是立德树人,为社会培养高素养、高水平的应用型人才,而在培养过程中,思政教育是必不可少的[2]。在全国高校思想政治会议上,习近平总书记提出坚持把“立德树人”作为中心环节,把思想政治工作贯穿教育教学全过程,实现全程育人。高校本科四年的教学内容是依据专业方向全方位育人[3],全国各高校都在加快推进课程思政元素融入专业课的教育教学改革工作,创建各学科课程思政教育大体系。因此,如何打破长期以来思想政治教育与专业教育相互隔绝的“孤岛效应”,将立德树人贯彻到高校课堂教学全过程、全方位、全员之中,推动思政课程与课程思政协同前行、相得益彰,构筑育人大格局,是新时代中国高校面临的重要任务之一[4]。笔者以“外贸会计”为例进行财经类课程思政改革研究,旨在为财经类课程找到融入思政教育的切入点。
 
  二、外贸会计课程思政建设现状
 
  外贸会计课程是属于一个多元学科组成的混合型学科课程,它集合了国际贸易与会计的相关专业属性,因此这门课程既需要学习一定的国际贸易知识,同时还需要有一定的会计基础。就目前的研究成果来看,国际贸易课程和财务会计课程的课程思政已经分别有了相关的研究进展。对于国际贸易类课程,多数研究学者认为,国际贸易专业具有一定的特殊性,主要是研究国家与国家之间的经济贸易关系,具有很强的涉外性,因此在教学过程中,要与国际时事的发展现状相结合,同时引入相应的课程思政元素。国际贸易类课程思政融入的主要目标是确保学生能够了解国际贸易以及我国的经济价值贸易观,同时带领学生认识到中国经贸领域的发展变化,培养学生爱国主义情怀,增强民族自信。课程方法设计上可采用案例教学法、互动讨论发、情境教学法及对比分析法。对于会计类课程,它有一定的职业特点,具有较强的公共责任,因此思政元素的融入更为重要。会计类课程思政元素融入的培养目标主要是不仅要有较强的财经类专业知识背景和技能水平,同时还要培养学生要树立正确的价值观和诚实守信的意识观,要时刻保持一种家国情怀的责任感和使命感。在教学过程中,适合采取课堂内外相结合、线上线下多元化的课程思政教学方法,具体可采用专题嵌入、典型案例、具体实践、观看视频等教学方法。

\
 
 
  三、外贸会计课程思政的育人目标
 
  外贸会计课程是以培养“高素质+高技能”双高相结合的技能型应用人才为根本任务,以适应外贸企业人才需求为目标,以应用能力为主线。因此外贸会计课程思政教学设计过程中,应将职业道德、契约精神、诚信教育等元素引入课程,使学生进一步树立“四个自信”、建立职业的责任感,并就行业热点问题,因材施教,组织专题讨论,增强民族的自信心,培养民族精神和爱国情怀,提高学生科学的综合分析能力和实践能力。
 
  (一)知识与技能的传授
 
  以会计的基本概念和方法为基础,依据最新的《企业会计准则——基本准则》及相关的税法法规,紧随我国财务会计改革现状,引入外贸企业经济活动常规业务,将外贸业务、财务及账务三者融为一体。通过对外贸会计的含义、对象、特点,国际贸易术语及财务报价、外汇业务、国际贸易结算方式及核算、进出口贸易业务、出口退税业务等内容的讲解与分析,确保学生对外贸会计的理论内容有深刻的了解。
 
  (二)教学过程中的能力培养
 
  以培养学生外贸会计职业岗位能力为核心,依据外贸会计职业岗位能力需求,参照行业职业资格标准,在教学过程中引入具体外贸企业案例,进行外贸会计岗位综合模拟实训,指导学生从建账、审核原始凭证、编制记账凭证,到登记账簿、编制报表等手工会计处理,从手工会计处理到利用财务软件进行外贸会计信息化会计处理,利用出口退税软件进行出口退税申报,以及进行网上报税操作等外贸会计操作的全部技能。
 
  (三)提升情感与价值塑造
 
  通过本课程大量的案例分析以及仿真模拟实训操作,促使学生深刻认识到外贸企业会计人员在具体工作过程中必须要坚守契约精神和诚信至上的信念,培养职业道德修养,树立高度的职业责任心,同时面对复杂多变的国际贸易环境,应提高风险防范意识,培养学生的科学分析能力和解决问题能力,就贸易保护,“一带一路”倡议和中国进出口博览会等行业热点问题设置专题研讨,准确引导学生思想动态。总体上要将正确的知识规律、德育规律融入“课程思政”建设,将教书与育人相结合,实现知识传授与价值观教育相融合,帮助学生树立理想人格,培养民族精神和爱国情怀。
 
  四、“外贸会计”课程思政融入的实现路径
 
  (一)课程思政教师队伍建设
 
  习近平总书记强调,传道者自己首先要明道、信道。教师是人类灵魂的工程师,是学生心灵世界的开拓者,担负着知识传授和灵魂塑造的双重责任[5]。因此,课程思政如果想要有一个好的效果,前提是要有一个高质量高素质的课程思政教师队伍,而教师队伍在传授课程精神的同时也在提升自身的思政意识和素养精神。对于学校而言,一支好的教师队伍也能够提升学校的整体面貌和教育质量,因此建设课程思政教师队伍是课程思政开展的重要环节。学校应当定期组织相关的线上线下培训,及时掌握当前课程思政的研究进展,同时加强专业课教师对各门课程课程思政元素的融合。另外,学校应当制定相关的绩效评优政策来支撑课程思政教师队伍。
 
  (二)课程思政教学方法与手段
 
  课程思政教学的主要目标就是要通过思政元素的引入指导学生树立正确的人生价值观,生硬的讲解课本理论知识只会起到相反的作用。有趣的课堂教学方法能够提升学生的学习效率和积极性,当前互联网科技发达,教师可以综合利用线上线下多种教学手段和方法,把思政元素嵌入到专业知识教学中,才能提高课堂教学效果。因此,外贸会计课程在原有教学方法和手段基础上,课程中针对思政内容将采取真实案例、情境再现、角色互换、互动讨论等多元化教学方法,也可邀请校企合作公司的相关业务人员前来为学生授课,通过采用公司真实案例,为学生进行实训指导。课下学生可通过线上微视频、PPT以及其他信息化手段等方式进行巩固和拓展知识点,课程结束后学生可将学习的内容与现实生活相结合撰写心得体会,充分提高学生参与度和积极性。

\
 
 
  (三)课程思政教学内容设计
 
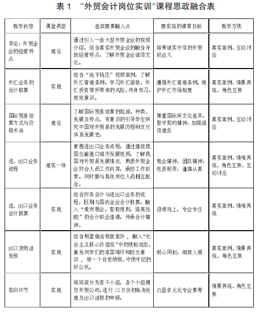
  教学内容是一门课的重中之重,教学内容结合课程思政的精髓在于以专业课技能为核心,同时引入课程思政元素,确保学生在掌握技能的同时,认识到所学的知识能够带来哪些心灵上的感悟。因此对于一门课而言,课程所应当掌握的专业技能是课程的首要任务。笔者以“外贸会计岗位实训”课程为例(见表1),阐述课程思政元素如何在专业课程中与专业技能进行融入结合,并实现相应的德育目标。

\
 
 
  五、教学过程考核与课程评价
 
  外贸会计课程作为专业课,课时可以设计在每学期70课时左右,每周平均4课时,两课时的专业知识讲解,另外两课时集中进行模拟实训以及财税软件的实践,不论是专业知识讲解还是实训环节,都需要将课程思政融入其中,针对课程的考核,不应以最后的期末考核为最终结果,应当结合课程过程中所涉及的各项活动综合定夺,最后期末考核占比40%,平时课程实训活动占60%。可以通过每一次课程活动的具体参与积极度检验学生对该节课是否领会该节课的课程思政,在期末考试环节,也可适当出一些课程思政相关的题目来评价学生的思想政治素养。同时针对教师,也需要制定相关的课程考核体系,每学期期末要对该门课程思政元素融入情况进行考察,并建立合理的考评机制。期末可以通过学生匿名打分评判教师授课效果,思政元素融入效果较好的教师应当给予一定的奖励,效果不明显的应当给予更多的学习机会并及时督促。学校也应当经常组织课程思政学习活动,定期检查每位教师的考勤次数和提交培训心得的情况。
 
  六、结语
 
  在当前高校素质教育改革的背景下,各门课程的教学不能再像过去仅仅局限于讲授课本上的专业知识,更多的是需要结合当前的社会发展背景,引导学生认识到自己所肩负社会责任,以及能够深刻体会到自己所学的知识能够为国家带来的贡献,因此课程思政元素与课程的融入十分的必要。但由于专业不同,不同专业下的课程都有不同的职业特征,所以在课程思政融入时更多的是要结合相关专业,同时还要考虑学生的基本情况。在设置教学方法时,要利用好当代科技信息化手段,抓住学生的兴趣取向,将课本内外的知识以多元化的形式进行展示,这样才能提升学生的学习动力,达到最终的学习效果和育人目标。
 
  参考文献:
 
  [1]郝敏.任务驱动模式下《外贸会计》课程设计与应用[J].晋城职业技术学院学报,2012(04):45-46.
 
  [2]夏志青,宋歌.立德树人视域下课程思政的教学实践探索——以国际贸易课程为例[J].时代论坛,2021(01):166-168.
 
  [3]李秦,胡珊珊,付文红.高校地理学的课程思政构建模式与实践探索[J].中国地质教育,2021(02):107-109.
 
  [4]高鸣霞.课程思政在“国际结算”课程中的实践探索[J].教育教学论坛,2020(23):57-58.
 
  [5]高霞.《财务会计》课程思政改革探索[J].财会学习,2020(28):
 
  [6]杨军安.高职课程思政定位与建设研究—《以国际贸易实务》课程为例[J].湖北开放职业学院学报,2020(21):76-78.
 
  [7]郝凯,尚会英.国际贸易类课程的思政教学设计探索[J].对外经贸,2020(11):140-143.
 
  [8]程时雄,谢楚杰,王鹏.国际贸易实务教学与课程思政融合的探索之路[J].科教导刊,2021(07):157-159+175.
 
  [9]殷俊明,张兴亮.会计学“专业思政”建设的思考与探索[J].财会通讯,2020(15):163-166+176.
 
关注SCI论文创作发表,寻求SCI论文修改润色、SCI论文代发表等服务支撑,请锁定SCI论文网!
 

文章出自SCI论文网转载请注明出处:https://www.lunwensci.com/jingjilunwen/38870.html

发表评论

Sci论文网 - Sci论文发表 - Sci论文修改润色 - Sci论文期刊 - Sci论文代发
Copyright © Sci论文网 版权所有 | SCI论文网手机版 | 鄂ICP备2022005580号-2 | 网站地图xml | 百度地图xml