Sci论文 - 至繁归于至简,Sci论文网。 设为首页|加入收藏
当前位置:首页 > 教育论文 > 正文

跨学科主题确立的原则与路径论文

发布时间:2023-11-16 11:01:40 文章来源:SCI论文网 我要评论














SCI论文(www.lunwensci.com)

  摘要

  在跨学科教学中,跨学科主题的生成处于整个跨学科活动开发过程中的起始环节,也是后续开发过程的核心。确立一个好的主题,不仅需要以学科课程标准和教材作为参照,考虑学生的学习水平和特点,还要与学生生活、社会发展紧密联系。本文梳理明确了跨学科主题的定义和表现形式,分析了跨学科主题确立的五项原则—价值性、趣味性、挑战性、开放性和操作性,结合三个案例归纳了跨学科主题确立的路径:寻找主题、筛选主题和确立主题。通过“以终为始”的设计思路,帮助教师设计出适切的跨学科主题。

  [关键词]义务教育阶段,跨学科主题,原则与路径

  《义务教育课程方案(2022年版)》提出义务教育课程遵循的原则之一是要加强课程内容与学生经验、社会生活的联系,注重培养学生在真实情境中运用知识解决问题的能力,开展跨学科主题教学,强化课程协同育人功能。课标还明确要求各门课程原则上要用不少于10%的课时设计跨学科主题学习。在新时代和课改背景下,跨学科主题学习该如何开展,是教育者面临的机遇与挑战。跨学科主题的确立是跨学科主题教学开展的起始环节,也是影响学习效果的关键环节。好的跨学科主题往往能起到事半功倍的效果。然而,在开展教学研究的过程中,教师们提得最多的问题是:“如何确立一个好的跨学科主题?”基于此问题,本文尝试从跨学科主题的内涵分析、跨学科主题确立的原则和跨学科主题确立的路径三方面进行论述。

  一、跨学科主题的内涵分析

  主题的意思是主题、题材、议题、话题等。在教育领域,有学者认为主题是不以学科为界限的有价值的问题或课题。“主题”一词常以“主题教学”等形式出现。Hanna等专家认为主题教学是对某一具有社会意义的课题展开的有目的的学习体验过程,它具有跨学科特性。Gamberg等专家也认为主题教学不拘囿于某一学科领域,它具有广泛性。关于跨学科主题,课程整合的专家福格蒂(Fogarty)认为跨学科主题可以采用话题、概念、事件、设计、小说、电影、歌曲等形式,它们像一个链钩,为课程设计提供了极为有效的组织形式,也使得教师、教师团队之间更容易协调课程内容以保持一致;同时,跨学科主题也激发了学生的学习热情,促进学生进一步展开学习。雅克布斯(Jacbos)认为跨学科主题作为组织中心可以成为连接多个学科的枢纽,并将组织中心分为五种类型:议题、话题、问题、主题、案例研究。这里的“跨学科主题”反映了广泛的联系和见解。

  综上所述,跨学科主题可涵盖的范围比较广泛,主要起到了以下三个作用:可以将多个学科容纳在一起;使得学科和学生经验、社会生活建立起了联系;促进师生深入、持续研究。跨学科主题的表现形式多种多样,不同的专家对其进行了解释。现将其归纳如下。由表1可知,问题,任务,人、物,概念,话题等都可以成为跨学科的主题。新的课改理念侧重通过任务驱动或问题解决来开展跨学科主题教学,人、物,概念,话题等其他类型的主题也可以转化为“问题”“任务”型主题,因此,本研究侧重“问题”“任务”型主题确立的研究。

跨学科主题确立的原则与路径论文

  二、跨学科主题确立的原则

  跨学科主题确立的原则,即在确立跨学科主题时,用来判断一个主题是否为好的主题,具体包括价值性、趣味性、挑战性、开放性和操作性原则。这五项原则有的侧重从课标角度分析,有的侧重对学情的把握,有的则关注问题解决方面的标准,整体而言,是从学科课标、学生学情和问题解决三方面对跨学科主题优劣的综合分析判断。

  (一)价值性

  跨学科主题的价值性是指学生在某一主题领域下完成任务或解决问题后对人们生活、社会发展所产生的价值。因此,师生在确立主题时,首先要给自己设问:“为什么要确立这个主题?”“最后的学习成果会对身边的同学、家人、社会有用吗?”为了更好地寻找到这样地主题,建议教师们主动扩大自己的视野,将学科内容和学生生活、社会发展建立联系,有意识地留意生活中的问题,从中获得灵感。

  (二)趣味性

  跨学科主题的趣味性是指主题可以激发学生的好奇心和兴趣。兴趣是最好的教师,主题的创设要针对学生的年龄特点和认知规律,以激发学生的学习兴趣为出发点,融合一些学生喜闻乐见的情境,激起学生的探究欲望。在信息时代,学生获取信息的渠道多种多样,在教学中情境的创设上可以将现实生活中发生的有关的素材及时引入课堂,激发学生的兴趣和积极性。

  (三)挑战性

  跨学科主题的挑战性体现在学生只是简单地思考并不能很好地解决问题或完成任务,而是需要运用多学科知识、调用综合能力、投入情感和意志、持续努力才能完成任务或解决问题。为了达到这样的要求,教师首先要将主题和学科课标建立联系,明确完成任务和解决问题的过程中需要用到哪些学科的知识、技能、思维和方法。其次,关注高阶思维的培养,在确立主题的时候就要做出预判,学生是否会经历分析、评价、创造等学习过程来解决问题或完成任务,主题下的教学活动是否可以促进学生高阶思维的发展。

  (四)开放性

  跨学科主题的开放性体现在问题的答案是开放的,解决问题的思路和策略是多元的,主题本身能够给学生留有想象空间,让学生在已解决的问题基础上进行延伸、拓展,引出新问题,从而引导学生不断深化知识结构,提高和发展思维水平。从成果上来说,学生最后形成的解决方案不是千篇一律的,而是丰富多样的。

  (五)操作性

  跨学科主题的操作性是一个比较综合的原则,顾名思义是指主题可以操作,能够实施。主要体现在:①在教师引领下,问题解决、任务完成的过程符合学生的学习水平和特点,因此教师需要充分了解学情,把握学生的现有水平、不足和生长点。②体现教师自己的教学风格和特长。③主题中问题解决或任务开展要能推进转化为各个学科的活动。④具备课堂实施需要的软硬件环境。

  三、跨学科主题确立的路径

  主题的确立处于整个跨学科课程开发过程中的起始环节,也是后续开发过程的核心。这个过程是一个不断提出新想法,又会根据各种限制条件改进想法,从而聚焦可行想法形成主题的过程,是一个思维发散和收敛反复交替的过程,具体分为以下几个步骤。

  (一)寻找主题

  寻找主题的途径和方法有很多。有的教师从课标、教材、考试的示例中获得灵感进而调整形成跨学科主题;有的教师询问了学生以后,从学生的答案中得到了主题;有的教师和其他教师闲聊时确定了主题;有的是几位教师头脑风暴一下午想出了一个合适的主题;也有的是在学校领导的带领下,多个学科教师开了多次研讨会形成了主题。从大量的实践案例来看,跨学科主题的生成有很多种方式,是一个凸显教师们创造力的过程。如图1所示。

跨学科主题确立的原则与路径论文

  (二)筛选主题

  筛选主题是将已经想好的主题进行筛选,进而得到我们想要的主题。在对已有的主题进行筛选时要依据一定的标准或原则,下面介绍三种筛选主题的方法供老师们参考。

  1.问题分析法

  确立跨学科主题应遵循的价值性、趣味性、挑战性、开放性和操作性五项原则,可以作为判断主题的依据。为了更好地帮助教师们筛选主题,在五项原则的基础上,研究者设计了对应的问题,供教师们在筛选主题时参考,筛选出最符合五大原则的跨学科主题。如图2所示。

跨学科主题确立的原则与路径论文

  例如,“为金陵十二钗私人定制一把团扇”是高中通用技术、语文和美术学科共同开展的跨学科主题。某高中通用技术教师擅长刺绣,想和女儿一起为《红楼梦》中的一位人物绣制团扇。后来,这位教师转念一想:何不带领班上的学生一起做团扇?一来可以提高学生的兴趣,二来可以促进传统技艺的传承,更深入地了解中华优秀传统文化。经过和其他学科教师讨论后,笔者发现绣制团扇可以帮助学生充分发挥创意,经历技术设计的一般过程,制作个性化团扇。这符合通用技术课标教材项目教学的要求,同时还需要语文学科来帮助学生分析红楼梦人物特点,美术老师来指导扇面的构图和色彩,学生还可以利用3D打印技术设计团扇支架。通过应用五项原则分析和判断,一个以通用技术+语文+美术的跨学科主题就这样形成了。

  2.活动逆推法

  跨学科主题最终要通过活动来落实。因此可以根据问题解决或任务推进的逻辑线索,初步推演该主题下各学科独立和协同要开展的活动,进而倒推论证跨学科主题的合理性。教师们可以填写活动设计的表格。如果所设计的活动满足以下基本条件—能激发学生兴趣,促进学生深入思考;任务或问题设计合理、有逻辑,运用到各学科核心概念,各学科协同配合自然,教师能胜任开展活动,具有合适的资源和条件等,那么,该跨学科主题基本可以成为比较理想的主题。

  如表2所示,“限制条件下的持续性肺活量训练”是初中生物、物理和数学学科共同开展的跨学科主题。学校正值进行学生肺活量体检测试,测试发现达到优秀和良好水平的学生数量不多,而且学生常常居家上课,这进一步压缩了学生的运动空间。针对这一真实问题,生物教师自然地联想到了呼吸系统模型制作这一实践活动,为了保证这一主题活动的顺利开展,该教师主动和物理教师、数学教师联系,初步设计了如下的活动方案,进而保证了主题的合理性。

跨学科主题确立的原则与路径论文

  3.模拟体验法

  模拟体验法是指在筛选主题时,教师首先扮演学生的角色,对学生可能要经历的学习过程进行完整的体验,该种方法最大的优点是可以保证该主题的可操作性和适用性,便于教师后期对学生更细致地进行指导。这一方法要求教师能够有意识地记录过程中的重难点和情绪体验,通过角色扮演与学生共情。

  “让世界充满爱—手语翻译器的制作”的主题的提出,缘于学生在一次社会服务劳动中,发现听障人士和正常人沟通比较困难,于是学生就想要制作一款“手语翻译器”,将手部的语言通过翻译器转化成为话语或文字,从而实现两者之间的正常沟通。但这件作品的制作难度较高,作品最后是否能够完成,教师心里也没有底。于是,教师自己买材料预先进行制作。通过制作作品,来分析需要用到什么材料,完成这件作品需要用多少课时,哪些学科能够参与其中给予支持,学生容易遇到的难点该如何破解等。最终,教师完成了这件作品的制作,同时也完成了一次对教学活动的预演和分析,进而筛选出了这个主题。

  (三)确立主题

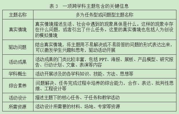
  在经历寻找和筛选主题的过程后,教师们进入了确立主题的阶段。在筛选主题时,教师们不单单考虑主题本身,还要综合考虑学情、问题解决、课标教材等多方面的影响要素,相当于对整个主题活动涉及的目标、内容、实施、评价、资源等方面都进行了一次整体的评估。因此,一个好的主题既包含主题名称,还应包含其他关键的信息,以支持该主题确立的合理性。如表3所示,具体包括:

跨学科主题确立的原则与路径论文

  四、结语

  主题的生成处于整个跨学科活动开发过程中的起始环节,也是后续开发过程的核心。确立一个好的主题,不仅需要以学科课标教材作为参照,考虑学生的学习水平和特点,还要与学生生活、社会发展紧密联系。从跨学科主题确立的原则到路径,跨学科主题的确立始终遵循“以终为始”的设计思路,即在开始的时候就考虑最终的结果和中间的过程,通过以终为始的方法,教师可以全面考虑跨学科主题确立的合理性,进而进一步提升跨学科主题的质量,提高对跨学科主题学习整体规划的能力,改善与学生沟通主题意图和背景的能力,从而更好地开展跨学科主题教学。

  参考文献:

  [1]中华人民共和国教育部.义务教育课程方案(2022年版)[S].北京:北京师范大学出版社,2022.

  [2]杨在宝,黄杰.主题式学习在《现代教育技术》公共课教学中的应用[J].大众科技,2006(5):162-163.

  [3]Hanna,L.A.,Potter,G.L.,Hog aman,N.Unit Teaching in the Elementary School[M].New York:Rinehart and Company,1955.

  [4]Gamberg,R.,Kwak,W.,Hutching s,M.,Altheim,J.Learning and Loving It:Theme Studies in the Classroom[M].New Hampshire:Heinemann,1988.

  [5](美)罗宾.福格蒂,(美)朱迪·斯托尔.多元智能与课程整合[M].郅庭瑾,主译.北京:教育科学出版社,2004.

关注SCI论文创作发表,寻求SCI论文修改润色、SCI论文代发表等服务支撑,请锁定SCI论文网!
文章出自SCI论文网转载请注明出处:https://www.lunwensci.com/jiaoyulunwen/67172.html

发表评论

Sci论文网 - Sci论文发表 - Sci论文修改润色 - Sci论文期刊 - Sci论文代发
Copyright © Sci论文网 版权所有 | SCI论文网手机版 | 鄂ICP备2022005580号-2 | 网站地图xml | 百度地图xml