Sci论文 - 至繁归于至简,Sci论文网。 设为首页|加入收藏
当前位置:首页 > 教育论文 > 正文

弘扬中华优秀传统文化,全面落实立德树人根本任务 ——北京市丰台区实施中华优秀传统文化教育的区域探索论文

发布时间:2022-08-18 09:51:03 文章来源:SCI论文网 我要评论














SCI论文(www.lunwensci.com):
 
  [摘要]北京市丰台区聚焦区域中华优秀传统文化教育课程构建,整体规划,区域推进,研制了区域“三维五会知行合一”丰台区中华优秀传统文化教育课程框架,探索了区域推进中华优秀传统文化教育建设的路径,形成了学校落实区域中华优秀传统文化教育课程框架的策略——“文化+”,让中华优秀传统文化“看得见”“动起来”“活起来”。
 
  [关键词]区域教育,立德树人,中华优秀传统文化教育,探索
 
  党的十八大以来,实现中华民族伟大复兴中国梦成为所有中国人的梦想,文化复兴是这个梦想的重要组成部分。习近平总书记多次强调要传承和弘扬中华优秀传统文化,实现传统文化的创造性转化、创新性发展,使之与当代文化相融相通,共同服务以文化人的时代任务。这为北京市丰台区立足实际,区域推进中华优秀传统文化教育指出了明确方向。
 
  北京教育学院丰台分院课程发展中心,秉承可持续发展的教育理念,以中华优秀传统文化为教学内容,区域统筹,整体推进,探索以“实验课题为引领、课程开发为载体、课堂教学为主渠道、优化整合为主要方式”的优秀传统文化教育的区域实施路径,真正弘扬优秀传统文化,全面落实立德树人。
 
\
 
  一、一体设计,让文化“看得见”
 
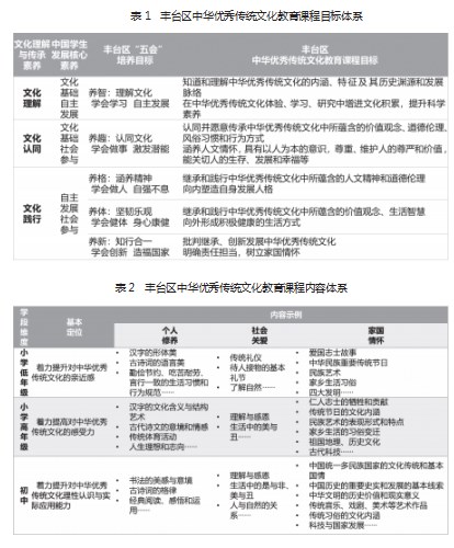
  在北京市丰台区教委的领导下,丰台区课程发展中心因地制宜、因校制宜,围绕“弘扬优秀传统文化,全面落实立德树人”这一根本任务,抓住参与北京市“传统文化与学校课程一体化建设研究”的契机,结合区教委提出的“高水平有特色”的建设要求,集中力量研制区域实施优秀传统文化教育课程体系,从顶层架构上落实“立什么德”“如何树人”这篇大文章。构建了“三维五会知行合一”——丰台区中华优秀传统文化教育课程目标与内容体系结合文化理解与传承素养的含义教学,通过对中华优秀传统文化的学习,学生在认知层面认识和理解中华优秀传统文化的内涵、特征等;在价值观层面认同并愿意传承中华优秀传统文化中所蕴含的价值观念、道德伦理、风俗习惯和行为方式;在行为层面切实践行中华优秀传统文化中所蕴含的价值观念和道德伦理等。依据文化理解与传承素养模型,以学生的发展为着眼点,链接中国学生发展核心素养框架和具有丰台区特色的“五会”培养目标,构建了丰台区中华优秀传统文化教育课程目标体系。(见表1)
 
  在《完善中华优秀传统文化教育指导纲要》的指导下,以课程目标为核心,以精选适切、分段有序为原则筛选和组织中华优秀传统文化教育课程内容。依据学生的认知差异,将小学阶段的传统文化教育分为小学低段(一至三年级)和小学高段(四至六年级)。甄选内容与社会主义核心价值观相契合,区分学段、层次,强化有机衔接,使传统文化教育由浅入深地融入学生成长的生命历程。通过实践研究,构建了“3×3”的丰台区中华优秀传统文化课程内容体系(见表2),第一个“3”是从内容维度上来说,围绕家国情怀、社会关爱、个人修养三方面系统构建课程内容;第二个“3”是从学段维度来说,将学生对中华优秀传统文化的学习划分为亲近、感受和理性认识三个阶段。

\

 
  按照“整体设计、分步实施、项目引领、重点突破”的工作思路,科技与人文并重,以项目为抓手,把纵向的小学、初中、高中三个学段与横向的学校、家庭、社区三个系统整体考虑,根植“优秀传统文化”教育,建立并完善各学段纵向衔接、各项目横向融通、校内外深度融合的中小学一体化课程建设框架。
 
  二、双轨并行,让文化“动起来”
 
  课程中心组织实施了“丰台区中小学课程品质提升项目”,认真梳理了区域实施的路径、经验,积极推进“优秀传统文化教育课程”课题的实践开展,以期形成百花齐放、百家争鸣的局面。
 
  (一)课题引领,研讨分享
 
  我们采用课题引领、项目推进的方式,示范引路,辐射经验,带动学校校本建设。立项了北京市规划课题“丰台区中华优秀传统文化教育课程构建的实践研究”,以课题研究的方式进行实践探索。
 
  (1)从区域角度不断完善“优秀传统文化教育课程”的总体架构、任务布局以及实施路径。
 
  (2)从学校角度,分析每一所中小学的优秀传统文化课程建设与学校内涵发展的关联,研制每一所学校的整体课程规划。
 
  (3)试点行动和研讨分享。我们按照“试点—研讨—提炼—分享”的路径,选择了我区16所课题实验学校进行试点。在试点过程中研讨、建构,逐步形成可供区域推广的经验,再把有关经验分享推广到全区100多所学校,实现经验的价值放大,进而形成更具普适性和推广性的经验。
 
  (二)项目支持,提供保障
 
  为了保证学校课程建设能科学有效地开展,依托“丰台区中小学课程品质提升项目”,为项目实验学校重点提供三类专业支持:
 
  (1)指导工作。从明确问题到确定主题,从梳理资源到确定内容,从研究设计到实践操作,进行跟踪指导,保驾护航。
 
  (2)与市教科院课程中心开展市、区、校三级联动,形成专业合作,帮助学校提高理论水平和研究技术,提升研究品质,解决关键问题。
 
  (3)邀请相关专家,对课程建设过程中的一些实践性问题,给予具体指导,促进理论与实践结合,提高课程建设的品质与可操作性。
 
  三、四轮驱动:让文化“活起来”
 
  丰台区全面深化基础教育课程综合改革,促进优秀传统文化教育与教师培训、课程教学改革、实践活动相整合。挖掘和利用本地优质文化资源,开设地方和校本课程,将传统文化教育融入立德树人课程体系。让传统文化教育走出校园、走进社会,融入社会实践活动,引导学生参加公益活动、文化体验、社区服务、志愿者活动等,在实践中感受优秀传统文化,让传统文化教育课程鲜活起来。
 
  (一)“文化+”为总路径
 
  “文化”是指中华优秀传统文化,“文化+”,不是贴标签式的简单相加,而是采取“课程统整”的方式,以中华优秀传统文化作为主要的课程资源,贯穿学科与学段,将学习内容与学生的需求及发展相互结合和渗透,旨在提升学生学习能力与兴趣、促进社会进步的课程设计。于学生而言,课程统整需要表达自身诉求、主动探究与学习,将知识与经验运用到学习与生活之中;于教师而言,课程统整需要将所有教学资源与中华优秀传统文化一起进行梳理,选择最适宜的方式整合归纳,设计完整的教学方案,并在教学实践中不断调整与完善;于学校而言,需要对课程统整进行宏观设计、不断推进课程统整的实践活动,并为教师理解、把握和运用中华优秀传统文化,整合课程资源提供支持,让文化与学校三类课程(基础类、拓展类、研究类课程)深度融合,促进学校的内涵发展。“文化+”在实施时应遵循以下原则:
 
\

图1“文化+”原则之三个注重
 
  1.遵循不同类别课程的特点
 
  基础类课程,注重传承发展:立足于基础类课程实际,认识接受优秀文化的熏陶感染,汲取民族文化智慧,继承和弘扬中华民族优秀文化传统。
 
  拓展类课程,注重体验感悟:在实践拓展体验、实践探索中加深学生对中华优秀传统文化的认识,为学生的终身持续发展奠基。
 
  研究类课程,注重聚焦深入:实施中,重视学生个体自觉主动地对问题的发现、分析和解决,着眼于学生创新精神与实践能力的培养,注重对传统文化的创新性发展和创造性转化。
 
  2.体现教育的真实性、综合性
 
\

图2“文化+”原则之四个结合
 
  中华优秀传统文化与生活相结合:中华优秀传统文化的内容要贴近学生的生活,要与学生的生活实际紧密相连,有助于学生理解和吸收中华优秀传统文化,促进学生核心素养的提升。
 
  理论与实践相结合:结合实际和时代条件,学习和运用辩证唯物主义世界观及方法论,坚持实践第一的观点,才能不断推进实践基础上的理论创新。
 
  课内与课外相结合:中华优秀传统文化的习得,不能只停留在课堂内的教学,而应多与课外实践有机地结合起来。从实践中来,到实践中去,才能进一步提高学生的文化素养。
 
  线上与线下相结合:移动互联时代,中华优秀传统文化教育要与时俱进,实现线上与线下结合,让课堂无边界,从而实现收获利益最大化。
 
  (二)四轮驱动齐头并进
 
  在课程实施中,各学校要结合校情、学情等的不同,因校制宜,关注课程实施过程中学生的情感体验,如兴趣、感悟、体验、实践、分享等。
 
  1.“文化+课程”:因校制宜,样态多元
 
  方式一:“一体化”全方位融入学校课程体系
 
  强化交融统整,将中华优秀传统文化教育的精髓融入学校文化发展的方方面面,实现学校文化发展与中华优秀传统文化“一体化”发展。
 
  学校文化发展与中华优秀传统文化“一体化”发展课程模式,从范围上看,是从一所学校的角度来观照中华优秀传统文化教育课程的整体;从内容上看,是学校所开设的一系列承载不同目标的中华优秀传统文化教育课程;从实施上看,不满足于单一类型课程的开发,而是涵盖基础类课程、拓展类课程和研究类课程(个性类),是对这三者的统整。其实,“一体化”的课程范式实质结构潜藏于学校课程内部,是学校课程整体的“精、气、神”,是学校课程的一种质的规定性,决定着整个学校课程的价值走向与意义取向。
 
  方式二:选择性融入(学校)三类课程
 
  融入各类课程,从范围上看,涉及的是三级三类课程体系中某一类课程的建设;从形式上看,其构成要素是指某一类及该科类内部的具体科目,学科课程按科目分,可以分为工具科(语文、数学、英语……)、社会科(政治、历史、地理……)、自然科(物理、化学、生物……)、体艺科(体育、音乐、美术……)等;其关系表现为,以该科、类为基础,融入中华优秀传统文化教育。如一所学校要打造艺术领域的中华优秀传统文化教育课程群,以凸显学校的办学特色,则需要处理好艺术类课程与中华优秀传统文化教育之间的课时比例关系和纵横关系等。从实质上看,融入某一类课程,关注的不是学科类别及其数量关系,而是这一类课程集群的价值问题,即功能目标,或者说是其整体的价值定位。
 
  方式三:研发独立的校本课程
 
  这里所说的“独立”,是从中华优秀传统文化教育元素出发,开设中华优秀传统文化专题校本必修课程或以“中华优秀传统文化”为主题的相关校本选修课,构建相对独立、较为完整的教育课程。此类课程的研发,坚持创造性转化和创新性发展相结合,去芜存菁,铸古熔今,包容化合,继承和弘扬中华民族的宝贵精神财富;坚持与时俱进,充分彰显中华优秀传统文化的时代价值,将弘扬中华优秀传统文化与践行社会主义核心价值观紧密结合,增强文化自信。
 
  2.文化+课堂
 
  中华优秀传统文化教育课程的设计要与学校课堂教学相统整。课堂是学校教育思想之内核,是中华优秀传统文化教育的主阵地。

\
 
 
  (1)构建“理解—认同—实践”进阶式学习模式
 
  在“文化+课堂”的探索实践中,课题组总结出了“理解—认同—实践”的学习模式。
 
  理解是指学生能够将课堂学习的内容和已有知识结构进行整合,形成新的认知,对教学内容给出自己的解释,也就是说,教学的重点不在于知识的传授,而在于通过知识的学习引导学生掌握知识点之间的联系,发现事物变化的原因、规律以及感悟优秀传统文化。
 
  “认同”是心理学名词。指体认与模仿他人或团体之态度行为,使其成为个人人格一个部分的心理历程。文化课堂学习模式中的认同,是以知识为载体,对优秀传统文化所传达的思想理念、人文精神、道德品质等内容从理解到认可再到认同的过程。
 
  实践是指学生能够将所学内容迁移到新的学习领域,与生活实际相联系并且学会运用。
 
  (2)力求七个融入
 
  “文化+课堂”追求七个融入:文化融入、审美融入、生活融入、活动融入、情感融入、智慧融入、评价融入。
 
  “文化融入”课堂教学作为一种文化活动,其终极目的就是引导学生探寻、体验和理解蕴含在教材中的真、善、美等方面的丰富意义和文化本身的精神内涵,激活、唤醒和培育学生的价值感和人生情怀。
 
  “审美融入”指感受和体验教材语言、形象和情感之美,还要把除此以外的艺术形态带入课堂,丰富课堂的文化意蕴。
 
  “生活融入”指的是将学生的生活经验等带入课堂,让曾经有过的生活在课堂上复现鲜活。
 
  “活动融入”指的是课堂的方式,著名教育家李吉林老师始终强调“课堂教学中让学生充分活动”,李老师认为客观环境与主体活动的充分和谐,使学生全身心地沉浸其中,通过自身的感悟、操作、体验、陶冶,得到充分发展。
 
  “情感融入”指的是课堂成为学生情感演练的空间,学生真实的情感在文本和生活的交互作用下在课堂的语境中自由地交流。课堂不仅仅是知识的道场,更主要是的情感的交流现场,师生在文本情境的规范下、在生活情境的诱因中,在课堂上充分地体味情感给人带来的动人魅力。
 
  “智慧融入”指的是课堂应该直接指向学生的智慧成长。
 
  “评价融入”,指的是教师还要发挥及时评价的育人作用,让学生在正3.“文化+研修”
 
  以“丰台区中华优秀传统文化习养教室”为载体,从“知、识、悟、行”四个维度开发教师培训课程,加强教师对中华优秀传统文化理解力和实施力的研究。
 
  课程中心打造的丰台区中华优秀传统文化习养教室是一间没有围墙的教室。它通过流动的习养教室、固定的文化研修,让最好的教师、最好的校长、最好的学者、最好的专业资源,以一种最好的组合方式、合理的学习形式,走进教师专业生活,从而深入贯彻落实全国教育大会精神,提升教师队伍的文化底蕴和专业素质,助推学校发展。
 
  4.“文化+课程评价”
 
  中华优秀传统文化教育课程的评价应包括对学生学的评价、对教师教的评价以及对课程本身的评价。对教师教的评价和课程本身的评价一般由学校课程与教学负责部门制定相关评价方案和评价标准等。本研究主要聚焦对学生学的评价。
 
  (1)表现性评价为主的评价方式
 
  表现性评价是以学生在真实或接近真实的情境中所展现出的知识与能力为评价依据的。设计与学习目标相匹配的评价任务和表现性任务,学生通过一定的认知和实践策略完成任务,教师借助相应的评价工具,收集评价证据对学生的表现进行评价。围绕丰台区中华优秀传统文化教育课程目标所产生的相应表现性行为,在具体实际的课程实施中,需要根据实际的学习目标和任务澄清表现性行为并据此展开评价。
 
  (2)逆向设计多元评价
 
  《追求理解的教学设计》一书中,提出通过“逆向设计”的方式帮助教师理解教学目标、教学实施以及教学评价之间的内在关联。在实际的课程与活动设计中,紧紧围绕目标,通过设计表现性任务来评价学生的学习效果,促进深度学习的发生。表现性任务既是文化主题课程的内容、学习活向激励中树立传统文化自信,及时评价。
 
  动,也是评价的载体。
 
  三、总结反思,展望未来
 
  多年以来,我们积极研究,形成了区域教师培训课程建设路径;在实际操作中,强调“文化+”实施的“四个层次”,彰显传统文化涵育效应;正在逐步积累形成“一校一品牌”的校本资源,挖掘“一馆一活动”的区本资源,丰富“一年一经典”的精品资源等,从多方面构建“根植校本、梯度延展”优秀传统文化教育区域资源供给机制。
 
  今后,我们将致力于创设一个独特的中华优秀传统文化教育的“磁场”,用它的引力来吸引学生,用它的辐射来引领学生,用它的影响来发展学生,将中华优秀传统文化的精神追求浸润在孩子们的心间,立根于文化,树人于无形!
 
  参考文献:
 
  [1]中华人民共和国教育部.教育部关于印发《完善中华优秀传统文化教育指导纲要》的通知[EB/OL].2014-03-28[2021-10-10].
 
  [2]北京市规划和国土资源管理委员会.北京城市总体规划(2016年—2035年)[EB/OL].2017-09-29[2021-10-10].2017-09-29.
 
  [3]刘妍,马晓英,刘坚,魏锐,马利红,徐冠兴,康翠萍,甘秋玲.文化理解与传承素养:21世纪核心素养5C模型之一[J].华东师范大学学报(教育科学版),2020,38(2):29-44.
 
  [4]JamesA.Beane.课程统整[M].上海:华东师范大学出版社:2003.
 
关注SCI论文创作发表,寻求SCI论文修改润色、SCI论文代发表等服务支撑,请锁定SCI论文网!
 

文章出自SCI论文网转载请注明出处:https://www.lunwensci.com/jiaoyulunwen/41718.html

发表评论

Sci论文网 - Sci论文发表 - Sci论文修改润色 - Sci论文期刊 - Sci论文代发
Copyright © Sci论文网 版权所有 | SCI论文网手机版 | 鄂ICP备2022005580号-2 | 网站地图xml | 百度地图xml