Sci论文 - 至繁归于至简,Sci论文网。 设为首页|加入收藏
当前位置:首页 > 教育论文 > 正文

专业认证背景下高校环境监测实验课程的改革与探索论文

发布时间:2020-11-20 09:36:53 文章来源:SCI论文网 我要评论














SCI论文(www.lunwensci.com):

摘要:本文分析了当前环境监测实验教学的现状和存在的问题,结合环境工程专业认证的要求,就环境监测实验教学课程师资队伍与实验室建设、实验各环节的开展、教学方法、考核体系改革、过程管理及环境监测实验与其他实践环节相结合等问题进行了探讨,以期提高环境监测实验教学的质量,达到毕业要求与实现培养目标。

关键词:环境监测实验;教学改革;实践能力;应用型

本文引用格式:刘子龙等.专业认证背景下高校环境监测实验课程的改革与探索[J].教育现代化,2019,6(66):77-79.

面临日趋复杂的环境污染问题,要求从事环保工作者能够采用科学的污染控制方法解决,故近年来,高校教育提出培养应用型人才、卓越工程师等目标[1],很多高校都在积极准备环境工程专业的认证工作,为了更好达到毕业要求与实现培养目标,各门课程都需支撑一定的毕业要求指标点,很多门课程的体系进行了大得改动。环境监测作为环境工程专业核心课程之一,是一门应用性很强的学科,而环境监测实验是环境监测理论课程不可分割的部分[2],通过实验教学可以让学生将抽象的理论知识感性化,加深对理论知识的理解,熟练使用现代仪器和检测技术,针对具体环境污染问题,设计解决方案,同时能评价环保工程实践对环境、社会可持续发展的影响,培养学生的实践能力和创新思维,实验教学的完善和优化势在必行。

本人所在的课程组通过问卷调查和咨询,总结了用人单位的建议、对就职大学生的要求与期望,反思了过去10年教学过程中的弊端与不足,结合我校近3年准备专业认证工作中,对专业认证从理论层面仔细琢磨和学习反思,下面就自己的一点心得,浅谈环境监测实验教学改革的必要性。

一 环境监测实验教学的现状和存在的问题

(一)重视度不高、投资不足


部分学校由于办学经费不足、实验室面积小、安全设施不配套等因素,未能扎实开展实验教学,将实验课程作为理论教学的一个补充,不能充分体现实验教学在培养创新性和应用性人才中的重要作用。环境监测实验安排课时较少,大部分实验属于常规验证性实验,或是演示实验及视频观摩教学,未涉及到设计性、综合性实验,不能充分发挥学生的想象力和创造力。

(二)教学方法、方式单一

目前环境监测实验仍然以传统的教学方式为主,实验内容与实际环境问题结合不紧密,学生按照教材或教义上的步骤进行操作,教学方式被动化和机械化,学生虽参与其中,但积极性不高,无挑战性,2-3次实验课后会让学生认为所有实验就是一个套路,特别是实验仪器台套数不足或是监测方法所用仪器种类单一时,加之测试样品多是模拟,和实际行业排放污染物状况有较大差距,更易让学生感到乏味,缺乏自身的独立思考和探索未知领域的兴趣,从而限制了学生能力的锻炼和提高。

\

 
(三)考核形式不严格、缺乏过程管理

多数实验课堂上只要学生出勤、实验报告按时递交,每位学生都能顺利通过,不存在挂科问题,部分学生不动或少动手,过分追求“完美的实验结果”,交上一份很好的实验报告,最终成绩就很高,成绩很大程度上依赖于实验报告而不是学生实践能力的提升,造成了评价结果的片面性,同时也打击了部分学生独立学习和进一步研究的积极性,无法真实反映学生的知识水平和实验技能。实验过程中,部分学生实验操作不规范,甚至严重违反操作规程,这种现象不能达到教学目的,还存在安全隐患。

二 实验教学改革的思考与措施

(一)加强环境监测实验课程建设、加大硬件投资


从学校层面给予环境监测实验足够重视,投入相应经费改善环境监测实验教学条件,满足基本实验室占地面积、仪器台套数和安全设施装置。其次加强师资队伍建设,形成理论水平和实践水平高的稳定教学团队,任课教师要有丰富的监测实践经验和扎实的理论知识。笔者所在学校近两年来投入了大量资金用于环境工程专业教学实验室建设,监测实验室占地面积80m2,常规仪器2人一套,实验台台面通风设施安装完备,由两位专职教师和一位专职实验员负责实验课程的教学和建设,环境科学课程组集体编写了与三大污染控制工程配套的环境监测实验教材,每学期都有相应的时段允许学生自主进实验室,在老师辅导下做实验,充分利用实验室资源服务于学生。

(二)让学生积极参与各个实验环节,扩展相关知识面

优化授课细节,丰富课程教学方式和内容,增强学生实践动手能力,且环境监测实验课程学科交叉性很强,在有限的理论课堂上无法涉及的内容,可以在实验课堂得到一定的补充和拓展,获得好的教学效果。

每个实验开设前做预备实验时,可以鼓励学生参与到实验材料与试剂配置的准备、仪器的调试、实验装置的搭建、部分样品的采集与处理等环节。实验课堂中,一些实验参数如样品的体积、稀释倍数等可以尝试让学生自己去摸索,增强学生应变和分析实际问题的能力。扩展对实验数据的分析和评估能力,如COD实验,一部分学生测试的是污染源直接排放的水样,另一部分测试的是经污水处理装置处理后的水样,学生在测试中,通过对比掌握样品稀释倍数的技巧,通过交流获得两组实验结果,评价处理效果,对比行业标准,判断是否达标排放,使实验室有了职业场所的氛围。可将关联性强的项目放在一次实验中,部分验证,部分自己设计,培养触类旁通和创新思维能力。条件许可可以开设校园监测如校园噪声监测实验,增强教学形式的多样性和实战性,让学生体会真实环境条件下的测试情况,激发学生的学习兴趣,培养学生解决实际环境监测问题的能力[3]。

(三)改革现有考核方式,增强教学过程管理

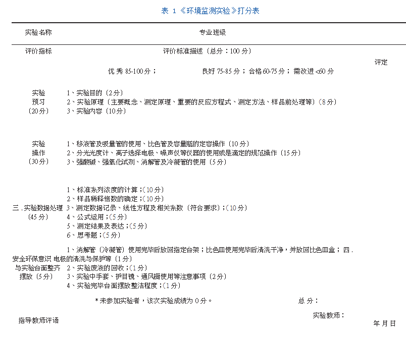
将以实验报告为主的考评方式改成以实验预习成绩(20%)、实验操作成绩(30%)、实验数据处理成绩(45%)、安全环保意识与实验台面整齐摆放成绩(5%)四部分综合考评体系,如表1所示(表格设计内容仅供参考)。


\

 



实验内容和仪器演示操作讲解完后,加强对学生正确规范操作的督促,发现错误操作及时纠正,多和学生交流,启发他们发现、分析、解决问题的意识,演示软件分析数据绘图的方法,强调数据质量监控的重要性。实验中教师应注重培养安全环保意识,如配戴防酸碱手套、护目镜、通风橱使用等注意事项,实验完毕检查实验台面清理状况,整洁摆放了方可离开。

(四)把环境监测实验与其他实践环节相结合,增强学生对专业的认同感

在实践教学过程中,通过对实践真实事件和情境的分析、思辨,在教师或实习单位工程师的指导下,根据教学目的要求,组织学生对面临环境问题开展调查、翻阅文献、思考、分析、讨论和交流等活动,教给他们分析问题和解决问题的方法,培养学生的创新意识,进而提高分析问题和解决问题的能力,加深对基本原理和概念的理解,充分发挥实践教学的启发性、实践性、灵活性和趣味性等特点。

我校开设的课外实践活动有生产实习、实地教学观摩、大学生训练计划项目、寒暑假培训计划项目与环保社团活动等,教师引导学生参与与环境监测、评价相关的项目和活动。例如环保社团每年春天都会对学校所在城市主要地表水开展水质分析与评价活动;大二学生允许申报大学生研究训练计划(SRP)项目、假期三下乡研究调查训练项目;环境工程的学生在大三第二学期开展一周的实地考察,主要内容是参观当地的环境监测站、污水处理厂、造纸厂、化工厂、热电厂等;大四第一学期开设为期四周的生产实习,实习单位都是与环保密切相关的,涉及到环境监测与评价、三废处理。这些实践活动加深了学生对环境监测基本概念的理解,熟练常规监测项目测试的方法、操作技能,使学生对知识点的理解不再停留在表面上,而是能进行实践综合性学习和体验,从现场调查、制定监测方案、优化布点、样品采集、分析测试、数据处理、综合评价,将这些琐碎的知识点串联起来,从整体上直观化地理解和掌握这些知识和技巧[4,5]。在实习单位技术人员和老师的引导、启发和帮助下,鼓励学生独立思考,相互之间可以对问题展开自由讨论,相互提建议评价,加强学生之间的协作,累积实践经验,培养了学生对实际环境监测问题的分析和解决能力,培养了学生的创新意识,达到了教学目的及要求,同时让学生感到自己专业能从事很多方面的工作,尽快能适应就业并胜任新工作,增强学生对专业的认同感。

三 结语

随着第三方环境监测市场的逐渐放开,环境监测已发展成为具有广阔前景的行业,对于应用型环境监测人才需求日益迫切,环境监测实验课程作为连接课堂教学和实践应用的中间环节[6],是提高学生专业实践能力的重要契机,环境监测与实验课程体系的改革需适应社会,顺应现代科技的发展[7],教学模式的探索需要长期坚持不懈的努力,进一步对理论教学和实验教学进行深层次整合,才能培养出面向地方和面向生产工作第一线的专业技术人才。

参考文献

[1]谭峰,张新,张瑛.环境监测实验教学改革的研究和探索[J].大学教育,2016(11):48-49.
[2]陈源,孟超,任冬梅.高校环境监测实验课程的瓶颈与创新性教学探讨[J].教育教学论坛,2017,2(5):267-269.
[3]孔庆娜,姚俊,宗恩敏,章志成,钱易.应用型大学环境监测类实验课程体系研究[J].广州化工,2018,11(46):109-111.
[4]刘子龙,闫豫君,易丽娟.案例教学在环境监测课程中应用的必要性和优势[J].广州化工,2018,18(46):124-125.
[5]刘子龙,鲁建江,闫豫君.环境监测实践教学改革初探[J].石河子大学高等教育研究,2013,1(25):68-70.
[6]吴德东,尤铁学,舒展,肖鹏飞.基于有限教学资源的环境监测实验课程改革与实践[[J].中国校外教育,2018(24):116-117.
[7]张君枝,寇莹莹.基于OBE理念的环境监测实验教学改革的思考[J].教育教学论坛,2018,3(13):227-228.

关注SCI论文创作发表,寻求SCI论文修改润色、SCI论文代发表等服务支撑,请锁定SCI论文网!
文章出自SCI论文网转载请注明出处:https://www.lunwensci.com/jiaoyulunwen/27668.html

发表评论

Sci论文网 - Sci论文发表 - Sci论文修改润色 - Sci论文期刊 - Sci论文代发
Copyright © Sci论文网 版权所有 | SCI论文网手机版 | 鄂ICP备2022005580号-2 | 网站地图xml | 百度地图xml