Sci论文 - 至繁归于至简,Sci论文网。 设为首页|加入收藏
当前位置:首页 > 教育论文 > 正文

基于工作过程系统化的机电一体化技术专业人才培养模式开发论文

发布时间:2019-12-04 17:50:28 文章来源:SCI论文网 我要评论














SCI论文(www.lunwensci.com):

摘要:通过职业岗位及岗位群调研以及对机电类毕业生的跟踪调查分析,总结出机电一体化技术专业典型工作任务。结合学生个性发展需要,依照学生职业发展规律,从企业典型工作任务序化出专业学习领域构建机电一体化技术专业课程体系。确定以机为本、工业机器人为载体、机电融合的专业定位。设计基于工作过程系统化的机电一体化技术专业人才培养模式,并对进一步深化人才培养模式的改革进行必要的思考。

关键词:机电一体化技术;人才培养模式;课程体系;工学结合

本文引用格式:章永华.基于工作过程系统化的机电一体化技术专业人才培养模式开发[J].教育现代化,2019,6(16):13-17.

一经济转型升级背景下台州及其周边地区机电一体化专业行业背景分析

        台州地处长三角经济区南翼,是浙江省经济发展最具活力和竞争力的地区之一。作为我国股份合作制经济的发祥地,台州以其民营经济为主导的发展之路,创造了独具特色的“台州模式”,并日益成为我国区域经济发展的典型模式。逐步形成通用航空、智能马桶、汽车及零部件、缝制设备、模具与塑料、医药医化、泵与电机等七大千亿产业集群。拥有“吉利”、“苏泊尔”、“爱仕达”等一批知名企业和知名品牌。“台州制造”已经凸现出区域优势。

         台州市政府在《台州市先进制造业基地建设规划纲要》中提出,争取通过十多年的努力,使台州在制造业若干领域基本建成国内一流、具有较强国际竞争力的先进制造业基地,成为长江三角洲地区国际制造业中心的重要组成部分。制造产业的转型升级必将驱动企业引进更多的先进生产设备,同时急需一大批能够操作、维护保养、维修和管理设备的机电一体化技术技能型人才。为打造先进制造业基地,台州市政府已出台了一揽子优惠鼓励政策引导企业投入到新技术、新工艺、新元件、新材料、新设备的创新研发,使台州地区的产业从劳动密集型转向技术密集型。机电产品的更新换代步伐加快,技术含量不断提高的现状给当地院校机电类专业建设和人才培养带来新的机遇和挑战[1]。

\

 
二 典型工作任务调研

(一)企业对机电专业的人才需求


          为充分了解当地机电类企业对人才需要的情况,前期开展了广泛的调研,走访了一大批典型企业。与企业领导、行政人事人员、技术主管、车间主任、毕业生代表进行了深入的交流。调研结果表明企业的转型升级对机电一体化专业人才的需求量在急剧攀升,同时对职业院校毕业生提出新的要求:即具备实际工作能力,最好是能与企业进行无缝对接。因此,为了适应区域经济和高新技术产业发展的需要,我们对机电一体化技术专业进行了基于工作过程系统化的教学改革,突出人才培养的应用性、实践性、先进性和综合性[2],使毕业生能掌握先进机电一体化设备的操作、维修、保养、管理和典型机电产品的检测、调试。培养“用得上、留得住、能发展、有德行”的“台州工匠”。

         根据对上述企业的调查结果进行分析,从中得到机电专业职业岗位及岗位能力要求。机电一体化技术专业主要岗位有:机械零件制造加工,机电产品的装配调试、维修,机电设备的操作与维护、机电产品的销售与售后服务、质量检验、生产车间管理、柔性制造生产线调试维护等诸多岗位。机电一体化技术专业毕业生需具备的能力依次有:机械产品加工能力、机电设备装调维修能力、机电产品设计能力、生产车间管理能力等。机电一体化技术职业岗位从业人员的情况:初岗基本上集中在一线车间,主要从事机械加工、设备维修等工作,也有部分从事车间生产任务管理以及销售和售后服务。企业对从业人员具备专业相关的国家职业资格证书要求有:维修电工、CAD制图员、UG绘图员、数控加工等相关证书。企业对机电专业毕业生的要求:吃苦耐劳、爱岗敬业、具备较强的动手和解决问题的能力以及良好的心理素质。

(二)通过职业岗位及岗位群调研,确定机电一体化技术专业人才培养目标

         根据企业的调研结果:本专业毕业生在机械制造类企业,主要从事机械加工及加工工艺编制工作;在机电设备运行企业,主要从事机电设备的装调、维修、维护与管理;在机电产品制造企业,主要从事机电产品的制造、装配与调试、检测、售后服务工作,也有担任产品的设计研发助理和企业与车间生产主管等。以此确立本专业的人才培养:培养拥护党的基本方针路线,德、智、体、美等全面发展,具备创新与团队协作意识、爱岗敬业的职业精神和质量责任意识,能熟练采用测量仪器和CAD软件测绘,能操作机床加工机械零件,能编制机械零件工艺,能装配调试机电设备,能进行基于模块化的机电设备数控技术改造,能组织和管理企业的车间生产、运行,适应机电设备生产、管理和运行第一线和企业技术研发助理需要的具有本专业职业生涯发展基础的高素质技能型人才。培养目标既考虑了素质培养又兼顾了知识与技能培养,并明确了人才培养的层次。专业方向既立足练好机械技能这一根本,同时考虑紧跟台州及周边市场的需求,满足台州地区制造业的更新换代对3.确定“学习领域”,即对已确定的“典型工作任务”进行教学化修正以构建“学习领域”;确定“学习情境”,即通过设计学习与工作任务实现完成领域课程。同时,开发学生工作页、教学资源库等学习资源。4.教学方法宏观上采用基于工作过程行动导向的引导课文教学法,学生在教师编写的引导课文指导下,按照信息、方案、决策、实施、检测、反馈六个工作过程自主地完成任务。教学组织形式采用小组工作的方式,即共同制定计划、共同或分工完成整个项目[3-6]。学生根据工作过程中的实际需要选择或自学、或咨询、或动手实践,主要体现学生为主、教师参与的教学活动组织形式。

三 机电一体化技术人才培养方案设计思路

(一)坚持顶层设计,创新人才培养模式


         先进设备的管理使用及普通设备改造的需求,重点培养工业机器人应用技能和机电设备数控改造技能两个技能。

(三)机电一体化技术专业课程设置准则

        机电一体化技术专业的课程改革以工学结合为主线,坚持顶层设计原则,将企业植入课程,将课程推向企业,实现校企互动,联合培养的课程教学模式。通过企业实践专家访谈、行业专家、专业教师等参与,明确机电一体化技术专业课程设置准则如下。

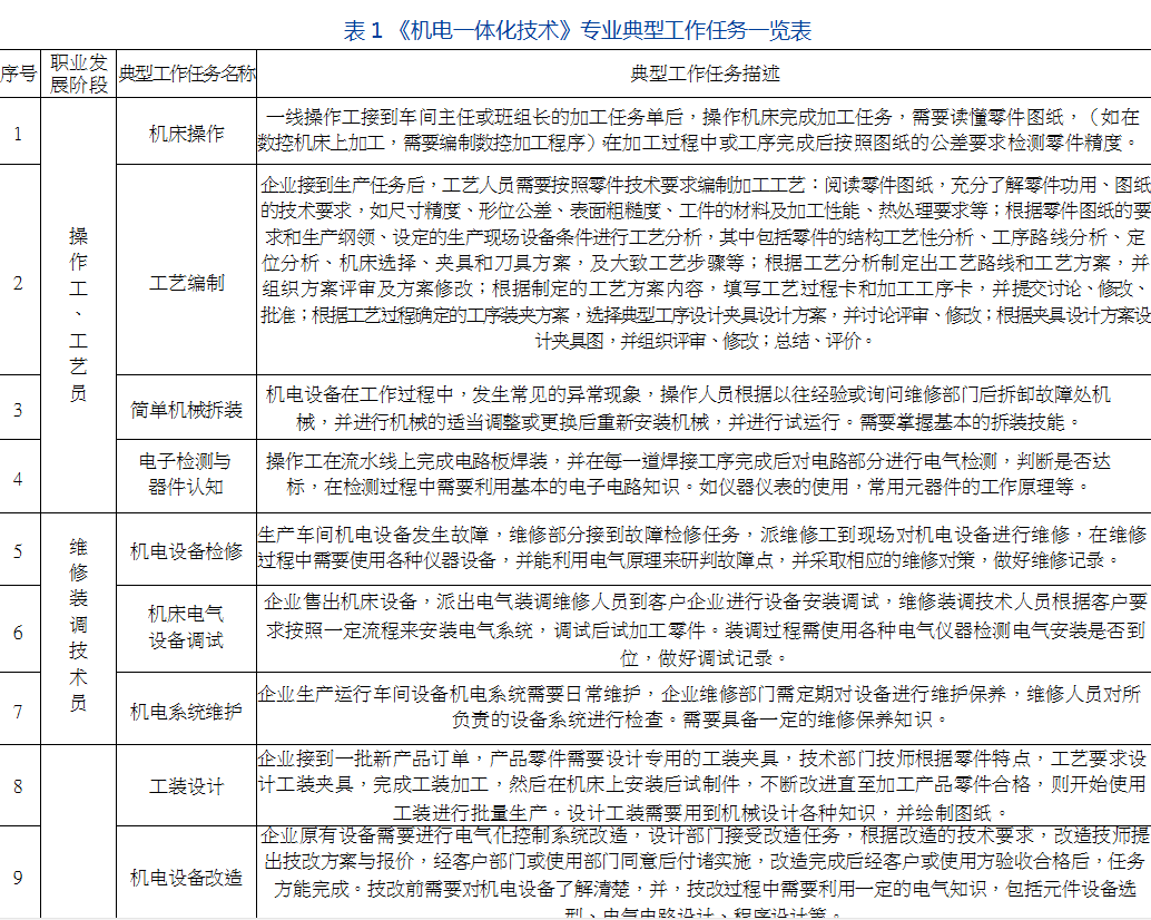
      1.围绕职业岗位,对原有学科体系课程知识进行解构,在典型工作任务(如表1所示)分析的基础上构建“工学结合”的课程体系。

      2.以“数控改造技能”和“工业机器人应用技能”为核心技能,以“机械技能”为根本技能,以相关岗位能力为导向,针对机电行业领域的典型工作任务,确立基于职业能力发展的课程体系,理顺课程之间的相互关系与衔接。

      机电一体化技术专业,依托以先进制造业为背景的机电行业优势,以机为本,以机械、电子技术为支撑,以机电设备数字化改造和工业机器人技术应用为主要方向的“多维循环、螺旋递进”人才培养模式。通过学习领域课程之间交叉衔接,实训资源共享,通过每个学习项目按“完成的行为”模式循环式螺旋上升,促进学生综合能力从“新手到老手、能手到高手”的梯级递进,如图1所示。


\

\

\



(二)基于工学结合模式,改革课程体系

        根据机电一体化职业岗位群任职要求,结合学生个性发展需要,依照学生职业发展规律,从企业典型工作任务序化出专业学习领域构建机电一体化课程体系。机电一体化技术专业职业岗位、典型工作任务与学习领域对应情况见图2所示。

\



(三)基于工作过程行动导向,开发学习领域课程

      依次通过:1)确定“典型工作任务”,即通过对实践专家“发展性职业工作”来确定“典型工作任务”;2)确定“学习领域”,即对已确定的“典型工作任务”进行教学化修正以构建“学习领域”;3)确定“学习情境”,即通过设计学习与工作任务实现完成领域课程。同时,开发学生工作页、教学资源库等学习资源。

(四)以“工作过程”为主线,实施课堂教学

       课堂教学组织实施流程图如图3所示,学生在教师编写的引导课文指导下,按照信息、方案、决策、实施、检测、反馈六个工作过程自主地完成任务。教、学、做一体化设计,主要体现学生为主、教师参与的教学活动组织形式。针对工学结合学习领域课程的教学需要,设计建设集“教、学、做”为一体多功能的一体化实训室。在一体化实训室内划分生产(工作)区和非工作区。工作区将被设计成具有企业特色的生产区,作为学生实施任务的主要活动场所。非工作区将设置有办公区、讨论交流区、库房、资讯室等,各区的布局和工作过程的流程也按照企业标准实施,功能图如图4所示。


\


(五)引入“第三方”评价,构建教学质量综合评价体系

         教学质量评价是检阅人才培养模式创新、课程体系改革、课程开发、课程教学实施、人才培养方案实施等环节成败的重要手段。建立科学合理的教学质量评价体系关键在于改变传统的“自建自评”的评教体系,引入客观公正的第三方评价,建立起以“学生、同行、督导、社会、第三方调查”等为评价主体、覆盖“课程、实训基地、教师、课程教学质量、人才培养质量”等多个维度的“指标量化、目标统一、评价全面、多方参与,反馈通畅”的综合评价体系如表2所示。

四 机电一体化技术人才培养模式的再思考

(一)进一步紧密校企合作,探索机制建设


       虽然与众多企业签订了合作协议,并且有很多实质性的合作,比如技术服务,产品加工,校内生产性实训等方面,但是在教学改革,实训基地建设,专业建设等方面,如何让企业更积极主动地参与合作,参与人才培养的过程,实现双赢,取得实效还需要进一步探索。

\


(二)进一步提高双师素质,提升服务能力

         机电专业群社会服务有广阔的市场,教师如何将本身的科研成果转化为效益有待进一步探究。一方面要求老师走进企业,提升自身的实践素质,真正有能力为企业出谋划策;另一方面是要与企业有进一步的合作开发,将研究成果推向市场,使已有的成果产品化,应用化、效益化,真正在区域产业中起到技术引领、产品创新的主导作用。

(三)进一步创新培训模式,加强培训力度

        组织企业培训、提升企业技术是专业社会功能的集中体现。目前机电专业在社会培训方面无论是量上,还是质上都还存在差距,没有充分发挥出基地的服务能力。下阶段我们将从主动走进企业、与劳动部门加强沟通协调、改进培训课程等方面加以完善。

参考文献

[1]刘春雅,潘晓绒.机电设备控制与检测课程教改现状调查研究[J].轻工科技,2014(2):138-139.
[2]吕栋腾,张辰亮,孙永芳.高职院校机电一体化专业发展和人才培养初探[J].机电信息,2010(36):179-179.
[3]吴玉娟,刘永华,孙昌权.机电一体化技术专业“工学结合”人才培养模式探索[J].装备制造技术,2010,12:180-182.
[4]肖宏志,刘一兵.以就业为导向的高职机电一体化专业课程体系的构建[J].中国电力教育,2009,130:126-127.
[5]何琼,胡成龙,汤晓华.机电一体化技术专业课程体系的改革实践[J].职业技术教育,2009,8:13-15.
[6]吴桂洪.浅说应用项目训练来提高读图能力[J].价值工程,2018(6):221-222.

关注SCI论文创作发表,寻求SCI论文修改润色、SCI论文代发表等服务支撑,请锁定SCI论文网!
文章出自SCI论文网转载请注明出处:https://www.lunwensci.com/jiaoyulunwen/8368.html

发表评论

Sci论文网 - Sci论文发表 - Sci论文修改润色 - Sci论文期刊 - Sci论文代发
Copyright © Sci论文网 版权所有 | SCI论文网手机版 | 鄂ICP备2022005580号-2 | 网站地图xml | 百度地图xml