Sci论文 - 至繁归于至简,Sci论文网。 设为首页|加入收藏
当前位置:首页 > 教育论文 > 正文

基于项目式学习的初中英语单元主题教学实践研究论文

发布时间:2025-08-29 09:56:10 文章来源:SCI论文网 我要评论














  摘要:近年来,项目式学习在初中英语教学中的运用日益广泛。文章重点探讨了借助项目式学习开展初中英语单元主题教学的实践策略,从项目确定与介绍、核心知识探索、驱动性问题设置、实施步骤、成果评价五个方面介绍了基于项目式学习的初中英语单元主题教学实施路径,旨在通过多种途径调动学生的学习兴趣,提升学生的问题解决能力,培养学生的核心素养。
 
  关键词:初中英语,项目式学习,单元主题教学
 
  《义务教育英语课程标准(2022年版)》(以下简称《课程标准》)在“教学建议”部分中强调,教师要引导学生基于对各语篇内容的学习和对主题意义的探究,逐步构建和生成围绕单元主题的深层认知、态度和价值判断。单元主题在教学中具有统领作用,它不仅是一个单元的核心内容,还是培养学生核心素养的语言材料和语境架构,承载着一个单元的内核。在开展初中英语教学活动时,教师要以主题为引领,以不同类型的语篇为依托,融入语言知识、文化知识、语言技能和学习策略,以单元的形式呈现并开展教学实践[1]。
 
  在英语教学中,以主题意义探究为主线应用项目式学习,有助于激发学生的学习主动性、合作性、创造性和探究性,有助于教师实现课内外联动,促使学生将课内所学与现实生活相连,学以致用,从而发展核心素养[2]。
 
  一、项目式学习的内涵与特征
 
  基于项目式学习开展教学是一种有效的教与学的方式,要求以学生为中心,围绕一个主题或项目,最大限度地创造接近现实的语言环境和交际场景,展开输入和输出循环的活动[3]。项目式学习是一种以学生为中心的教学模式,引导学生从真实世界中的基本问题出发,围绕复杂的、来自真实情景中的主题,以小组合作的方式进行周期较长的开放性探究活动[4]。基于上述观点可知,项目式学习即以项目为核心的学习方法,强调让学生通过设计和实施一个完整的、与实际生活关联度较高的项目活动,主动学习并从中获得多种技能。
 
  项目式学习包含六个维度:核心知识、驱动性问题、高阶认知、学习实践、公开成果以及学习评价。项目式学习流程包括项目导入(项目启动及项目任务设计)、项目活动开展(项目聚焦及实践探究)、项目成果展示(项目产品公开化)及项目评价反思(项目改进及所得巩固)。项目式学习具有真实性、相关性、深度探索性、协调沟通性、自主性等特点。
 
  二、基于项目式学习的初中英语单元主题教学实施路径
 
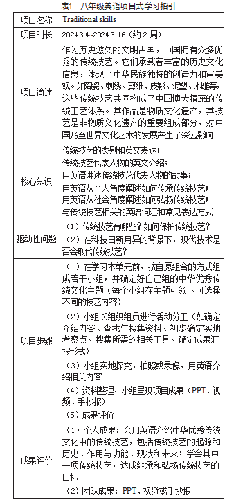
  在初中英语教学中实施项目式学习时,依据《课程标准》内容和学生的学习兴趣、现有英语水平等实际情况,教师可选定与学生生活密切相关且能覆盖语言知识和技能的单元主题,如与中华优秀传统文化相关,或涉及历史、社会的主题等,通过设计相关的项目任务来培养学生的语言能力和综合素养。基于此,本文以沪教牛津版英语八年级(下册)Module 2 Arts and crafts Unit 3 Traditional skills为例,从项目确定与介绍、核心知识探索、驱动性问题设置、实施步骤、成果评价五个维度对本单元主题教学实施展开探索(见表1)。
 
  在项目式学习过程中,教师通过提出驱动性问题、组织分组探究、指导活动开展、组织总结与评价活动,不仅可以提高学生的语言能力,还可以促进其综合素养的提升。在本单元的主题教学中,教师可引导学生进行个人自述和小组分享等活动,使其通过自主、合作探究项目,加深对中国传统技艺的理解和认同,从而坚定文化自信。
 
 \
 
  三、基于项目式学习的初中英语单元主题教学实践策略
 
  (一)设计驱动性问题,引领项目式学习
 
  《课程标准》指出,教师应根据学生的认知特点,设计多感官参与的语言实践活动,让学生在丰富有趣的情境中,围绕主题意义,通过感知、模仿、思考等活动,感受学习的乐趣。基于此,在设计驱动性问题时,教师应立足单元主题,从知识、趣味、开放、多维四个层面进行设计。笔者以沪教牛津版英语八年级(下册)Module 2 Arts and crafts Unit 3 Traditional skills为例,基于中华优秀传统文化主题,设计了如下驱动性问题:“What traditional skills do you know?Can you make a list of them?As teenagers,what can we do to protect traditional skills?”这些问题可以引导学生认识、熟悉中华优秀传统文化,并思考在面对科技冲击的情况下如何发挥自身作用来保护传统技艺。
 
  驱动性问题的设计还应注重培养学生的思辨能力。笔者结合本单元主题设置了一道辩论题——“Will Modern technology take the place of traditional skills?”。此辩题具有思辨性和驱动性,可以激发学生的思维活力,培养学生的深度思考、综合分析和批判性思维能力。
 
  (二)通过小组分工合作开展项目式学习
 
  教师在设计项目式学习活动时,要结合学生的实际情况,充分利用并有序整合教材,必要时还可补充资源,搭建资源支架,帮助学生建构必备的知识与能力,从而顺利完成项目[5]。为此,笔者结合项目式学习指引,带领学生通过小组分工合作的方式开展项目式学习,并对小组分工进行了细化和登记(见表2)。
 
 \
 
  学生通过小组分工合作的方式完成项目式学习任务,一方面能够就真实、复杂的问题或挑战进行合作探究,从而将所学知识与实践相结合,加深对知识的理解和掌握;另一方面通过小组成员间的分工合作,能在互补互助中得到共同提高,增强协作能力。从情感体验和价值培养层面来讲,小组分工合作不仅分散了学生因个体学习而带来的心理压力,还能降低学生的焦虑感和紧张感,有利于提高学生的参与度和接受挑战的信心。通过与组员的合作,学生不仅能收获知识,还能学会尊重、表达、倾听及共情等社会情感技能,这有益于全面提升学生的学习体验。
 
  (三)展示项目成果,升华项目式学习
 
  笔者以沪教牛津版英语八年级(下册)Module 2 Arts and crafts Unit 3 Traditional skills为例,通过设计驱动性问题,引导学生以小组分工合作的方式开展项目式学习,学生学习成果显著。在个人成果展示方面,笔者在课上要求学生面向全班同学用英语介绍一种传统技艺。在前期的准备过程中,学生通过搜集资料、实地走访以及比较与核对,为此次英语介绍做足了准备,因而在展示的过程中既展现了实力,又锻炼了综合能力。在团队成果展示方面,笔者要求学生依据单元主题内容,结合本单元的写作话题,以小组为单位,合作为传统技艺创作一副海报,技艺内容可自选。经过两周的项目式学习,学生在传统技艺内容上有了更多选择,在设计海报时也融入了传统文化特色,充分彰显了单元主题特点,实现了内容与形式的统一。现择其中优秀作业展示如下(如图1)。

\
 
  此外,学生以小组为单位,立足单元主题内容制作了PPT。从学生的成果中可以看出,项目式学习促进了学生对驱动性问题的思考。下图是某小组的优秀PPT作品示例(如图2)。

\
 
  在团队成果展示环节,笔者根据考察点设计了评价表格(见表3),邀请学生代表一起对各小组的PPT设计及呈现结果进行评价,并根据得分,从各小组中选出最佳设计、最佳内容、最佳讲解等奖项,以激励学生更好地投入到项目式学习中。
\
 
  四、结束语
 
  项目式学习作为一种围绕教学中的实际问题进行的探究活动,有利于调动学生的积极性,培养其运用多学科、多技能的方式解决实际问题的能力。在基于项目式学习实施初中英语单元主题教学的过程中,教师通过激发学生对单元主题的深度理解,有助于增进学生之间的交流与合作,促进其核心素养发展。
 
  参考文献
 
  [1]万姝.基于主题意义探究的英语项目式学习[J].中小学外语教学(中学篇),2021(10):1-6.
 
  [2]夏雪梅.项目化学习设计:学习素养视角下的国际与本土实践[M].北京:教育科学出版社,2018.
 
  [3]梅德明,王蔷.普通高中英语课程标准(2017年版)解读[M].北京:高等教育出版社,2018.
 
  [4]柯清超.超越与变革:翻转课堂与项目学习[M].北京:高等教育出版社,2018.
 
  [5]肖海梅,国红延.初中英语项目式学习中多元支架的有效利用[J].中小学外语教学(中学篇),2022(9):19-22.

文章出自SCI论文网转载请注明出处:https://www.lunwensci.com/jiaoyulunwen/82629.html

发表评论

Sci论文网 - Sci论文发表 - Sci论文修改润色 - Sci论文期刊 - Sci论文代发
Copyright © Sci论文网 版权所有 | SCI论文网手机版 | 鄂ICP备2022005580号-2 | 网站地图xml | 百度地图xml