Sci论文 - 至繁归于至简,Sci论文网。 设为首页|加入收藏
当前位置:首页 > 教育论文 > 正文

研究生跨学科选修课“材料科学”生本课堂教学模式的建构与实践论文

发布时间:2025-02-05 17:35:09 文章来源:SCI论文网 我要评论














  摘要:文章首先从教学内容的建构、教学活动的组织、课程的评价与考核三个方面阐述了研究生跨学科选修课“材料科学”生本课堂教学模式的建构,然后论述了研究生跨学科选修课“材料科学”生本课堂教学模式实践,最后对研究生跨学科选修课“材料科学”生本课堂教学模式实践进行了反思。
 
  关键词:“材料科学”,生本课堂,研究生跨学科选修课
 
  依据教育部、国家发展改革委、财政部印发的《关于加快新时代研究生教育改革发展的意见》,研究生教育肩负着高层次人才培养和创新创造的重要使命,是国家发展、社会进步的重要基石,是应对全球人才竞争的基础布局。作为高等教育的高级阶段,研究生教育的高度代表了一个国家教育的最高水平。随着科技的日益发展,研究生学科专业学术问题的研究更加需要其他学科专业知识的协助。因此,跨学科成为研究生阶段克服通识教育中过细学科分支之间隔阂的重要举措[1-2]。
 
  “跨学科”一词首先出现在20世纪20年代,但直到1972年,世界经合组织才对其给出了统一的概念。2020年底,我国将交叉学科设为第14个学科门类,这意味着跨学科教育以正式的学位教育形式出现。不过,当前我国跨学科研究生教育多是试点性质[3-4],并未大规模、系统性地展开。跨学科课程作为跨学科研究生教育的基本单位[5-6],分为两类:一是学生来自同一专业、教师来自不同专业开展的跨学科课程;二是学生来自不同专业、教师来自同一专业开展的跨学科课程。已报道的跨学科课程主要着眼于第一类[7-8]。而笔者所在学校的“材料科学”属于第二类跨学科课程,即由来自化学专业的教师面向非化学专业研究生开设的选修课程。
 
  生本课堂是华南师范大学郭思乐教授创立的一种教育思想和方式[9]。这是一种以学生为主体的课堂教学模式,强调“以学定教”,即根据学生的知识结构、兴趣特征和学习方式等,以最适合的方式实施师生互动的课堂教学,从而实现学生知识的构建和能力的提升。下面本文拟对笔者所在学校研究生跨学科选修课“材料科学”生本课堂教学模式的建构与实践加以探讨。
 
  一、研究生跨学科选修课“材料科学”生本课堂教学模式的建构
 
  材料、信息和能源是当代社会物质文明的三大支柱,其中材料是科学技术发展和社会进步的物质基础,是人类文明进步的标志,也是各学科相融贯通的汇合点。依据研究生培养方案,面向不同学科的研究生,笔者所在学校的化学化工学院开设了跨学科选修课“材料科学”课程,共36学时,计2学分,每周4学时,共9周。该课程主要讲授材料的组成、结构、性能之间的关系,专业性非常强。针对具有不同专业背景的一年级研究生,面对他们“追求学分”“增长见识”“补偿遗憾”等多样化的学习动机(选课动机),但又极度缺乏化学和材料科学的专业基础,如何深入浅出地介绍材料科学的专业知识,并潜移默化地融入思政教育,最终激发学生的学习兴趣,实现“以学生为主体”的个性化教育,是跨学科选修课面临的主要任务[10-12]。笔者认为,建构并实践生本课堂教学模式,可达成上述目标。
 
  生本课堂是以激扬生命为根本的课堂,是依托学生学习的本能开展教学的课堂,是为学生好学而设计的课堂,是符合学习活动规律的课堂。换言之,生本课堂就是以学生为主体,让学生主动、自主学习的课堂。其特征为“四个突出”:①突出学生,即充分发挥学生学习的主体作用,完全改变教师讲、学生听的局面;②突出学习,即整个教学全程突出学生学习、质疑和探究;③突出合作,即全班分成若干小组,无论是课前准备还是上课时的学习,每位学生都必须在小组内充分发挥其应有的作用;④突出探究,即让学生通过自主学习、探究活动,学习知识,最终形成能力。研究生跨学科选修课“材料科学”旨在通过介绍材料科学的基础知识,让学生感受到材料就在身边,认识到我国材料科学发展的突飞猛进,促使学生专注科研,运用科研成果服务社会、报效祖国。为了实现以学生为主体,让学生主动、自主学习的课堂,笔者建构了如下生本课堂教学模式,如图1所示。即研究生跨学科选修课“材料科学”生本课堂教学模式的建构分为三个部分,依次是教学内容的建构、教学活动的组织、课程的评价与考核。简单来说,就是依据教学内容,制定、调整教学活动的组织方式;依据教学活动的组织实施情况,规划、设计课程教学评价与考核;依据课程的评价与考核结果,进一步完善修订教学内容,从而实现教学的持续改进。下面逐一介绍各部分的建构。
 
\
 
  (一)教学内容的建构
 
  研究生跨学科选修课“材料科学”生本课堂教学模式建构的第一部分是教学内容,实施主体是教师。教学内容分为两部分,具体如下。一是基础教学内容,即以课程团队教师的科研成果为线索,从科研反哺教学的角度,举办不同类型材料的专题讲座,从生活中材料的应用出发,拉近非化学专业学生与材料科学专
 
  业知识之间的距离。教师通过介绍材料科学的一些基本概念、理论知识和应用场景,重点突出材料的“最早认识”和“最新研究”,让学生理解材料的组成、结构如何影响其性能与应用,感受材料对生产生活、人类文明和社会发展的影响。同时,将化学专业基础和最新科研成果与思政元素有机融入教学设计,为生本课堂的实施提供学习素材,实现“抛砖引玉”和“科研成果反哺教学”。二是灵活调整教学内容,即在每学期开课前,课程团队教师会通过教研活动,探讨如何结合选修学生的专业背景和知识结构,适当调整教学内容,让学生听得懂、愿意听、主动学。例如,当选修学生来自美术专业时,教师就会在天然橡胶专题交流中增加“橡皮擦如何选择”的讨论;当选修学生来自环境专业时,教师就会在天然高分子材料专题交流中增加“水处理材料”的探讨。学习内容的适时调整会更贴近学生的专业,也能帮助学生学习如何运用材料科学的基本原则,理解自己专业的材料问题,将材料科学的研究思路迁移应用于解决所研究专业领域的相关问题。通过以上两方面的教学内容设计,真正实现“突出学生”的生本课堂教学。
 
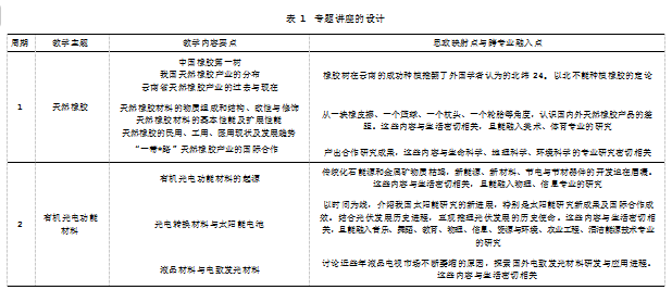
  下面介绍“基础教学内容”的选取和组织。如表1所示,在专题讲座环节,教师将思政元素融入先进材料如何服务人类生产生活、融入科学家的奋斗故事等,唤起学生的民族自信心、危机感与使命感,促使学生心怀“国家事”、肩扛“国家责”,激励学生自觉建立和践行社会主义核心价值观,引导学生坚持真理、求真务实、永不放弃。通过在讲座中设置提问、质疑、讨论、辩论等多种教学环节,落实“突出学习”和“突出探究”的生本课堂教学。
 
 \

\
 
  (二)教学活动的组织
 
  研究生跨学科选修课“材料科学”生本课堂教学模式建构的第二部分是教学活动的组织,实施主体是教师和学生,通过师生互动完成。本课程教学环节分为两个部分,即为期6周的材料专题讲座和为期3周的学生小组研讨与汇报。
 
  在材料专题讲座中,通过设置一系列问题,引导学生参与课堂讨论,积极思考,主动探究。下面主要介绍小组研讨和汇报活动。为促进跨学科合作,课程要求学生跨专业组队,课外到各学院各学科现场参观学习科研工作,并就各自专业研究领域所用材料的研究现状及发展趋势进行文献资料调研,尝试用材料科学中“物质组成、结构决定材料的性能与应用”的思维,理解各自研究的学科问题,努力做到学有所用。期末学生提交文献阅读资料目录和阅读心得体会。在小组研讨中,学生以小组协作学习方式,通过实践应用学术讲座和参观学习所学的知识,从创新的角度看待其他学科问题,完成一种或多种材料的基础知识和应用的资料查阅、整理和讲座汇报。通过实践应用,能够培养学生运用现代信息技术获取中外文资料的基本能力,以及团队协作精神、口头表达能力和书面表达能力,锻炼学生科技创新的意识和能力。同时,有助于学生坚定“四个自信”,激励学生养成持续发展的意识,并不断提高学习能力和创造性,最终落实以“四个突出”为特征的生本课堂教学。
 
  (三)课程的评价与考核
 
  研究生跨学科选修课“材料科学”生本课堂教学模式建构的第三部分是课程的评价与考核,实施的主体是教师和学生。“材料科学”课程采用形成性考核评价与终结性考核评价相结合的评价方式。形成性考核评价成绩占课程总成绩的70%,终结性考核评价成绩占课程总成绩的30%。
 
  形成性考核评价成绩由课堂参与度、小组研讨、课堂讲座汇报三部分组成,分别占比36%、4%和30%。课堂参与度方面,考核分为考勤和参与课堂讨论两部分,用于评价学生的平时学习行为,每学时计1分,36学时共计36分,可实现全程跟踪和督促每一位学生的学习过程。小组研讨方面,教师对不同专业背景的学生进行分层次和分类指导,评价指向学生是否具有能将材料科学的基础知识与所学专业背景知识进行联系,协作开展自由探索和创新的能力。课堂讲座汇报方面,评价指向的是学生文献查阅与归纳总结的能力、讲座内容中将内化的价值观进行表达呈现、讲座PPT材料的美观性、讲述思路的清晰性、课堂讲座的互动性、小组成员的合作贡献。学生之间的互评体现在两个方面:一是小组汇报时,各小组之间的相互评分;二是小组内各成员就彼此在小组研讨活动中的参与度和贡献进行评分。通过学生之间的交流合作,也能促进学生自主和主动学习。
 
  终结性考核评价内容为与材料相关的文献资料整理和阅读心得体会,评价指向学生利用已掌握的阅读与写作技能,理解、表达与专业所做课题相关的材料研究开发科学知识,以及展示社会主义核心价值观的精神内涵。
 
  二、研究生跨学科选修课“材料科学”生本课堂教学模式实践
 
  第一,实践对象和时限。研究生跨学科选修课“材料科学”自2019年开课以来,选修学生300余人,这些学生来自生命科学、地理科学、环境科学、物理、历史、信息、美术、体育、汉语言、数学、音乐、舞蹈、马克思主义理论、法学、教育等专业。
 
  第二,学生活动实践。从研究生跨学科选修课“材料科学”教学活动的实践过程来看,在材料专题讲座环节中,学生能积极参加课堂讨论活动,也能收获材料科学的专业基础知识,还能激发利用这些基础知识理解所学专业相关材料问题的热情,实现了知识的迁移应用;在小组研讨环节,学生能自主完成与其他专业同学的组队,并及时完成课外参观学习和课内小组汇报展示活动。如图2所示,课堂内师生积极讨论交流。如图3所示,课堂外,各小组学生积极到科研单位进行参观学习和小组研讨。如图4所示,各小组开展课堂展示汇报,教师和其他学生进行提问、辩论,尽量全面认识展示的材料。
 
\

 \
 
  第三,实践效果。研究生跨学科选修课“材料科学”已开设5年,教学得到了学校教学督导和选修学生的肯定。如图5所示,在2022—2023学年下学期,选修学生为39人,其中37人参与了课程评价,学生评价得分为92.39分。课程结束后,学生普遍认为通过“材料科学”课程,不仅学到了一些以前从未接触的知识,认识到原来身边有这么多有趣有用的材料,还结交了其他专业的同伴,极大地拓展自己的人脉和思维方式。通过5年的实践教学,证实了“材料专题讲座+小组研讨”的教学设计适合于跨学科选修课“材料科学”的教学,能够真正实现以“四个突出”为主要特征的生本课堂教学,帮助学生主动学习、自主学习,内化知识,实践应用,支撑研究生人才培养。
 
  三、研究生跨学科选修课“材料科学”生本课堂教学模式实践反思
 
  笔者所在学校研究生跨学科选修课“材料科学”生本课堂教学模式能通过“课程有趣”“知识有用”,促使学生自主学习、主动学习,实现以学生为本的教学。
 
  但是这种教学模式在一定程度上会额外增加教师的教学工作量,表现为两个方面:一是“材料科学”生本课堂教学模式要求教师团队要结合学生的专业背景等学情,灵活调整教学内容并设计课堂讨论题目,即每学期的内容可能都会有较多的调整;二是教师要密切跟踪小组研讨中学生的活动进度,从选题、汇报展示的提纲到最终PPT的制作,全程进行指导,并协助学生解决存在的困难,这定然需要占用一定的课外时间。笔者建议,在借鉴本文介绍的研究生跨学科选修课“材料科学”生本课堂教学模式时,首先,课程团队可结合历年选修学生的专业背景,组建选讲教学内容库,后续教学只需要跟踪最新研究,以减少教师教学准备工作量。其次,在辅导小组研讨环节中,团队教师进行分工合作,控制所指导的小组数量,从而在一定范围内有效指导学生开展研讨活动,实现学生的自主学习、合作学习和探究学习。

\
 
  总之,跨学科选修课是近年来研究生教育的新课程。采用学科领域跨度较大的材料,持续激发具有不同专业背景选修学生的学习兴趣,是影响课程教学质量的重要因素。笔者所在学校研究生跨学科选修课“材料科学”生本课堂从身边的材料、学生研究领域的材料出发,循序渐进地讲解材料科学的基本原理,同时,课后实践从学生的个人兴趣出发,采用小组研讨的方式,促使学生身体和思维同步活动起来,从继承到创新,通过“突出学生”“突出学习”“突出合作”“突出探究”,全面提升学生的专业素养和学科研究能力。此外,将思政元素与课程内容有机融合,贯穿生本课堂始终,实现了全员育人、全程育人和全方位育人,提升了学生的思政素养。
 
  参考文献:
 
  [1]薛李.美国跨学科研究生培养模式研究[D].济南:山东师范大学,2022.
 
  [2]李爱彬,邵楠,杨晨美子,等.一流学科群视域下研究生跨学科培养模式研究[J].研究生教育研究,2022(3):44-50.
 
  [3]虞英.基于三种模式下的跨学科研究生课程模式探索:南京艺术学院硕士研究生的跨学科课程实践[J].大众文艺,2021(23):172-174.
 
  [4]兰小毅.跨学科研究生的创新创业教育课程体系构建研究[J].教育现代化,2020(28):27-29.
 
  [5]李冰倩.美国研究型大学跨学科研究生培养体系研究[D].武汉:中国地质大学,2019.
 
  [6]张晖.新工科、新文科建设背景下跨学科专业基础课程线上线下教学探究:以设计与材料课程为例[J].创新创业理论研究与实践,2022(6):63-66.
 
  [7]姚忠平,姜兆华,李春香,等.跨学科应用型研究生课程“表面物理化学II”建设与实践[J].大学化学,2017,32(10):1-6.
 
  [8]童乔慧,段睿君.跨学科视野下的《历史遗产保护》研究生课程教学改革[J].中国建筑教育,2021(2):93-98.
 
  [9]郭思乐.教育激扬生命:再论教育走向生本[M].北京:人民教育出版社,2007:9.
 
  [10]齐义辉,陈扬,刘亮,等.“材料科学基础”省一流课程的建设与实施[J].辽宁工业大学学报(社会科学版),2021,23(6):96-98.
 
  [11]刘旭坡,吴呈珂,陈野,等.《材料科学新进展》课程思政案例设计[J].广州化工,2022,50(9):243-245.
 
  [12]王丹,王洁欣,陈建峰.面向化工博士研究生的先进材料科学与工程课程教学探索与实践[J].化工高等教育,2023,40(3):9-13,151.

文章出自SCI论文网转载请注明出处:https://www.lunwensci.com/jiaoyulunwen/81021.html

发表评论

Sci论文网 - Sci论文发表 - Sci论文修改润色 - Sci论文期刊 - Sci论文代发
Copyright © Sci论文网 版权所有 | SCI论文网手机版 | 鄂ICP备2022005580号-2 | 网站地图xml | 百度地图xml