Sci论文 - 至繁归于至简,Sci论文网。 设为首页|加入收藏
当前位置:首页 > 教育论文 > 正文

审美视域下的生命之光— 《归去来兮辞》《兰亭集序》比较阅读教学设计论文

发布时间:2024-01-11 15:57:35 文章来源:SCI论文网 我要评论














SCI论文(www.lunwensci.com)

  摘 要

  《兰亭集序》与《归去来兮辞》这两篇文章则是写景、抒情、明理熔于一炉的经典作品,共同呈现出了古代散文发展的多 元性的特点。王羲之与陶渊明同为魏晋名士,人生选择不同,打破以往传统的教授方式,尝试将两篇文章放在审美领域重新 关照,更能领略到两篇文章与众不同的魅力,更能领会魏晋名士的生命独特追求,更有利于提升学生的审美说平和思维深度, 开启语文学习的另一扇窗子。

  一、教学背景

  1. 课标要求


  本单元属于“中华传统文化经典 研习”学习任务群,意在让学生集中 阅读经典作品,积累文言阅读经验,培养民族审 美趣味,增进对中华优秀传统文化的 理解和认同。

  2. 教材分析:

  《兰亭集序》与《归去来兮辞》两 篇文章共同收录于部编版教材选择性必 修下的第三单元。本单元选取了魏晋到 明代的六篇经典散文,它们有的以抒 情见长,至情至性,感人肺腑;有的是 以明理取胜,理趣盎然,发人深思。而 《兰亭集序》与《归去来兮辞》这两篇 文章则是写景、抒情、明理熔于一炉的 经典作品,一文一赋,体裁迥异,风格 不同,呈现出了古代散文发展的多元性 的特点。王羲之与陶渊明同为魏晋名 士,人生选择不同。因此在疏通文意的 基础上,把二者放在一起进行比较阅 读与研习,更能品味文本所承载文化 内涵,领会魏晋名士的生命独特追求,进而窥见古典散文中的生命哲学之光。

  3. 学情分析

  通过前 2~3 节课的学习,学生已基 本了解作者的生平经历与时代背景,疏通 了两篇文章的文意,积累了文中重要的 实词虚词等文言字词和文化常识,可以 开展后续的学习活动;高二下学生已经 具备一定的审美基础,但缺乏对作者独 特的审美追求以及个性化的情怀表达的 深入领会,希望可以通过本单元课文的 学习,提升学生的审美素养和思维深度。

  二、教学目标

  (一)教学目标:


  1. 通过赏析画作,让学生能够在审美的视域下重新审视文本;

  2. 通过两篇文章对比,领会两位 作者不同的生命追求;

  3. 深入理解作者对生命的思考, 领悟其审美文化对后世的影响。

  (二)教学重难点;

  1. 通过两篇文章对比,领会两位 作者不同的生命追求;

  2. 深入理解作者对生命的思考, 领悟其审美文化对后世的影响。

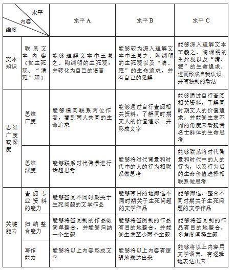
  三、教学评价

  (1)过程性评价:学生画作互相 评价量表
\

  (2)学习效果评价:主要针对课后作业的评价
\

  四、教学过程

  【环节一】


  教师为主的活动:

  1. 提前布置教学作业:以学习小 组为单位,指导每个小组根据文章中 的环境描写,为两篇文章创作一幅写 意画。

  2. 课堂选择有代表性的画作,指 导学生进行鉴赏陈述。

  学生活动 1 :准备阶段—小组 商讨确定采用何种画作种类呈现,并 在课堂上阐述设计理念。

  学生活动 2 :小组共同完成画作, 为画作命名,并准备用文学的语言鉴 赏画作。

  设计意图:将知识的输入转化为 审美的输出,让学生能够在审美的视 域下重新审视文本,书本中的文字也 会变得温暖可触。不同的画作呈现的 是对文本不同的理解和感受,更呈现 的是不同的审美视角。

  【环节二】

  教师为主的活动:

  问题引导:1. 《归去来兮辞》和 《兰亭集序》画作分别给我们怎样的感 受,请你概括一下。

  2. 后代对兰亭雅集的评价大都集 中在“雅”字上,如唐代顾况在《宴 韦庶子宅序》中言:“昔洛下邺中,兰 亭岘首,文雅之盛,风流之事,盖一 方耳。”而对于陶渊明的诗文评价多出现“清”字,如南朝钟嵘《诗品》: “风华清靡,岂直为田家语耶?古今隐逸 诗人之宗也。”对于“清”与“雅”的 评价,你认同吗?请从文中找出佐证。

  学生活动 1 :小组讨论,并根据 “学习评价量表”,给每幅画作打分。

  学生活动 2 :组织语言,结合全 部画作呈现,概括自己对《归去来兮 辞》和《兰亭集序》的审美感受。

  学生活动 3 :结合古人“清”“雅” 的评价,小组合作在文中找到佐证, 并做赏析。

  设计意图:借用古人的评价,将 核心阅读任务聚焦在“兰亭”和“田 园”这两个地点和其中的核心意象上, 在文本的对比阅读中,赏读兰亭之 “雅”和田园之“清”的审美趣味和文 化内涵。这种对比阅读,可以使学生 对文本的分析更深入,对思想情感的 理解更深刻。

  【环节三】

  教师为主的活动:

  资料准备:魏晋名士的相关背景 资料,包含陶渊明、王羲之、阮籍、 嵇康和“竹林七贤”的其他人等。

  问题引导:

  1. 《归去来兮辞》《兰亭 集序》除了环境让人感觉“清”“雅”, 文中还有什么能给我们带来这样的感 受? (明确:来田园之人,参加兰亭 集会之人)

  2. 请找出两个文本中涉及人的语 句,结合背景资料,分析“田园之人” 和“兰亭雅集之人”有何异同?

  3.《兰亭集序 》《归去来兮辞并 序》两篇文章都不约而同地谈及了敏 感的生死问题,表达了各自的生死观。 两人的生死观有何异同?

  学生活动 1 :根据教师提示,找 到两篇文章中写到“人”的相关语句, 并做分析。

  兰亭雅集之人:“群贤毕至,少长咸集。”“流觞曲水,列坐其次。虽无 丝竹管弦之盛,一觞一咏,亦足以畅 叙幽情。”“仰观宇宙之大,俯察品类 之盛,所以游目骋怀,足以极视听之 娱。”“或取诸怀抱,悟言一室之内; 或因寄所托,放浪形骸之外。”

  田园之人:“悦亲戚之情话,乐琴 书以消忧。农人告余以春及,将有事 于西畴。或命巾车,或棹孤舟。既窈 窕以寻壑,亦崎岖而经丘。”

  学生活动 2 :探讨两篇文章中的 生死观,填写表格。
\

  设计意图:分析参加兰亭集会的 人得以窥见一个任情率性的士人群体, 分析“田园”之人得以接近一个超越 烟火气的淡泊旷远的灵魂,从而领会 魏晋名士的生命独特追求,进而窥见 古典散文中的生命哲学之光。

  【环节四】作业布置

  目的: 课堂上的审美赏析,除了 提升学生的审美素养外,还在于通过 独特的审美发现,进而增加学生的思 维深度,这就需要通过作业来实现, 让学生将课堂思维转化为系统、有条 理的文字。

  作业 1 : 自行查阅收集关于“魏 晋名士”的相关资料,写一篇以“魏 晋名士的生命思考”为主题的小论文。

  作业 2 :结合本节课内容,请就 兰亭之“雅”,田园之“清”谈谈你的 看法。

  作业 3 :小组合作作业—如何 看待生存与死亡的问题,是贯穿每个 人生命的首要问题。请收集有关诗文, 并加以总结品读。
\

  设计意图:本节课是《归去来 兮辞》和《兰亭集序》的比较阅读, 作业 1 的设计更倾向于“同”的观 照,陶渊明、王羲之是魏晋名士的代 表,学生可以自行收集资料,把视野 拓展到其他人,从士人群体去看时代 对文人的影响,以及这个群体共同的 生命价值思考;作业 2 的设计更倾向 于“异”的比较,两位作者有不同的 选择,从比较中可以看到魏晋名士的 独特的生命追求;作业 3 是小组合作 探究的作业,是一道开放性题目,目 的在于进一步了解古人对生死的观点 与态度,从中获得启示,更好地珍惜 生命。分小组收集相关诗文,并做好 相应的赏析和总结全班共同整理编纂, 形成汇编。

  五、板书设计

  做简要描述板书设计意图:板书的设计既能展现出两篇文章的不同风格,又能将 本节课的两大主题:审美和生命凸显出来,审美分别表现为“清”“雅”,从审美进而体悟到两篇文章表现出的 “任情率性”“淡泊旷远”的生命状态, 回归到时代,这两种不同的生命状态 体现的是整个时代的名士生命追求: 精神的自由、人格的完美、高扬自我 的生命情怀。

  六、教学反思

  1. 从审美视域的角度阅读文本, 对我和学生来说都是一次全新的尝试。 青春期的学生大部分并不善于表达自 我,但他们的内心世界是很丰富的。 试着用画作、用审美的眼光来二次阅 读课文,学生的体验感和参与感都会 较之以前纯粹的知识讲授有很大不同。 对教师来讲,“审美”既很“语文”, 又不“语文”。因为所有的文学作品的 欣赏都是“审美”,但并不是所有的老 师都很熟谙日常所说的“审美”,比 如,画作如何构图、如何色彩搭配等。 如何将日常“审美”和文学“审美” 构建起联系,这其实也是语文教师的 一大课题。这节课前期就需要老师和 学生进行必要的沟通和指导,准备工 作需充足。
\

  2. 学生的思维是可以不设限的, 思维的深度也是可以培养的,书上的 文本仅仅是个抓手,教师需要思考如 何利用好这个抓手,引导学生主动深 入思考问题,并且能够拓展思路,进 行更广泛的阅读与学习,教师可以利 用作业设计环节来实现。以前我并不 重视作业设计,但课堂时间是有限的, 作业是课堂的补充,课堂没有办法实 现的东西可以用作业来进行补充,课 堂意犹未尽的内容也可以交给作业来 实现,设计好作业环节至关重要。
 
 
关注SCI论文创作发表,寻求SCI论文修改润色、SCI论文代发表等服务支撑,请锁定SCI论文网!

文章出自SCI论文网转载请注明出处:https://www.lunwensci.com/jiaoyulunwen/70886.html

发表评论

Sci论文网 - Sci论文发表 - Sci论文修改润色 - Sci论文期刊 - Sci论文代发
Copyright © Sci论文网 版权所有 | SCI论文网手机版 | 鄂ICP备2022005580号-2 | 网站地图xml | 百度地图xml