Sci论文 - 至繁归于至简,Sci论文网。 设为首页|加入收藏
当前位置:首页 > 教育论文 > 正文

高职《城市轨道交通概论》课程设计与实施论文

发布时间:2021-04-21 17:16:22 文章来源:SCI论文网 我要评论














SCI论文(www.lunwensci.com):

摘要:本文通过对高职《城市轨道交通概论》课程定位与学情分析,引入“岗位体验”的教学设计,对课程内容、学习过程、评价方法的实施过程进行了介绍,构建服务于专业群的平台课程。

关键词:城市轨道交通;专业群;平台课程;课程设计

本文引用格式:吕佳,等.高职《城市轨道交通概论》课程设计与实施[J].教育现代化,2019,6(97):135-137.

一 高职《城市轨道交通概论》课程分析

《城市轨道交通概论》是城市轨道交通专业群的一门平台课程,其授课对象多为大一新生。通过学情分析,学生往往对专业不了解,对未来的工作岗位十分陌生;对专业的喜爱程度不一,缺乏团队合作意识;缺少专业知识与技能基础,对专业课程的学习有期待、有畏惧[1]。

因此,本课程的教学目标设定为:引领学生入行。即帮助学生了解行业、了解专业、建构系统概念、储备专业基础知识,实现从“门外汉”到“业内人”的转变,对行业和自身的发展充满信心。

二 高职《城市轨道交通概论》课程设计思路

本课程通过深入分析专业群岗位工种、企业人才需求及专业人才培养方案,引入“岗位体验”的教学设计[2],将知识与技能的学习与岗位工作联结(见表1),即学即用,增强新生“入行”的直观感受,激发学习兴趣。同时,帮助学生建立专业理论和实际应用的基础知识框架,了解在城市轨道交通领域解决问题的思维方式,为学生职业素养的形成奠定基础。

三 高职《城市轨道交通概论》课程内容设计

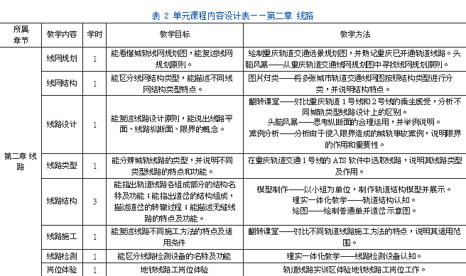
本课程围绕“体验岗位”,将岗位能力要求由浅入深分解为多个关联知识点,构建单元课程内容(举例如表2)。同时,将单元学习重点及学习活动用思维导图[3]的形式发布“导学单”给学生(举例如图1),对学习过程进行指导。
四高职《城市轨道交通概论》课程学习过程本课程运用信息化教学平台,充分发挥学生在课程学习中的主体地位,教师作为主导,将学习过程按照以下思路进行设计(见图 2)。

\

\
\

 

(一) 课前预习自测、发现难点

课前,学生运用课程网络教学平台,学习教师布置的预习材料并参与测试,发现难点。教师根据测试结果和学生质疑分析学情,及时反馈,有针对性地调整教学。

(二)课中师生互动、体验岗位

课中,学生带着疑问进入课堂,教师按照“反馈课前——导入新课——明确目标——课堂互动/实践操作/岗位体验——效果检验”的思路,根据教学内容选用合适的教学方法组织课堂教学,以实现教学目标。

(三)课后分享评价、巩固所学

课后,学生在课程网络教学平台上对本次课发表评价,分享感受,完成教师布置的课后作业,对知识进行巩固。教师在线上平台中回复学生提出的疑问,关注学生评论,进行教学反思,调整教学策略,优化教学实施。

五 高职《城市轨道交通概论》课程评价方法

本课程运用网络教学平台进行信息化成绩管理,采用“任务化考核,过程性评价”的方法进行教学评价[5]。课程设计多项小组考核任务,量化考核指标,细化评价标准;采用“小组自评、组间互评、教师点评”的方式,给出任务考核成绩;通过“评价项目透明化,评价过程可视化,多次划定临界分值”的方法,加强学生自我反馈、自我效能感建立[6]。

(一)评价项目透明化

在课程网络平台上公开总评成绩的组成及占比、任务考核作业的内容及评价标准等,使学生明确通过课程考核和提高分数的办法。

(二)评价过程可视化

各评价项目由课程教学平台系统自动更新成绩,学生可通过手机APP实时掌握自身学习进程及考评情况。

(三)多次划定临界分值

临界分值是依据期末合格成绩及当前时段尚未完成的作业、阶段考试等测算出的临界值,低于该分值的学生将很可能无法通过课程总评。教师在课中的不同时期公布临界分值,以此提醒学生通过积极参与课堂活动和线上互动、提高作业成绩等方式,主动提高成绩,助推自主学习。

六 结语

“岗位体验”的教学设计让大一新生直观了解专业,增强对知识体系构建和后续课程学习的兴趣;通过合作完成小组考核任务,新生们轻松破冰、增进协作、打造团队、相互促进。课程教学融合信息化技术,发挥学生的主体地位,培养学生的自主学习能力;重视教学信息的采集与分析,使学生的学习过程成为教师不断优化教学的依据,及时反馈提升教学效果。

\

 
参考文献

[1]曹荣军.基于专业群的计算机应用基础课程建设[J].教育与职业,2017(24):95-100.
[2]黄琳,黄东斌.学生主体:体验式学习策略优化[J].中国成人教育,2017(22):15-17.
[3]李玉,柴阳丽,闫寒冰.思维导图对学生学业成就的影响效应——近十年国际思维导图教育应用的元分析[J].中国远程教育,2018(01):16-28+79.
[4]石庆升,鲁可.学习金字塔理论在“城市轨道交通概论”小班教学中的应用[J].实验技术与管理,2015,32(05):225-226+244.
[5]陈艳平.基于过程评价的高职院校在线作业系统设计与应用[J].中国教育学刊,2015(S2):177-178.
[6]王忠厚.从混沌走向协同:课堂教学系统自组织境域研究[D].西南大学,2011.

关注SCI论文创作发表,寻求SCI论文修改润色、SCI论文代发表等服务支撑,请锁定SCI论文网!
文章出自SCI论文网转载请注明出处:https://www.lunwensci.com/jiaoyulunwen/30477.html

发表评论

Sci论文网 - Sci论文发表 - Sci论文修改润色 - Sci论文期刊 - Sci论文代发
Copyright © Sci论文网 版权所有 | SCI论文网手机版 | 鄂ICP备2022005580号-2 | 网站地图xml | 百度地图xml