Sci论文 - 至繁归于至简,Sci论文网。 设为首页|加入收藏
当前位置:首页 > 计算机论文 > 正文

基于 AHP 的高职院校图书馆联盟共建共享数字资源评价指标体系研究论文

发布时间:2021-12-29 16:34:02 文章来源:SCI论文网 我要评论














SCI论文(www.lunwensci.com):
 
 摘   要:数字资源共建共享是时代进步的必然要求,是高职院校解决目前资源困境的关键所在。只有通过图书馆间互助合 作,资源共享,才能满足高职院校日益增长的信息资源需求。文章基于 AHP 构建了包括信息资源保障、网络技术支撑、信息 服务共享、科学管理运行、服务质量满意度在内的指标体系,并赋予各级指标具体权重,分析指标的重要性,得出研究结论。 该指标体系能为地区高职院校图书馆开展共建共享数字资源评价工作提供一个框架。

关键词:共建共享;数字资源;评价体系;层次分析法

Research on the Evaluation Index System of Digital Resources Co-construction and Sharing of Higher Vocational College Library Alliance Based on AHP

NIU Guoqiang1, YANG Fei2
(1.Library of Tianjin University of Traditional Chinese Medicine, Tianjin 301617;
2.Library of Tianjin Vocational Institute, Tianjin 300410)

【Abstract】: The co-construction and sharing of digital resources is the inevitable requirement of the progress of the times and the key to solve the current resource dilemma in higher vocational colleges. Only through mutual cooperation and resource sharing among libraries can we meet the growing demand for information resources in higher vocational colleges. Based on AHP, this paper constructs an index system including information resource guarantee, network technology support, information service sharing, scientific management and operation, service quality satisfaction, and gives specific weights to all levels of indicators, analyzes the importance of indicators, and draws research conclusions. The index system can provide a framework for the evaluation of co-construction and sharing of digital resources in regional higher vocational college libraries.

【Key words】: co-construction and sharing;digital resources;evaluation system;analytic hierarchy process

0 引言

在“图书馆”建立的伊始就存在一对矛盾,即:单 一图书馆提供资源的有限性和用户需求的无限性之间的 矛盾。在信息时代的今天,高职院校图书馆用户的信息资源需求不断增长,图书馆显得越来越力不从心。一方 面高职院校的图书馆本身底子薄,特别是那些从中专学 校升格为高职学校的图书馆,文献数量少而且文献质量 不高;另一方面高职院校往往在图书馆建设方面投入的资金很有限,甚至有的学校靠学生捐赠图书来增加图书 馆的藏书量。当前,许多研究人员就如何解决当前高职 院校图书馆的发展桎梏达成一个普遍共识,就是必须要 实现图书馆信息资源的共建共享。

\

1 图书馆联盟共建共享数字资源评价体系的研究现状

自 20 世纪 70、80 年代,国外就展开对数字资源评 价的研究。T Saracevic[1] 提出评估的概念性的框架。并 且讨论数字图书馆评价的结构、内容和标准,成为该领域的经典研究。Iris Xie[2] 等人从用户使用的视角出发, 调查了美国 5 所大学的教职工和学生对于数字图书馆评 价。1982 年美国学者 WilliamB. Rouse[3] 定义了图书 馆资源共享网络的性能指标,提出了可靠性、弹性、可 获得性、可用性、可接受性、效率、效力及质量控制8  个评价指标。

但是,对与数字资源的共建共享的研究仍然比较匮乏, 国际上依然延用比较成熟和经典的图书馆绩效评估和数字 资源利用绩效评估体系。ISO11620 标准 [4] 是国际标准化 组织 (ISO) 信息与文献技术委员会统计与业绩评估分委员 会公布的国际数字资源评价指标体系标准《Infoemation and Documentation‒library Performance Indicators Amendment 1.Additional Performance Indicators for Library》,  从图书馆公共服务、技术服务、服务的改善、图书馆服务的用户评价、以及人力资源的有效性与利用这五个方面进行评价。2000 年,   由美国研究图书馆协会(ARL Association of Research Library)   的成员图书馆投资和参与了数字资源统计和评价的 E-Metrics[5]项目,包含数字资源内容、使用、成本和数字化工作4 个方面。欧洲图书馆委员会提出了图书馆绩效服务EQUINOX[6] 项目的五类评价指标:技术框架类、人力资源类、成本类、数字馆藏类、用户满意度类的。

国内对于图书馆数字资源共建共享评价体系的研究也处于起步阶段,大多数研究仍然集中在绩效评估指标体系的研究,比较单一。敖龙,龚自振 [7] 构建广东省高职院校文献信息资源保障体系的综合绩效评价模型。章昌平 [8] 等从读者满意度、敏捷度、总体环境、信息获取、服务效果、效益 6 个方面建立评估体系,并利用模糊综合评价法对桂林工程技术文献信息中心进行实证研究。刘磊 [9] 基于用户需求的视角,构建出图书馆实体和高校图书馆资源共享系统两个评价指标体系框架。范亚芳等 [10] 在图书馆联盟共建共享的框架下,对联盟的管理、运作、服务、绩效等问题展开研究,通过问卷调查、专家评价等方法对指标体系进行了优化,并给出了各指标的权重和具体的评价方法。同时该研究学者也从绩效评估的视角构建了图书馆联盟信息资源共享体系 [11]。通过对文献的梳理发现:(1)研究方法来看,多采用层次分析法、模糊评价法、因子分析法等。(2)评价指标来看,主要有资源建设、用户服务、技术保障、科学管理、经费保障、联盟管理、服务能力、绩效管理、用户满意度等。(3)研究视角来看,主要是从绩效的角度进行评价,忽略了联盟式共建共享的重要性,并没有成熟的、科学的高校图书馆数字资源共建共享的评价体系。仅有“范亚芳”作者的 2 篇论文从图书馆联盟共建共享的评价研究。因此本文从数字资源共建共享的
视角出发,以用户为中心,联盟建设为模式,构建高职院校的数字资源“联盟式”共建共享体系,并通过基于AHP(层次分析法,Analytic Hierarchy Process)实证研究方法进行定性与定量结合的实证评价研究。

2 图书馆数字资源“联盟式”共建共享评价指标体系构建

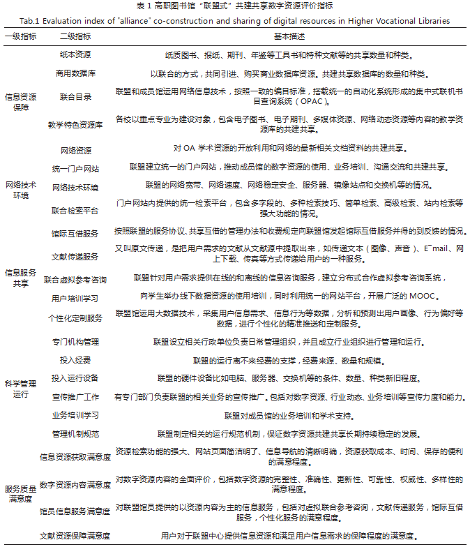
根据对数字资源以及数字资源共建共享评价研究的分析总结,  参考 E-Metric 模型、EQUINOX 项目、ISO11620标准以及范亚芳建立的模型,以用户为中心,从共建共享视角出发,以联盟建设为模式,创造性的提出数字资源评价指标体系。包括 5 大一级指标,分别是信息资源保障、网络技术环境、信息服务共享、科学管理运行和 服务质量满意度。在此基础上细分提炼出 23 个二级指 标。如表 1 所示。

\

3 利用层次分析法确立指标权重

为研究各个指标之间的重要性程度,要确定各个指 标的权重系数,将定性问题定量化,主观客观相结合解 决问题,  本文应用了层次分析法 (Analytic Hierarchy Process,AHP)[12]。此方法的前提是构建层次结构模 型,层次结构模型展示了上下层之间的隶属关系。由于 各层次、各指标之间互相影响,因此要确定指标之间的 权重关系,才能看出指标之间的层级关系。利用 AHP 法确定各指标的权重主要先建立层次结构模型,采用 T.L.Satty 提出的“1-9 标度法”(如表 2 所示),然后构 造判断矩阵,再采用一定的计算方法计算指标权重。下 面是具体的实现步骤。

\

3.1 建立层级结构模型

根据图 1 高职图书馆“联盟式”共建共享数字资源  评价指标体系,构造层次结构模型,第一层是目标层即  评价的最终目标为高职图书馆“联盟式”共建共享数字  资源评价。第二层是准则层即指标的类别,包含 5 大  类指标 A-E:(1)信息资源保障的指标;(2)网络技术  支撑的指标;(3)信息服务共享;(4)科学管理运行; (5)服务质量满意度。第三层是与每个准则相对应的指标层,即每一类下的详细指标,共有 23 个指标 A1-E4。 如图 1 所示。

\

3.2 构造判断矩阵及权重的计算

计算数据主要来自天津市高校图书馆学研究人员、 图书馆员等 10 名学科相关人员,运用 T.L.Satty 提出的 “1-9 标度法”,对各个评价指标进行两两比较判断。利 用平均值法将数据归一化,最大特征值 λmax 求一二级指标权重 W、W1,并根据一致性指标 CI 求一致性比 率 CR,  若 CR ≤ 0.1,  则通过一致性检验,  说明矩阵具 有较好的一致性 [13]。通过一二级指标的权重 W、W1, 求第三层即二级指标的组合权重 W2。数据如表 3 至表 7 所示。

\

\

\

\

3.3 结果分析

通过表3到表8的数据显示,所有指标矩阵的CR ≦ 0.1, 通过一致性检验,说明该矩阵具有良好的一致性。从
表 3 看出,一级指标中服务质量满意度的权重最大,毫 无疑问,满意度是评价数字资源共建共享的最重要度量 衡。其次是是科学管理运行这一指标,这说明专业的图 情从业人员认为科学的管理运行是“联盟式”的共建共享建设发展中的重要保障。再次是信息服务共享和网络 技术支撑也是不可或缺的一部分,占据一定比重。权重 最低的是信息资源保障。我们知道,在当下互联网浪潮 中,没有哪个馆可以“独善其身”,信息内容的分享是 基础的共享,是共建共享金字塔中最稳固的基础,而面 对日新月异复杂多变的网络环境,信息服务的共建共享 更是图书馆未来的发展方向。

通过表 3 到表 8 得出如下结论:

(1)在信息资源的保障中,网络资源共享占据重要 的位置。图书馆的纸本馆藏、自建或购买的数据库资源 是有限的,浩瀚的网络资源是无限无尽的,图书馆把获 取到的网络资源共建共享是未来发展的趋势。

(2)在网络技术支撑表 5 中,网络技术环境是最 为重要的。网络技术环境是数字资源共建共享的物理基 础,是为建立运行和维护门户网站和检索平台的硬件保 障,也是众多图书馆联盟在共建共享工作中受到困惑和限制的方面。

(3)在信息服务共享表 6 中,馆际互借服务占比较 大,不论是传统图书馆还是复合型图书馆,馆际互借服 务仍然是服务共享中用户使用最多的服务之一。

(4)在科学管理运行表 7 中,设立专门的部门对 馆联盟馆进行管理组织,是行政管理方面最为有效的保 障。例如天津职业大学作为天津市高职高专院校图书情 报工作委员会成员和天津市高职高专教育文献信息中心 主任委员单位,联合天津电子信息工程学院、天津现代 职业学院、天津医专等重点高职院校共同组成“管理机 构”,负责联盟馆共建共享,进行业务组织和工作管理。

(5)在服务质量满意度中,对馆员服务的满意度是 最为重要的。因此,我们要加强对馆员的业务培训和信 息服务的学习,归根到底,人才的培养和提升是图书馆 发展的核心竞争力。

4 结语

科学有效量化的评价体系可以提升数字资源的有效 合理的利用,而面临信息资源保障不足的情况下,对数 字资源共建共享的评价是很有必要的。笔者从“联盟 式”共建共享视角出发,构建高职图书馆“联盟式”数 字资源共建共享评价指标体系。运用层次分析法建立层 次模型,对各级指标赋予权重。研究结果表明,科学管 理以及网络技术是数字资源共建共享的重要保障和基 础,而信息服务的共享是用户更加注重的核心内容,也 是未来研究的方向和重点。本研究为高校数字资源共建 共享提供了一套较为有效的评价标准,为高校联盟馆之 间如何更加科学合理地共建共享数字资源提供了一定的 参考与借鉴。

参考文献

[1] T Saracevic.LibraryTrends[J].2000,49(2):350-369.
[2] Iris XieSoohyungJoo Krystyna K.Matusiak Digital Library Evaluation Criteria:What do UsersWant[J].한국비 블리아학회,2014,25(1):5-18.
[3] BroadbentHE.EvaluationofR esourceSharinginNetworksan dCooperatives:ALiteratureR eviewforLibraryManagers.Re sourceSharing&LibraryNetwo rks,1982,1(4)  : 27-40.
[4] 国际标准化组织.Information and documentation- performance indicators for electronic library services[S]. 国际标准化组织,2003.
[5] Association of Research Libraries.Measures for Electronic Resources(E-Metrics),Complete Set[R].Washington D.C.Association of Research Libraries,2002:57-61.
[6] P Brophy,Assessing the performance of electronic library services:The equinox project[J].New Review of Academic Librarianship,2001,7(1):3-17.
[7] 敖龙,龚自振.图书馆区域联盟绩效评价体系设计:以广东省 高职院校文献信息资源共享联盟发展为依据[J].大学图书情报 学刊,2011,29(3):63-66.
[8] 章昌平,周力青,陈洁,等.基于AHP-模糊综合评价法的文献 信息资源共建共享绩效评估:以桂林工程技术文献信息中心为 例[J].现代情报,2009,29(11):68-71+75.
[9] 刘磊,朱锁玲,李晓红.网络环境下基于需求的高校图书馆 地区资源共享系统评估指标研究[J].图书馆理论与实践,2009 (2):1-6.
[10] 范亚芳,郦金花,王传卫.图书馆联盟共建共享评价指标体 系与方法研究[J].情报科学,2011,29(5):676-680+685.
[11] 范亚芳,王传卫.我国信息资源共享绩效评估要素与体系研 究[J].情报科学,2012,30(4):501-506.
[12] 王毅.高校图书馆读者感知服务质量评价的实证研究[D]. 曲阜:曲阜师范大学,2011.
[13] 李迎迎,王娟,郑春厚.高校图书馆数字资源服务评价指标 体系构建[J].情报杂志,2014,33(3):192-197+142.

关注SCI论文创作发表,寻求SCI论文修改润色、SCI论文代发表等服务支撑,请锁定SCI论文网!

文章出自SCI论文网转载请注明出处:https://www.lunwensci.com/jisuanjilunwen/34881.html

发表评论

Sci论文网 - Sci论文发表 - Sci论文修改润色 - Sci论文期刊 - Sci论文代发
Copyright © Sci论文网 版权所有 | SCI论文网手机版 | 鄂ICP备2022005580号-2 | 网站地图xml | 百度地图xml