Sci论文 - 至繁归于至简,Sci论文网。 设为首页|加入收藏
当前位置:首页 > 经济论文 > 正文

后疫情视角下居民废弃口罩回收再利用接受度研究论文

发布时间:2022-09-22 10:24:54 文章来源:SCI论文网 我要评论














SCI论文(www.lunwensci.com):
 
  摘要:随着全球疫情的影响,我国医疗器材交易市场发生了前所未有的改变,持续增长的需求在催生医疗器材产业持续投入的同时也造成了大量的医疗垃圾。以口罩为例,我国和世界各国都在积极寻求重复利用废弃口罩的途径,而我国医疗垃圾黑色交易乱象由来已久,传统的掩埋与焚烧方式既导致了环境的污染又造成了大量的资源浪费。为改变环境污染和资源浪费的状况,采用访谈与问卷调研的方法探究我国废弃口罩回收再利用可行性、居民接受度及其影响因素。进而根据调研结果,提出适应于当前时期和我国国情的口罩回收再利用技术路线和政策建议。
 
  关键词:后疫情,废弃口罩,回收再利用,居民接受度
 
  随着经济的不断发展,我国医疗体系在不断完善的同时也产生了大量的医疗垃圾,医疗垃圾的处理问题越来越受到民众和政府的重视[1]。2003年起,国家环保总局根据《中华人民共和国传染病防治法》《中华人民共和国固体废物污染环境防治法》和《医疗废物管理条例》(以下简称《条例》)制定了《医废集中处置技术规范》以及《医疗废物管理行政处罚办法》。2020年随着新冠疫情的发展,国家更是推出了《国家卫生健康委办公厅关于做好新型冠状病毒感染的肺炎疫情期间医疗机构医疗废物管理工作的通知》,要求各地做好新冠疫情期间医疗机构医疗废物管理工作。为贯彻落实习近平总书记关于加快补齐医疗废物、危险废物收集处理设施方面短板的重要指示精神,国家卫生健康委发布了《医疗机构废弃物综合治理工作方案》;国家发展改革委、国家卫生健康委、生态环境部研究制定并发布了《医疗废物集中处置设施能力建设实施方案》[2]。在此时代背景下,研究医疗垃圾的回收再利用问题刻不容缓,然而根据相关调研了解到居民对废弃口罩的回收再利用存在较大的心理障碍,这在很大程度上阻碍了废弃口罩的回收再利用。因而了解废弃口罩回收再利用居民接受度,并明确其影响因素具有较大的现实意义。
 

\
 
 
  由于疫情的全球化、常态化,口罩逐渐成为了人们日常生活中的防护必需品,口罩产业和需求也出现了井喷式的增长。查阅相关文献,发现现有口罩方面的研究大多是关于口罩的防护、使用以及消毒,与口罩回收再利用相关的研究数量相对较少,且主要集中在口罩的处理装置上,如谭晓磊、陈美林等针对目前口罩出现的佩戴不舒适等问题,指出了改进口罩生产的一些技术工艺[3];李彦铎根据口罩难回收的问题设计了关于口罩回收的装置[4];王温雅出于对新冠病毒传染性的考虑,为防止废旧口罩造成二次污染,设计出了关于口罩紫外线消毒的装置[5]。通过查阅相关文献还得知,暂时还未有学者就废弃口罩回收再利用可行性及居民接受度问题进行研究。因此,本文基于多位相关从业者访谈资料,以及黑龙江、山西、贵州三省444份居民问卷数据对废弃口罩回收再利用居民接受度及其影响因素进行研究。
 
  一、研究设计
 
  基于多属性态度理论,Fishbein和Ajzen提出了理性行为理论(TRA),为了推广其应用,Ajzen在社会心理学领域改进了TRA理论并提出了广为人知的计划行为理论(TPB),以此解释并预测个人行为。由计划行为理论可知,潜在行为是指个体的坚持性或意愿性行为,是影响决策的决定性因素[6]。行为控制、行为态度和行为认知会影响行为内容,而行为内容会影响个体的接受程度[7]。个体的主观行为和行为态度越积极,其行为意愿越强[8],接受度越高。此外,居民的个体特征如居住地、受教育水平、收入、年龄,对废弃口罩回收再利用居民接受度也会产生影响。因此,本文根据计划行为理论,基于以上分析,选取个体特征、行为控制、行为态度、行为认知作为废弃口罩回收再利用居民接受度的影响因素维度。
 
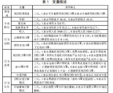
  为进一步探究废弃口罩回收再利用居民接受度影响因素分析模型的准确性,在黑龙江、山西、贵州三省发放444份调查问卷并进行实证分析。调查问卷建立在征求医疗从业者、口罩生产厂商、口罩质量检测机构从业者、环卫从业者意见和查阅新闻报道的基础上,根据研究需要设计而成,涉及居民个体特征、废弃口罩价值感知、废弃口罩回收再利用了解程度等。调查问卷共包含五部分:第一部分是知情同意书及研究介绍;第二部分是居民基本特征,包括居住地、受教育水平、收入、年龄等基本信息;第三部分是受访者对口罩相关知识了解情况;第四部分是疫情期间受访者口罩使用情况;第五部分是废弃口罩回收再利用接受度的行为控制、行为态度、行为认知三个维度影响因素的变量测量项,具体变量见表1。

\
 
  二、研究结果
 
  (一)描述性统计分析
 
  根据调研数据分析得出,在口罩的使用方面,样本中大部分受访者在疫情期间能够使用具有抵抗病菌效果的口罩;在使用时长方面,近50%的受访样本使用时长在4~8小时之间,使用时长在8小时以下的占到总样本近80%,表明大部分受访样本对口罩使用时长关注度较高,能够正确地使用口罩。这两项指标也能从侧面反映出受访者对口罩使用知识的了解与运用情况,使用合适的口罩和口罩使用时间适当,都表明受访者对口罩使用知识了解较多。
 
  口罩处理方面,受访者中45%选择直接扔进垃圾箱,33.5%选择进行捆扎处理,17.3%的受访者具有防止不良商家利用废弃口罩盈利的意识,在剪碎口罩后才扔进垃圾箱;将近80%的受访者对废弃口罩处理制度不了解,而了解的人主要通过手机、网络、电视以及报纸等渠道获得相关知识。
 
  口罩再利用方面,回收再利用废弃口罩民众接受度如图1,从公众对口罩再利用的价值角度来看,70%以上的受访者肯定了再利用口罩的价值,其中大部分人认为这一处理的意义在于防止病毒传播、防止环境污染和防止不良商家二次售卖;而认为再回收口罩没有意义的原因大多出于对安全问题的担忧和心理因素(即心理上不喜欢使用别人用过的口罩)。从公众对再回收口罩接受度的角度来看,70%的受访者介意使用再回收口罩,在介意使用再回收口罩的人中,有30%的受访者不介意使用回收医用口罩熔喷布成分再制造的口罩,这一比例在全体样本中达到46%,这也表示居民对回收再利用口罩有效成分的排斥度相对更低。而从再回收口罩的安全信任的角度,88%的受访者更相信权威认证产品(符合国家或世界标准的产品),近50%的受访者表达了对专家和医生推荐产品的信任。对于回收口罩的奖励,超过50%的受访者希望获得新口罩,所占比例紧随其后的是货币回报。对于疫情过后人们对回收再利用口罩意义的看法,66%的受访者认为还有回收废弃口罩的必要,而24%的人认为没必要。总体来说,对废弃口罩回收再利用方面人们表现出承认其价值但出于多种原因不愿意接受再回收口罩的态度。
 
  (二)计量分析
 
  1.模型构建。进一步的,为了具体分析废弃口罩回收再利用居民接受度的影响因素,由于被解释变量为二元变量,本文构建了Logit模型进行回归分析,分析的过程与结果如表2所示。

\
 
  模型中被解释变量为废弃口罩回收再利用居民接受度,使用受访者对废弃口罩回收再利用是否介意测度该变量,如果受访者不介意回收再利用口罩,记为1;否则为0。
 
  模型中涉及的解释变量包括居住地、再回收口罩价格、新口罩价格、价值判断等因素,具体变量名及其释义见表1,为了模型结果的准确性,首先对变量进行预处理,删去了问卷填写时间小于1分钟的样本。共收到有效问卷393份,并无含有缺失值的不完整问卷,变量的统计描述见表2,从表中也可以看出不到67%的样本为城镇人,年龄变量均值为0.05,表明样本年龄偏低;收入均值为0.2,表明样本收入同样偏低。
 
  2.实证分析。Logit分析的结果如表3所示,样本数为393,Wald检验结果表明方程总体显著,伪R2为0.141,在可以接受的范围内。模型预测正确的可能性为71.25%,表明预测结果较好。多重共线性检测中平均VIF值为1.17,表明共线性问题不严重。

\
 
  购买意愿上,回收口罩的价格与新口罩价格在1%的水平上对需求水平影响显著,这两项几率比均小于1,表示愿意为再回收口罩支付的价格更低、愿意忍受新口罩价格更高的人对再回收口罩的接受度不如愿意为再回收口罩支付的价格更高、愿意忍受新口罩价格更低的人群。购买能力上,表征购买能力的收入影响不显著,可能与收入较为集中在3000元以下有关。
 
  在其他变量方面,居住地因素在10%的显著性水平上对需求水平影响显著,城镇居民购买再回收口罩的可能性是农村居民的0.64倍,表明城镇居民对再回收口罩的接受度不如农村居民,初步分析,这可能与城市居民对健康的关注度更高所导致。而对再回收口罩的价值判断作为主观态度的一个侧面,也在1%的水平上对需求水平影响显著:具体而言,认为口罩再利用有价值的人相比认为口罩再利用没有价值的人接受再回收口罩的可能性高3.695倍。
 

\
 
  其他变量则在统计意义上不显著。而这一部分的模型也存在一些问题,例如问卷填写者多为年收入3000元以下、本科生、年龄较低的人,这对模型的分布和结果有较大影响。而对影响口罩有效成分再回收的因素的分析结构、结果大致一致,在此不再赘述。
 
  三、启示与讨论
 
  对民众的问卷调研结果呈现了民众使用口罩的方式方法,也展现了大部分民众对再回收口罩的态度。样本中,30%民众不介意使用再回收口罩,46%的民众愿意尝试回收熔喷布成分再制作的口罩,这为废弃口罩回收再利用提供了思路:将废弃口罩中有回收价值、需求意愿更强的成分(如熔喷布)回收再利用制成口罩。在与专业领域人员的访谈中,多数医疗工作者承认了口罩再利用的价值,但需要在保障安全的情况下操作。对口罩生产行业从业者的深度访谈了解到其对口罩回收再利用以其产业化持悲观态度;化工领域专家考虑了口罩过滤效果降低的问题,环保工作者也强调了再回收处理口罩的安全问题。基于以上调研和访谈,本文继续探讨回收废弃口罩有效成分再利用的流程与可行性,以达到既能够更大程度保证卫生安全,又无需考虑过滤效果的目的。
 
  废弃口罩回收再利用可以分为前期加工过程和后期追溯过程。研究仅考虑技术上的可行性,不考虑实际运行中的成本、需求和购买意愿问题。对于前期的加工过程,本文对口罩再利用流程进行了理想化的模拟如图1所示,其中有很多步骤同口罩生产类似。
 
  为防止二次污染,相比普通医疗废弃物再利用口罩需采取更加严格的消毒杀菌过程。根据查阅相关文献以及与医疗工作者、化工领域专家就酒精消毒、紫外线消毒、干热法消毒、湿热法消毒四种消杀方式消毒杀菌效果和过滤效果的分析,发现湿热法(高温蒸汽处理法)对比紫外线灭菌法,蒸汽的穿透性较好,可渗透范围广[9];对比酒精消毒法,成本较小;对比干热法,时间和温度要求较宽松,减少消耗,可以实现废弃口罩的回收再利用处理[10]。消杀效果检测,按照国家有关标准进行,其中包含了微生物学指标检测等。如不委托他人检测,则需要购买口罩杀菌过滤消毒检测机和微生物指标检测设备。质量筛选包括但不限于以下指标:布面是否损坏起球、性能是否不可恢复、外观是否可以完整。由于标准的非绝对性,该步骤需要人工操作。包装环节与口罩生产类似,需要人工操作。

\
  图1口罩再利用流程图
 
  四、结论与政策建议
 
  在后疫情时代常态化防治需求的背景下,补足我国医疗废物处置的能力短板,建立健全应急响应机制,是我国完善重大疫情防控体制的应有之义,更是构筑国家公共卫生领域安全屏障的重要支撑。如何从当前医疗废物应急处置的“权宜之计”中吸取经验教训,并以此为应对未来突发事件提供“治本之策”是当前需要进一步探索的重要问题。废弃口罩的回收再利用与环境的发展和人类的健康息息相关,废弃口罩的回收从疫情开始,但是不能因为疫情的结束而结束。
 
  一是系统布局,增加我国医疗废物处置能力的供给弹性。面对当前我国医疗废物处置整体满负荷、甚至超负荷地运行状态,需要加快对相关区域进行集中的能力建设与提升。对于已经建成并投入使用的医疗废物集中处置设施的地级市,要加快推动现有设施的扩能提质,对超负荷、高负荷的医疗废物处置设施进行提标改造,进一步提升集中处置能力,保证设备良性循环运转;对于尚未拥有医疗废物集中处置设施的地级市,要加快规划选址和动工建设,尽快促成医疗废物集中处置设施投产运营,紧急填补医疗废物集中处置能力缺口。与此同时,要有重点的布局规划,增加区域医疗废物处置的弹性供给。对医疗废物产量大、应急需求高的三级甲等及以上医院,应点对点储备移动式高温蒸煮灭菌设备、移动式微波灭菌设备等应急处置设施,增加其弹性供给能力。
 
  二是建立高效的部门协调机制、财政鼓励机制。在口罩回收企业的运营中,政府可采取补贴、减免税等手段来帮助口罩回收企业减负,实现社会效益、经济效益、环境效益多方共赢,并由地方卫生部门和环保部门领导小组牵头,协调统一应对医疗垃圾回收问题,加强多部门之间的协作,对医疗垃圾的产生、回收、再利用进行全方位的管理。
 
  三是加强法制创新和相关的技术创新。目前关于医疗垃圾的消毒方法种类较少且消毒技术落后,关于废弃口罩回收方面法规制度缺乏,可以推进相关方面的技术创新和法规制定,以技术创新带动、法律制度规范医疗垃圾回收行业的发展。
 
  四是加强信息的披露和公众的参与。口罩回收再处理流程和标准的隐瞒会导致民众本能地抵触使用回收处理后的口罩,为消除公众对于口罩回收处理企业的误解,相关部门除了加强宣传之外还应该全面实施回收企业的信息公开制度,引导公众参与。
 
  五是扶持龙头企业。政府加大对国内医疗废物处置行业龙头企业重点扶持,提振医疗废物龙头企业的市场信心是我国医疗废物处置能力提升的根本。在疫情防控要求下,应尽快疏通“源头活水”,推进医疗废物处置定价机制改革。例如,各地区要综合考虑区域内医疗废物实际产生量、占比结构以及不同技术路线处理成本等因素,适度提高医疗废物处置收费标准。从履行公共服务职能和保障公共卫生安全的角度,平衡好医疗废物处置企业的盈利性与公益性定位,加大补贴和政策普惠,鼓励企业扩增应急储备能力,重点扶持龙头,为企业的壮大和融资收益提供制度保障。
 
  参考文献:
 
  [1]王晓洁.中国公共卫生支出理论与实证分析[D].中国人民大学,2006.
 
  [2]李燕红,秦强国,李运琴.浅谈医疗废物的综合管理[J].中国卫生产业,2017,14(29):141-142.
 
  [3]谭晓磊,陈美林,郭青艳.易处理口罩[J].设计,2020,33(06):38.
 
  [4]李彦铎.公共口罩处理机设计[J].设计,2020,33(06):13.[5]王温雅.紫外线口罩粉碎机[J].设计,2020,33(06):13.
 
  [6]Armitage C J,Conner M.Efficacy of the theory of planned behavior:ameta-analytic review[J].British Journal of Social Psychology,2001,(04):471-499.
 
  [7]王小娟,万映红,胡万平.基于计划行为理论的顾客与服务商购买意向达成的实证研究[J].运筹与管理,2015(06):152-159.
 
  [8]Ajzen I.The theory of planned behavior[J].Organizational Behavior and Human Decision Process,1991,50(02):179-211.
 
  [9]陈钢进,肖慧明,尤健明,赵帆.熔喷聚丙烯驻极体过滤材料对医用消毒剂的耐受性研究[J].中国个体防护装备,2013(03):5-8.
 
  [10]王小平,宋茂海,江键,贾国良,宋诚荣.紫外消毒对驻极体电荷储存稳定性的影响[J].第二军医大学学报,2004(03):335-337.
 
关注SCI论文创作发表,寻求SCI论文修改润色、SCI论文代发表等服务支撑,请锁定SCI论文网!
 

文章出自SCI论文网转载请注明出处:https://www.lunwensci.com/jingjilunwen/43648.html

发表评论

Sci论文网 - Sci论文发表 - Sci论文修改润色 - Sci论文期刊 - Sci论文代发
Copyright © Sci论文网 版权所有 | SCI论文网手机版 | 鄂ICP备2022005580号-2 | 网站地图xml | 百度地图xml