Sci论文 - 至繁归于至简,Sci论文网。 设为首页|加入收藏
当前位置:首页 > 经济论文 > 正文

专业能力与跨地域审计对审计质量的影响研究论文

发布时间:2022-05-19 10:52:09 文章来源:SCI论文网 我要评论














SCI论文(www.lunwensci.com):

  摘要:在中国关系型交易占比较高背景下,审计师可能由于长期合作而在执行审计时表现出一些特殊性,可能导致审计师独立性的降低。另外,中国不同地区存在一些固有的正式或者非正式制度等因素导致的分割,审计在中国市场特别是那些正式制度不够完善的地区,审计质量可能面临更大的挑战。基于企业多有子公司跨区域经营,与之对应的是会计师事务所设立了跨区域分所。文章研究审计师专业能力与跨地域审计对审计质量的影响,希望能够为相关决策提供思路。
 
  关键词:专业能力,跨地域审计,审计质量
 
  上市企业的投资者通常不具备相关的专业知识与管理经验,所以会聘请有能力的人来经营企业,因此,上市企业的经营权和所有权不相容,这就造成了信息的不对称性,加上以往各种企业内部审计造假事件的发生,所以应债权人等利益相关人员的需求,企业选择事务所审计人员来对本公司财务方面的数据进行审计披露,会计师事务所作为依法独立承担注册会计师业务的中介机构,有着专业性的知识与能力,能够有效阻止企业财务造假行为,使得企业财务属于公开透明的状态,从而保障企业财务数据披露的真实性。然而,异地经营的行为会对企业经营、财务状况产生一系列的影响,进而对审计的质量产生相应的影响。缺乏异地经营的经验,未准确分析异地的市场环境,未结合当地文化背景等因素,会导致企业异地经营战略在开始阶段步履维艰。同时,不同地区的税务政策,母子公司的账务往来,异地独董的监管弱化均会在一定程度上对企业的财务数据造成影响,此时公司对会计师事务所的会进行如何的选择,是选择四大会计师事务所来审计以取得高质量的审计结果,还是聘请小事务所人员来求取一定的数据美化?本文通过分析已有的文献发现,审计师特征以及被审计单位的特征等因素对审计质量产生一定的影响。研究发现,审计师的行业专长会影响识别被审企业财务漏报和错报的能力,审计师个人行业专长与审计质量呈正相关。

\
 
 
  一、理论分析
 
  根据DeAnglo(1981)的定义,审计质量是审计师发现客户会计系统存在的重大错报、漏报并报告这些情况的概率。前者受到审计师自身审计能力的专业性影响,后者则是取决于审计师是否具有独立性。因此,本文认为,审计质量=审计独立性*审计能力。审计质量的高低反映了到其对投资者的保护程度,进一步会影响到社会公众投资者对企业的信心和资本市场发展的成熟度。下面本文将分别从审计能力以及审计独立性两个角度来回顾与审计师质量和审计师选择的影响因素相关的文献研究,并进一步探究审计覆盖率对审计质量的影响。现有的大量研究表明审计师和客户的许多特征会通过影响审计独立性和审计师的个人能力进而影响审计质量。然而,考虑到大量客户公司存在多地经营的特征,是否选择当地审计会对审计质量造成什么样影响的研究不多且存在一定局限性。
 
  二、研究假说
 
  (一)审计覆盖率与审计质量的关系
 
  通常情况下,多地经营的公司其规模往往更大,而更大的规模往往意味着更多非审计服务需求和更高的审计收费。例如从国内四大事务所的审计情况了解到,企业非审计服务通常不会选择异地事务所,同时母子公司对事务所的选择具有趋同性,即当母公司在当地选取的事务所在子公司所在区域也开了分所的时候,子公司很有可能会选择该分所。因此,可以认为,具有更大的现场审计盖率事务所会承接客户更多的非审计服务,进而意味着具有更高的客户重要性。客户重要性是否会影响到审计独立性,早就引起学术界和监管部门的广泛关注。Wines(1994)研究发现非审计服务的提供损害了审计独立性,Frankel et al.(2002)也发现非审计服务与盈余管理显著正相关。Chen et al.(2010)研究表明更高的客户重要性和更多非审计服务可能会降低审计独立性,进而降低审计质量。
 
  近期的研究表明,审计知识中存在一类重要的知识类型为地区专有知识,特别是当地知识(Defond et al.,2019)。如果公司存在多地经营的情况,审计师在审计时如果缺乏这类当地知识,可能会影响审计师的审计能力,进而对审计质量产生不利的影响。因此,当审计师如果具有较高的审计覆盖率,即在客户经营的地区普遍设有分所时,由于审计师可以通过委托当地分所审计师执行部分审计或者在异地审计时借调部分当地分所的审计师,进而借助其具备的当地知识,更好地提高审计质量。例如,某四大上海分所在审计上海某大型电子制造企业时,其负责的签字审计师在审计杭州子公司时就直接调用了杭州分所的员工。
 
  综上所述,考虑到可能存在方向相反的作用机制,根据上述分析提出待检验的无方向假说H1。
 
  H1:在其他条件相同下,审计覆盖率对审计质量无影响
 
  (二)审计任期的调节效应
 
  研究认为,更长的审计任期会降低审计师对于当地知识的需求,进而减少审计覆盖率对于审计质量的正面影响。

\
 
 
  出于检验目的,提出与前述H1形式一致的无方向假说:
 
  H2:在其他条件相同下,审计任期不会影响审计覆盖率与审计质量之间的关系
 
  H3:在其他条件相同下,公司更多投资于低市场化地区不会影响审计覆盖率与审计质量之间的关系
 
  三、模型设计与变量选取
 
  参考Garcia&Norli(2012),赵子夜等(2018)的相关研究文献,本章通过构建多元回归模型分析审计覆盖率对公司盈余管理水平的影响。同时,为了排除异值的影响,在模型中增加了杠杆率、资产负债率等控制变量,本文对连续变量选择上下1%Winsorize处理,并对模型采用修正异方差Robust的回归方法。在确定DA作为因变量和自变量衡量指标基础上,构建如下模型:
 
  AQit01*Xitn*Controls+ε
\
 
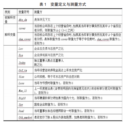
  其中审计覆盖率(X)是本文的解释变量,定义为客户经营的地区设有分所的情况。利用JAVA编程对年报统一转化为TXT文档(中间存在一定样本缺失),然后利用SAS统计软件识别出其中的地理名词(主要级别包括省份+地级市)以及与其对应的频次。另外,借助CNRDS/中注协网站相关数据,构建事务所分所数据。在此基础上,构建审计覆盖率cover(具体取值为当cover取值大于等于中位数时,dum_cover取值为1,否则为0)指标,具体而言,X=k/i,即当目标公司存在i个经营省份时,如果其当年审计事务所在其中k个省份设有分所,则取值为k/i(0-1之间)。

\
 
 
  盈余管理水平(AQ)是本文的被解释变量,定义为目标公司的盈余管理水平,来反映目标公司的审计质量。参考Kothari et al.(2005),Guan et al.(2016),选取根据行业年度分类的修正jones模型获得的操纵性应计DA作为会计信息质量的衡量——DA越大,代表盈余管理水平越高,则相应的审计质量越低。
 
  四、研究分析
 
  (一)描述性统计
 
  根据表2中的数据可知本文变量的描述性统计结果。结果显示:(1)abs_da的平均值为0.052,最小值和最大值分别为0和0.343,表明,不同企业间可操控性应计数差异较大,盈余管理水平差异较大。(2)cover的平均值为0.526,最小值和最大值分别为0和1,表明样本公司平均的审计覆盖率为52.6%,不同目标公司的审计事务所覆盖率差异很大。(3)dum_cover(具体取值为当cover取值大于等于中位数时,dum_cover取值为1,否则为0)的平均值为0.493,最小值和最大值分别是0和1,表明样本公司平均审计覆盖率为49.3%,不同目标公司的审计事务所覆盖率差异很大。
 
  (二)回归分析
 
  通过回归分析检验假设H1,即在其他条件不变的情况下,审计覆盖率对可操控性应计数的影响。样本中第一列和第二列的系数均为负,表明无论是连续变量cover还是哑变量dum_cover与abs_da分别在5%和1%水平上显著负相关。说明当审计覆盖率上升的时候,企业的盈余管理水平下降。同时因为盈余管理水平下降代表审计质量的上升,所以审计覆盖率越高,审计质量越高。
 
  五、研究结论与启示
 
  (一)研究结论
 
  环境变化不断,改革开放以及政策制度的不断完善,企业异地投资行为逐渐增多,那么审计覆盖率对于审计质量会产生怎样的影响。本文基于事务所地理特征的角度,来探讨异地经营对审计质量的影响分析,进一步丰富了影响审计质量相关因素的研究,同时在此基础上进一步加深对于现有追求全国乃至全球性事务所大趋势的认识。研究结果如下:
 
  审计覆盖率是影响审计质量不可忽视的一个因素,数据表明,审计覆盖率和盈余管理能力呈负相关,而盈余管理能力又与审计质量程负相关,所以审计覆盖率会对审计质量产生正向的影响。
 
  审计覆盖率对审计质量的促进作用还受到审计任期的影响。结果显示,审计任期会削弱审计覆盖率降低盈余管理能力的影响,从而降低审计覆盖率对审计质量的正向影响审计覆盖率对审计质量的促进作用还受到公司经营分布中低市场化地区数量的影响。结果显示公司经营分布中低市场化地区数量会削弱审计覆盖率降低盈余管理能力的影响,从而降低审计覆盖率对审计质量的正向影响。
 
  (二)研究启示
 
  公司多地经营存在两种方向选择,分别是往市场化程度较高和较低两个方向,且不同的选择存在不同的机理。当公司选择投资于更多的低市场化程度地区时,为了保障审计的质量,其往往需要借助更多的当地知识来弥补正式制度的缺失。由于地理距离的原因会导致审计师在获得信息上存在不利的情况,进而导致审计质量的降低。因此,可以预期,当公司多地经营方向为更多的低市场化程度地区时,更多的当地知识对审计师知识的要求也会进一步提高。因此,其会进一步增加更高审计覆盖率提高审计质量的机制。此时,因为其对于客户重要性程度/非审计服务没有明显影响,所以可以预期其对审计独立性影响不大。
 
  参考文献:
 
  [1]余宇莹,刘启亮.公司治理系统有助于提高审计质量吗[J].审计研究,2007(05)
 
  [2]刘文军.审计师的地理位置是否影响审计质量[J].审计研究,2014(01)
 
关注SCI论文创作发表,寻求SCI论文修改润色、SCI论文代发表等服务支撑,请锁定SCI论文网!
 

文章出自SCI论文网转载请注明出处:https://www.lunwensci.com/jingjilunwen/38154.html

发表评论

Sci论文网 - Sci论文发表 - Sci论文修改润色 - Sci论文期刊 - Sci论文代发
Copyright © Sci论文网 版权所有 | SCI论文网手机版 | 鄂ICP备2022005580号-2 | 网站地图xml | 百度地图xml