Sci论文 - 至繁归于至简,Sci论文网。 设为首页|加入收藏
当前位置:首页 > 教育论文 > 正文

基于课程视域的小学数学单元作业设计与思考论文

发布时间:2024-04-08 10:02:27 文章来源:SCI论文网 我要评论














SCI论文(www.lunwensci.com)

  [摘要]作业连接着学生的“学”和教师的“教”,教师在设计单元作业时要树立课程视域的作业观。为此,本文基于单元整体,凸显学科实践,关注过程和结果,设计了四种单元作业:运用单元视角,设计“整合型”单元作业;联系生活实际,设计“应用型”单元作业;加强动手实践,设计“操作型”单元作业;依据数据统计,设计“实验型”单元作业。

  [关键词]“整合型”作业;“应用型”作业;“操作型”作业;“实验型”作业

  作业既是教师检测教学效果的工具,也是学生自我巩固的重要环节。狭义的作业可以理解成学生巩固某门课程知识的纸笔练习。广义的作业,可以理解成为实现课程目标而设计和实施的相关任务或活动。目前大多数的作业设计都是基于一节课的巩固练习,常常以纸笔练习为主,缺乏趣味性和探究性,难以打通整个单元内部的知识关联;同时教师只关注结果,对将作业内容与核心素养目标的落实相结合的思考不足。

  因此,教师亟须革新作业设计观,以育人为导向,树立课程视域的单元作业观,基于课程视域进行单元作业设计。第一是作业定位,强调作业对于诊断课程目标和改进教学的功能,系统思考“课程目标—作业—教学—评价”之间的关系;第二是作业功能,强调校内与校外学习的一致性与互补性,不仅包括对课堂教学中知识与技能的巩固,还需关注教学中无法达成但是可以通过课外作业来完成的上位课程目标;第三是作业目标,要以课程目标为基础,关注作业目标多维、多元和综合性;第四是作业内容,不仅要包括学科知识技能的巩固,还要包括实践类、调查类和操作类等以解决问题和能力发展为主的任务;第五是作业形式,强调个体性作业与合作性作业相结合,短作业与长作业相结合;第六是结构性,注重横向联系和纵向衔接,注重作业与教学的关系,共同促进课程目标整体实现;第七是评价性,强调作业结果对教学的诊断和改进的同时,还强调其对课程目标和内容、作业目标和内容的诊断和调节。

  基于以上的思考,我们设计了“整合型”“应用型”“操作型”和“实验型”等单元作业,基于单元整体,凸显学科实践,关注过程和结果,促进素养的落地。

  一、运用单元视角,设计“整合型”单元作业

  “整合型”单元作业指教师从单元核心概念和核心素养出发,整体把握单元学习目标,统筹单元学习内容,借助作业打通单元中不同课时的通道。如我们在教学人教版六年级上册第四单元“比”时,设计了“‘比’之妙用”的“整合型”单元作业,在“理一理、画一画”中让知识点更清晰,在“找一找、做一做”中体现“比”在生活中的应用,在“测一测、量一量”中发现实验探究真有趣,在“查一查、探一探”中培养创新意识与审美能力,在“想一想、评一评”中师生互评促成长。具体的单元作业见表1。

基于课程视域的小学数学单元作业设计与思考论文

  【设计意图】这是一份“整合型”单元作业,整合了“比”单元中的相关知识,有利于加强学生归纳整理的能力。在“理一理、画一画”的过程中,学生运用思维导图归纳整理所学知识,形成知识体系,让思维可视化,提升思维能力,有利于学生用数学的眼光观察。在制作小笼包的实践中,让学生感悟到“比”的重要性,提升他们的动手操作能力,有利于学生用数学的思维思考。在“测一测、量一量”的实验中,学生通过三个实验来探究小棒长与影长的比值变化,提升数学核心素养,有利于学生感悟数学的神奇与魅力。学生经历从“女人为什么喜欢穿高跟鞋”引出神奇的“黄金比”到创作黄金比作品的整个作业过程,培养创新意识和提升审美能力,也深刻领悟到数学之美。

  二、联系生活实际,设计“应用型”单元作业

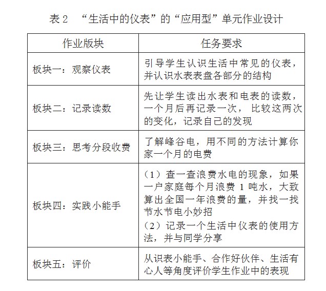
  “应用型”单元作业指单元作业设计要立足实际问题,以生活问题为载体,在问题解决的过程中考查学生的知识迁移和应用能力。如在教学人教版五年级上册第一单元“小数乘法”和第三单元“小数除法”时,我们设计了“生活中的仪表”的“应用型”单元作业,充分挖掘生活素材,引导学生通过认表识表并计算家庭用水、用电情况等活动,提高获取信息的能力,积累生活经验;通过将水表读法迁移到电表、燃气表等常见的仪表中,提高学生学以致用的能力,体现类比思想;在调查活动中发现身边有无浪费水电等现象,增强节约资源和保护资源的意识;在完成单元作业过程中,帮助学生学会用多种方法解决问题,积累解决问题的经验,发展语言表达的能力,提高核心素养。具体的单元作业见表2。

基于课程视域的小学数学单元作业设计与思考论文

  【设计意图】学生对钟表非常熟悉,但对水表、电表、燃气表等读数以及理解读数存在着困难。基于五年级学生小数乘除法的知识基础和学习需要,我们以生活中常见的钟表引入,再拓展出水表、电表、燃气表等仪表,让学生知道各类仪表的具体结构,感受数学与生活的紧密联系。以水表为例,学生可以自学认识水表并掌握水表的读法,再把方法迁移到其他常见的仪表中:观察表面,尝试读数,并了解读数的意义,然后通过拍照或者画图等方式把表盘展示在作业上,尝试记录表盘前后两个月的读数,从而发现水表、电表、燃气表等计数规则都是累加的,计算增加的读数就是家庭一个月的用水(电、燃气)的数量。同时,学生了解峰谷电和阶梯收费等知识并会用两种方法计算电价,在比较中增强节约资源的意识。

  三、加强动手实践,设计“操作型”单元作业

  “操作型”单元作业指学生在动手实践中发现数学现象和规律,从而获得数学知识或解决生活问题。如在教学人教版六年级上册第五单元“圆”时,我们设计了“‘圆’来如此妙思生”的“操作型”单元作业,引导学生通过操作、观察和思考来探究有关圆的知识,在“做”的过程中引发学生的“思考”,最终在主动探究中理解概念或得出结论,发展学生的理性精神和创新意识。具体的单元作业见表3。

基于课程视域的小学数学单元作业设计与思考论文

  【设计意图】这份“操作型”单元作业是让学生在动手操作中认识圆和拓展应用圆。在找一找中,让学生结合生活情境激活头脑中的经验,从物体表面抽象出圆,体会圆的本质特征。在做一做中,让学生利用身边的工具自己制作圆规画圆,沟通自制圆规与圆各部分之间的关系,进一步体会圆的特征。在画一画中,让学生利用尺规以圆作画并进行图案设计,帮助学生发现和感受数学美,以提高学生学习数学的热情与兴趣。在量一量中,让学生量出表面是圆形物体的周长,提升学生解决实际问题的能力,积累数学活动经验。在想一想中,引导学生运用图形、操作、公式等多种方法尝试解决圆心滚动一周留下的轨迹问题。在探一探中,学生利用等积变形把圆面积转化成其他平面图形面积,逐步归纳出圆面积的计算公式。在查一查中,通过灵活应用有关圆的知识解释生活中的实际问题,帮助学生进一步感受数学与生活的密切联系,提高解决问题的能力。在“你知道吗”中,既让学生感受到圆的数学文化价值和意义,又促进学生学会用数学的眼光思考问题的能力。

  四、依据数据统计,设计“实验型”单元作业

  “实验型”单元作业指以做实验的形式,通过实际操作、观察和记录数据等活动,验证数学理论、探索数学规律或解决实际问题。如我们在教学人教版四年级下册第八单元“平均数与条形统计图”时,设计了“怎样快速种出绿豆苗”的“实验型”单元作业,通过“怎样快速帮妈妈种出绿豆苗”的生活问题,引发学生思考和解决实际问题,培养学生的探索精神;讨论后确定实验方案,结合科学实验“控制变量法”探究水分和阳光对于绿豆苗生长的影响,培养科学精神;通过记录4个实验器皿中绿豆苗的平均长度,巩固学生测量、计算的能力,培养学生数学应用意识和动手探究能力;在记录统计表和绘制统计图的过程中,提升学生数据分析能力,会用数据分析的结论解决生活中的实际问题;通过“绿豆苗”的种植培育,学生体会生活中的“水培技术”,将科学实验、数学素养与生活相结合,致力于解决生活问题。具体的单元作业见表4。

基于课程视域的小学数学单元作业设计与思考论文

  【设计意图】以生活实际问题帮助妈妈解决“怎样快速种出绿豆苗”为背景,按照“提出问题—寻求方案—观察记录—分析探索—问题解决”这五个环节,将数学、科学与生活紧密结合,让作业成为学生展示自我、探寻问题解决方法的载体,让学生综合运用所学知识解决生活问题,成为真正的思考者和实践者。四年级学生已经掌握了毫米的测量方法,会计算平均数,会绘制统计表与各类统计图,会简单分析统计图表,并且有一定的科学实验知识,所以设计了“怎样快速种出绿豆苗”这份“实验型”单元作业,引导学生用科学实验方法,探究阳光和水分等植物生长必需的条件对绿豆苗生长的影响,通过观察、对比绿豆苗的生长过程,认真记录绿豆苗的生长长度,揭开绿豆苗生长的奥秘,解决“妈妈要提前几天,如何才能种出优质的绿豆苗”的问题。这样的作业,既能促进学生巩固新知、综合运用所学知识,又能让学生感受数学与生活之间的联系。

  总之,课程视域下的小学数学单元作业设计要基于单元整合,从学生的学习能力、学习品质和身心健康等角度关注“需要培养怎样的学生”“通过怎样的途径培养”和“怎样判断学生的学习目标达到哪个层次”等问题,在发现问题和提出问题中培养问题意识,在新旧知识和真实情境中建立联系,在基于证据的表达和多元表达中促使学生形成个性化表达,努力提高学生的主动性、探索性和调控性,让学生的作业态度从“要我做”变成“我要做”,让单元作业不仅是学生个性化表达的作品,更是落实“双减”政策的助推器,真正发挥作业提质增效的功能。

关注SCI论文创作发表,寻求SCI论文修改润色、SCI论文代发表等服务支撑,请锁定SCI论文网!
文章出自SCI论文网转载请注明出处:https://www.lunwensci.com/jiaoyulunwen/77007.html

相关内容

发表评论

Sci论文网 - Sci论文发表 - Sci论文修改润色 - Sci论文期刊 - Sci论文代发
Copyright © Sci论文网 版权所有 | SCI论文网手机版 | 鄂ICP备2022005580号-2 | 网站地图xml | 百度地图xml