Sci论文 - 至繁归于至简,Sci论文网。 设为首页|加入收藏
当前位置:首页 > 教育论文 > 正文

民族地区高校蒙汉双语授课教师教学质量评价体系的研究论文

发布时间:2019-11-23 10:30:40 文章来源:SCI论文网 我要评论














SCI论文(www.lunwensci.com):

摘要:评价蒙汉双语教师的课堂教学质量是进行教学过程管理的一项有效措施,也是为了提高高等院校教学质量的,国内高等院校均认识到课堂教学评价的紧迫性和重要性,并将其作为校常规的教学管理工作的一部分。蒙汉双语授课教师课堂教学质量的好坏影响到民族人才培养的质量问题,开展对评价蒙汉双语授课教师的课堂教学质量是提高少数民族专门人才教学质量的有效途径。本文在全面概述蒙汉双语授课教师课堂教学质量的评价基础上,对高等学校对教师课堂教学质量的评价方法、评价体系建立的原则和高等院校蒙汉双语授课教师课堂教学质量评价指标的构建进行了研究。

关键词:蒙汉双语授课;教学质量;评价体系

本文引用格式:苏布登格日勒,等.民族地区高校蒙汉双语授课教师教学质量评价体系的研究[J].教育现代化,2019,6(08):72-75.

         内蒙古地区的高等院校作为少数民族专门人才的培养阵地,培养合格人才是办学之要务。教育质量是民族高等院校生存的命脉,是发展的动力。如何提高高等院校蒙汉双语授课教师教学质量?蒙汉双语授课教师要解决蒙汉双语授课中的教学目标(为什么教?)、教学内容(教什么?)、课堂组织(怎么教?)和教学评价(教的如何?)等问题。这些问题既有学校层面的、也有知识结构层面的,更有授课教师个人课堂讲授的问题;既有专业理论问题,也有授课语言问题。结合内蒙古地区高等院校民族教学工作的具体特点和少数民族人才的实际要求,通过构建民族高等院校课堂教学质量评价体系[1]。

一蒙汉双语授课教师课堂教学质量评价概述

         蒙汉双语授课教师课堂教学质量评价是进行教学过程管理的一项有效措施,也是为了提高民族地区人才培养的质量,国内高等院校均认识到课堂教学评价的紧迫性和重要性,并将其作为地方高校教学管理的一部分。蒙汉双语授课教师课堂教学质量的好坏直接影响到少数民族人才培养的质量问题,所以,有必要开展教蒙汉双语授课教师课堂教学质量评价。

(一)蒙汉双语授课

        蒙汉双语授课是指授课语言是采用蒙古语和汉语进行专业教育[2]。

(二)课堂教学

        课堂教学是学校教学中采用方法之一,是授课教师在班级进行传授知识给学生的一种教学方式。

(三)教学质量

         教学质量指通过教师的教学,使学生获取知识信息、分析信息,最后应用信息的能力。它包括对执行教学大纲、提高教师素质、改进教学方法、丰富教学手段、提供教学保障、实施教学过程和提高学生水平等。

(四)课堂教学质量

        课堂教育质量是评价教学质量的主要内容之一。课堂教学质量直接影响着学校的教学质量,学校的教学质量通过课堂教学质量来体现。

\

 
(五)课堂教学质量评价

        课堂教学质量评价是指采用教师的课堂教学内容的组织,教学方法的选用,教学效果的体现等内容[3]。全面了解、分析和掌握课堂教学状况,评价课堂教学全过程,综合“教”与“学”两个方面的因素,做出质量判断,进而指导教学。

二 教师课堂教学质量的评价方法[3]

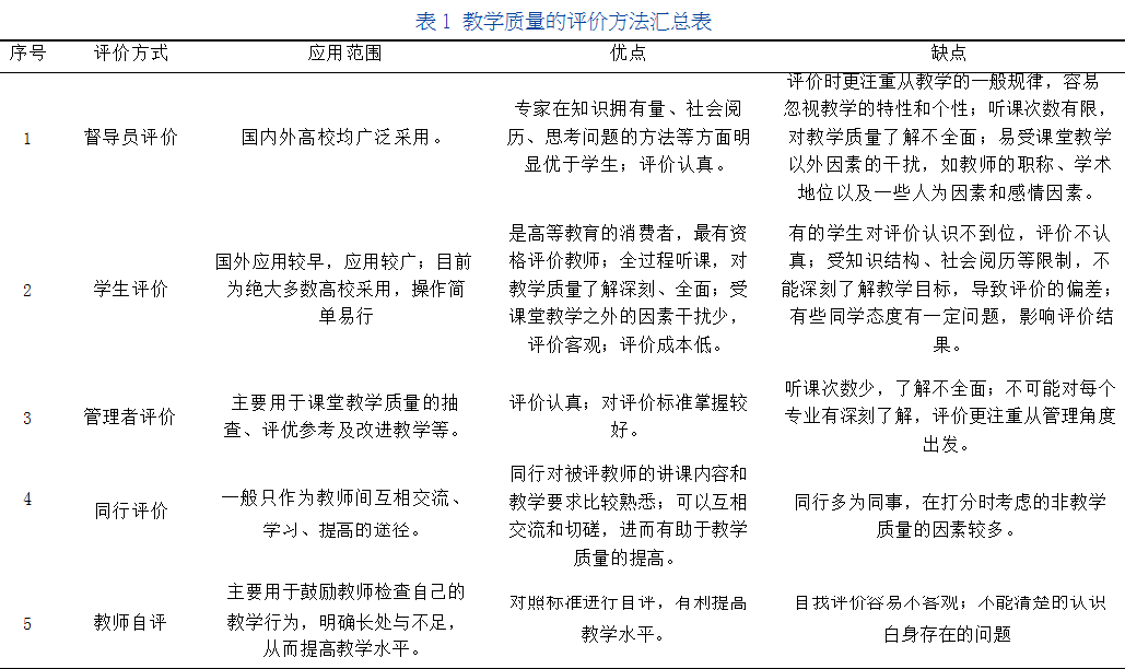
         高等院校蒙汉双语授课教师教学质量的评价是在充分分析蒙汉双语授课班专业人才培养方案的基础上,结合内蒙古地区少数民族学生的实际,总结多年来进行民族教育的工作实践提出来的。教学质量的评价主体上要充分发挥社会力量在教学质量评价中的重要积极作用,在理念上要深刻认识高等学校开展教学质量评价工作的重要性,在指标上要制定切合实际的院级完善的教师教学质量评价体系,在方法上要采用多样化评价方法开展评价,在结果上要建立评价的反馈与整改机制。建立健全教学督导员、管理者、同行、学生评价和教师自评等评价体系。评价方法在高等学校对教师课堂教学质量评价发挥着作用,有时合并评价,有时独立评价,其结果是否公平,还有待商榷,其原因是以上评价方式各有优点和不足。常见的教学质量的评价方法见表1。


\


三 高等院校蒙汉双语授课教师教学质量评价体系建立的原则

          蒙汉双语授课教师教学质量评价体系的建立要考虑所在的地区特点、民族特色、时代特征,要反映出教学评价的指导思想,体现出蒙汉双语授课教师的教学规律和评价规律[4]。

(一)科学性原则

        蒙汉双语授课教师教学质量评价必须符合党的民族政策和国家政策指引的方向,评价指标既要相对独立,又要比较完整,具备评价科学性和结果的可靠。

(二)多元性规则

        教学质量评价要照顾到方方面面的因素,要有一级指标,然后再分级设立下线指标,具备多个类型、不同的层次、不同指标等要素。对各条指标进行严格筛选和准确定位,做到层次分明,结构完整。

(三)客观性原则

        在建立开展蒙汉双语教学质量评价体系时,要明确学科间差异,课程性质的差异,授课语言的差异,客观地评价蒙汉双语教学过程。既要全面考察教师的教学过程,又要听取学生的反映,最后客观公正地进行评价。

(四)可行性原则

        蒙汉双语教学质量的评价,要紧密联系地方本科院校的实际,既客观又可行;既能真实的反映出蒙汉双语教师的教学质量,又要便于操作,简单易行。

(五)方向性原则

        民族地区开展教学质量的评价要把握我国高等教育教学改革与发展的基本方向,不得阻碍民族地区高等民族教育的发展。评价指标体系能够代表特定时期民族教育发展的先进方向,能够促进民族地区高等教育的全面发展和不断提高。

(六)发展性原则

          进行蒙汉双语教育质量评价的根本目的是为了提高课堂教学质量。开展蒙汉双语教育质量评价要考虑教师的发展和学校的发展,通过评价肯定教师的优点,指出存在的不足,发现学校教学管理中存在的问题,进而促进教师教学水平的提高和学校教育事业的发展。

四 高等院校蒙汉双语授课教师课堂教学质量评价指标的构建

(一)评价指标的设定


         通过文献检索法、经验总结法和项目调研法,我们制定了学生用蒙汉双语授课教师课堂教学质量评价表(见表2)和教师用蒙汉双语授课教师课堂教学质量评价表(见表3),表中一级指标有教学态度、教学内容、教学手段和教学效果等。另外在附表2中增设了“学生学习情况”一项,并重点考察到课率、听课率和无关动作发生率。在进行蒙汉双语授课教师课堂教学质量评价时增设了四个档次,并规定了相关的界定分值,如在评估选项中分了四个选项,即优秀(N≧90)、良好(90<N≧75)、合格(75<N≧60)和不合格(N<60)。


\

\

 
(二)评价指标权重的考量

1.教学态度


         在一级指标“教学态度”中重点考察教师的责任心,所以不管是学生的评价表还是教师的评价表中的权重都是最高的。如表2中“2.责任心强,关心学生,善于管理,严格要求”的权重为0.07,表3中“2.遵纪守时,严格要求,管理有效,关爱学生,教书育人”的权重为0.08。

2.教学目标

         教学目标是人才培养的终极要求,根据专业人才培养方案,通过制定科学的教学大纲,采用合适的教学手段,进行因材施教,才能达到人才培养的目标。如表2中“6.目标明确,内容科学,概念准确、条理清晰、重点突出”的权重为0.15,表3中“4.目标明确,内容科学,概念准确”的权重为0.07。在一级指标《教学内容》中均为最高。

3.教学手段

        教学手段中除了讲究方法,采用灵活多样的方法外,重点考察蒙汉双语授课教师课堂教学中双语的运用情况,体现高等院校蒙汉双语授课的特色,所以在评估体系“教学手段”中其权重也是最高的,如表2中“10.双语标准,吐词清楚,板书工整、简洁美观”的权重为0.1,表3中“8.发音清晰,语言精炼,双语并用,表达生动,逻辑严谨”的权重为0.06。

4.教学效果

         教学效果看的是学生是否真正学到了专业知识,能力是否得到了加强,素质是否得到了提升。所以在“教学效果”一级指标中考察的就是学生获得新知的问题。如表2中“15.能较好地掌握和消化课堂上的理论知识”的权重为0.08,表3中“12.节奏适中,积极思考,易获新知”的权重为0.08,均为最高。

五 小结

         教育质量是民族高等院校生存的命脉,是发展的动力。高等院校是在培养少数民族创新人才时,蒙汉双语授课中要结合内蒙古地区民族高等院校教学工作的实际特点和教育发展对教学质量的要求,并开展有序评价蒙汉双语授课教师的课堂教学质量,是提高蒙汉双语授课教师课堂教学质量的有效途径,对民族地区专业人才的培养意义重大[6]。

参考文献

[1]侯强,王慧颖,刘虹.基于可拓理论的高校教师课堂教学质量评价[J].辽宁工程技术大学学报(社会科学版),2012,(6):49-51.
[2]洪勇明.新疆少数民族双语教学评价刍议[J].新疆大学学报:哲学.人文社会版).2013(4):136-139.
[3]方海云,李波.对高校教师课堂教学质量评价指标体系的思考[J].新课程:教师版.2010,(9):86-87.
[4]李金莲,唐爱华,郭焕银.新建本科院校课堂教学质量评价存在的问题及改进措施[J].大理大学学报,2017,(9):81-87.
[5]张玉,芒来,额尔敦,等.动物科学专业蒙古语汉语双语授课教师能力标准的研究[J].内蒙古农业大学学报社会科学版2017.4:54-57.
[6]张玉,斯日古楞,芒来,等.民族地区卓越农林人才动物科学专业课程设置的研究与实践[J].黑龙江畜牧兽医,2018,(1):238-242.

关注SCI论文创作发表,寻求SCI论文修改润色、SCI论文代发表等服务支撑,请锁定SCI论文网!
文章出自SCI论文网转载请注明出处:https://www.lunwensci.com/jiaoyulunwen/7669.html

发表评论

Sci论文网 - Sci论文发表 - Sci论文修改润色 - Sci论文期刊 - Sci论文代发
Copyright © Sci论文网 版权所有 | SCI论文网手机版 | 鄂ICP备2022005580号-2 | 网站地图xml | 百度地图xml