Sci论文 - 至繁归于至简,Sci论文网。 设为首页|加入收藏
当前位置:首页 > 教育论文 > 正文

立足“四基”和素养的解三角形试题的命制论文

发布时间:2024-01-15 16:41:51 文章来源:SCI论文网 我要评论














SCI论文(www.lunwensci.com)

  摘 要 : 本文命制的试题以解三角形为背景,主要考查二倍角公式、两角和差的正余弦公 式、三角形内角和定理,考查正弦定理、余弦定理、平面向量、基本不等式、函数最值等知识,试 题渗透转化与化归、函数与方程等数学思想,突出逻辑推理和数学运算等素养,凸显 了 高考试题的选拔功能.

  1 试题展示
\

  2 设计过程

  2.1 命题意图


  普通高中数学课程标准(2017 年版) 强调“四 基” ,即基础知识、基本技能、基本思想、基本活动经验,它是学生形成数学核心素养的基础.试题命制以 “四基”为根本,核心素养为导向,以高考试题为素 材,获取基本的活动经验和思想方法,以解三角形为 大背景,开放式题型进行命制,考查正弦定理、余弦 定理、二倍角公式、三角恒等变换、平面向量、二次方 程的求解等基础知识,涉及方程思想、数形结合思 想、化归转化思想.
\

  诱导公式、二倍角公式的灵活运用等程序性知识 ; 已知条件“AD = 2DC”和三个开放选择条件都是 策略性知识情景,需要较强的迁移分析、转化与 化归、综合应用等思维能力以及运算求解能力 ; 设计的目标“求 cosC ” ,需要建构条件与目标间的 联系,寻找解题 思路,考查学生“数学建模、逻辑 推理、直 观 想 象、数 学 运 算”的 核 心 素 养 ( 见 表 1 ) .本试题综合考查灵活运用所学知识分析问题 和解决问题 的 能力,难度为中等难度,试题体现 综合性、应用性和创新性.
\

  2.2 命题过程

  2.2.1 立意与选材


  解三角形是初中解直角三角形的延伸,也是高 中三角函数与平面向量交汇的重要载体,是高考必 考内容.纵观近年来的高考题,简单的三角形为背景 可能无法满足命题的要求,因此考虑在三角形中增 加线段,可以是角平分线、中线或其它定比分点线, 设计合理参数,可涉及求三角函数值、面积最值、长 度比最值等考点.知识点方面考查正弦定理、余弦定 理、面积公式、向量基本定理、三角恒等变换、基本不 等式等应用,根据设计思路,以 2021 年新课标Ⅰ卷 第 19 题为素材,以小见大,探究解题策略,归纳总结 解题规律,注重通性、通法,领会数学思想方法,提高 核心素养能力.以设置结构不良试题为题型,从多个 角度分析,寻找不同的路径,提出多种解决方法,考 查学生思维的系统性、灵活性、深刻性和创造性.
\

  素材 (2021 年新课标Ⅰ卷·19) 记ΔABC 的 内角 A,B,C 的对边分别为 a,b,c,已知 b2 = ac,点 D 在边 AC 上,BDsin∠ABC = asinC.

  ( 1) 证明 : BD = b ;

  (2) 若 AD = 2DC,求 cos∠ABC.

  2.2.2 联系与搭桥

  从三角形中的定比分点线出发,求解角的三角 函数或面积最值为目标,通过弱化已知条件,以开放
式添加条件的形式,融合三角恒等变换、平面向量等 知识点进行命题.根据任意的三角形都有外接圆,故 在三角形外接圆视角下进行命制.根据∠ABC 为定 值及边长关系,在外接圆中先定形,再根据定比分点 线、角平分线等进行定量即定形三角形,最后求解角 度定值.

  2.2.3 加工与调整

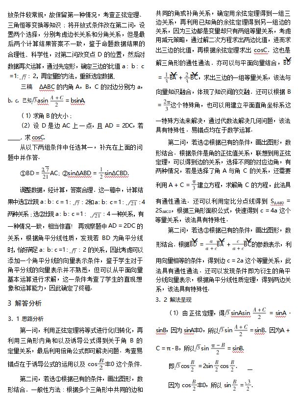
  一稿 请从下面三个条件中任选一个补充在下 面的横线上,并作答.

  记ΔABC 的内角 A,B,C 的对边分别为 a,b,c,
\

  改头换面,搭架构题.将“结构良好”题型改为 “结构不良好”题型.对于第一问,三个条件同解,分 别利用正弦定理、余弦定理、两角和的正切公式求出
\

  属于基础题 ; 第二问利用边长关系及余弦定理通过减元策略消去 b2 ,建立 a,c 边的等量关 系,从而定量三边长的比值关系.但是,此稿计算量过 于简单,最后求解出为等腰三角形,不能较为全面地考 查学生的逻辑推理、直观想象、数学运算等核心素养.
\
\
\
\
\
下几个方面进行

  5.1.1 从教材例题和习题中提取素材

  此类素材低起点、宽入口,体现基础性和典型 性,教师在备课、上课、批改学生作业中,在研究某一 数学问题的过程中,往往会产生许多新的想法,而这 些想法本身就是数学题,改编后适合考查学生的基 本知识和基本思想,逐步培养学生的数学素养.

  5.1.2 从课堂教学中提取素材

  一线教师具有丰富的实战经验,因此,关注数学 课堂,在师生长期的教学互动过程中,对一道题不同 的思考方式、不同的解法以及变式亦或是同类题之 间的相互关联、灵活转化、相互迁移,往往会互相碰 撞并产生新的火花,盘点课堂现场的案例题进行归 纳、整理、变式形成微专题,也有好题、新题产生.

  5.1.3 从高考真题提取素材

  此类素材低起点、高立意、多入口,具有导向性、 科学性和创新性.试题内涵丰富、稳中有变、变中出 新,强调基础却考查学生分析问题和解决问题的能 力,考查学生的思维能力和数学素养.所以,深度研 究高考题,可以在此基础上开发出更多的好题、新题 和创新题.

  5.2 立足“四基”和素养的命题构建过程

  5.2.1 明确要求

  根据命制的要求,先确定整体背景,比如本试题 要以解三角形为背景,那么就需要明确解三角形需 考查的核心知识、思想方法、核心素养等要求 ; 再设 置题型,依据承担填空压轴还是解答题解决问题的 功能,设置命题的策略性问题.

  5.2.2 命题立意

  研读《普通高中数学课程标准(2017 年版) 》, 高中数学课程的学习强调“四基”,提高“四能”,命 题注重对学生的核心素养的考查.因此本次命制以 “四基”和“素养”为立意,确定以“正、余弦定理、面 积、均值不等式、平面向量、三角恒等变换”为基础 知识,以历年高考解三角形专题这个基本活动经验 为素材,通过整理,提炼出历年高考解三角形中的题 型、考查知识、思想方法、命题意图和命题导向.

  5.2.3 设计思路

  纵观近年来的高考题,简单的三角形为背景无 法满足命题的要求,因此考虑在三角形中增加线段, 可以是角平分线、中线或其它定比分点线,弱化条 件,设计合理参数,可涉及求三角函数值、面积最值、 长度比最值等考点.设计思路上以 2021 年新课标Ⅰ 卷第 19 题为素材,以设置结构不良试题为题型,从 多个角度分析,寻找不同的路径,考查学生思维的灵 活性、创造性以及对策略选择的能力.

  5.3 以生为本,精心打磨

  命题应立足学生的发展为本,立德树人,提升素 养.因此,在命题时要充分考虑试题的难度以及区分 度、信度和效度等核心指标,反复打磨,调整优化,可 以从问题的设置、条件的增减、数据的更改甚至重新 改头换面进行精心打磨,直到命制的试题符合学生 的认知规律,能用数学的思维分析问题、解决问题. 命制后的试题根据学生的答题反馈情况,再加以打 磨.高质量的命题不但能快速提升教师的专业素养, 而且能助力提升学生的解题能力,促进深度学习,从 而实现发展学生核心素养的育人目标.

  5.4 命题与教学,深度融合

  研究命题是为教学服务,是为“减负提质”的课 堂改革服务,是为培养新时代创新型人才服务.通过 对命题的研究与实践,教师从观念和实操的层面转 换教学思维、推动教学升级,将主干知识全覆盖,将 “四基”与试题完美结合,将概念性知识与程序性知 识完美融合,打破机械训练,把学生从无效刷题中解 放出来.解题助力理解知识,知识理解又助力解题能 力的提升,从而提升了学生的“四能”,促进核心素 养的培养.命题的研究与实践能实现考与教的深度 融合、无缝衔接,回归数学教育的本质和目标.

  参考文献 :

  [1]卓晓萍,谢新华.基于核心素养的初高中数学衔接 的命题实践——— 以直线和抛物线的位置关系为例 [J].理科考试研究,2020.27 (02) : 13-15.
 
 
关注SCI论文创作发表,寻求SCI论文修改润色、SCI论文代发表等服务支撑,请锁定SCI论文网!

文章出自SCI论文网转载请注明出处:https://www.lunwensci.com/jiaoyulunwen/71199.html

发表评论

Sci论文网 - Sci论文发表 - Sci论文修改润色 - Sci论文期刊 - Sci论文代发
Copyright © Sci论文网 版权所有 | SCI论文网手机版 | 鄂ICP备2022005580号-2 | 网站地图xml | 百度地图xml