Sci论文 - 至繁归于至简,Sci论文网。 设为首页|加入收藏
当前位置:首页 > 教育论文 > 正文

大学本科教学质量质性评价方法探究—基于对“985”高校本科教学质量自评报告的研究论文

发布时间:2023-07-19 14:34:53 文章来源:SCI论文网 我要评论














SCI论文(www.lunwensci.com)
 
   摘要:文章基于研究背景,通过对15所“985”高校2011年本科教学质量自评报告进行质性研究,从保障措施、学习效果、特色发展、教学实践改革和培养模式创新五个方面探索了大学本科教学质量质性评价方法,进而提出了有针对性的建议。

  关键词:大学本科教学质量,质性评价方法,本科教学质量自评报告,985高校

  第四代评估理论对高校内部的自我评估非常重视 。每年公布一次的本科教学质量报告,对于每一所大学来说都不陌生。本科教学质量自评报告是大学完成的关于本校教学质量的陈述,需要向社会公布 。通过本科教学质量报告,可清楚地看到一所大学的本科教育实施情况,它能为教育管理部门、校领导、学校管理人员提供参考 。而高校通过自我评估,可加强自身教育质量保障体系的建设 。当下,在多元主体参与高 校评估的形势下,这是其立足自身发展,拓展比较途 径、改进高校教学管理工作的重要保障 。本研究通过 对 15 所“985”高校 2011 年的本科教学质量自评报告 进行质性研究,探寻大学本科教学质量质性评价的路 径和方法 。对大学本科教学质量开展质性评价,可为 教育管理部门、校领导和学校管理人员提供不同大学 开展本科教学的保障措施、教学改革与创新实践的借鉴,同时从侧面反映一所大学开展本科教育的水平。

  一、研究背景

  陈玉琨等[1]提出,要在我国建立高等教育质量保障系统,并提出学校内部要建立全面质量监控与管理的内设机构 。刘晖[2]建议健全教育部属下的高等教育 监督与评估系统、建立独立的高等学校质量监督与评 估机构和规范民间机构的监督与评估机制。一些学者 对高等教育变革中质量保障的新路径进行了研究,认 为高等教育质量保障主体地位日益突显,并对高等教育质量保障的实践进行了反思,提出要对质量文化进 行培育 。黄丹凤[3]对高等教育变革中质量保障的新路径进行了综述,提出促进教育质量的持续提升是高等 教育质量保障的重要诉求。以“提升”为取向的质量保障体系应具备如下特征:不断完善高等院校内部质量保障机制,形成包含院校发展数据和办学绩效的公共信息系统,制订和完善质量提升计划。张晓鹏等[4]对美 国的高等教育审核评估进行了研究,还对田纳西州审 核评估的内容、原则、过程进行了研究,指出其审核评 估主要针对学校自评报告中展现的学校内部质量保 证体系进行审核,他认为自评报告是审核评估的重要 基础环节 。袁益民[5]对审核评估的核心理念和价值进 行探讨,对审核评估的模式进行研究,提出需从问题 聚焦、角色定位、价值导向和方法使用四个方面进行 本体性研究。第四代评估理论的主要特点是尊重利益 相关者的价值共建,在本体论、认识论与方法论等哲 学层面对以往的评估理论进行完善,强调学校内部自 评估文化的构建[6]。

  高等教育质量保障体系构建从合格评估到审核评估,我国大学本科教学评估又向前迈进了一步[7]。但是, 当前研究对大学本科教学质量自评报告并不重视,对自评报告文本研究不够[8] 。 自评报告作为审核 评估的基础,需要得到进一步的重视[9] 。同时,当前研 究多为理论思辨,缺乏对于新的研究方法的探索,如 实证研究或质性研究方法[10]。通过新的研究方法对大 学本科教学质量自评报告进行研究, 对于我国探索 开展本科教学审核评估具有实际意义, 对于一所大 学与其他高校进行比较 、借鉴也具有实用价值 。那 么,针对高校本科教学质量自评报告应该怎样分析? 是否可以采用质性评价的方法进行? 该如何开展自 评报告的质性评价? 这三个问题是本研究主要探讨的问题。

\

 
  二、大学本科教学质量质性评价方法探究

  通过详读 15 所“985”高校 2011 年本科教学质量自评报告, 可将本科教学质量质性评价分为保障措 施、学习效果、特色发展、教学实践改革和培养模式创 新五大类。保障措施指的是为保障本科教学质量采取 的一系列措施;学习效果指的是大学生在学校学习的 效果;特色发展指的是大学开展教学实践的特色;教 学实践改革指的是大学开展教学实践的改革措施;培 养模式创新指的是大学在人才培养方面进行的创新 尝试 。 由于获取文本的限制, 本研究只选取了 15 所 “985”高校 2011 年的本科教学质量自评报告进行分 析,这 15 所大学分别是清华大学、北京大学、上海交通 大学、复旦大学、同济大学、浙江大学、中国科技大学、 大连理工大学、兰州大学、山东大学、东南大学、华南理工大学、华中科技大学、吉林大学和四川大学。

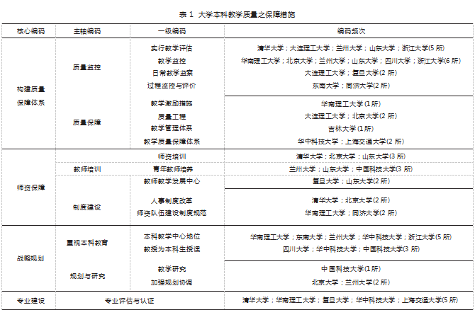
  (一)大学本科教学质量之保障措施

  保障措施的核心编码包括构建质量保障体系 、 师资保障、战略规划和专业建设,具体如表 1 所示 。 构建质量保障体系包括质量监控和质量保障两个主 轴编码 。通过通读自评报告,发现质量监控的一级编 码为实行教学评估、教学监控、日常教学监察、过程 监控与评价,这四个方面是 15 所“985”高校进行质 量监控的方式 。如清华大学等高校在自评报告中明 确写出其通过实行教学评估进行教学质量监控;华 南理工大学等高校通过教学监控进行教学质量监控;大连理工大学等高校通过日常教学监察进行教学质量监控;东南大学等高校则通过过程监控与评价进 行教学质量监控。

\

 
  师资保障核心编码下有两个主轴编码,分别是教师培训和制度建设 。教师培训包括师资培训、青年教师培养和教师教学发展中心三个一级编码 。清华大学等高校重视师资培训; 兰州大学等高校重视青 年教师培养; 复旦大学等高校建立了教师教学发展中心 。制度建设包括人事制度改革和师资队伍建设 制度规范两个一级编码 。清华大学等高校进行了人事制度改革; 华南理工大学等高校则实施了师资队伍建设制度规范。

  战略规划核心编码下有两个主轴编码,分别是重视本科教育、规划与研究 。重视本科教育包括本科教学中心地位、教授为本科生授课两个一级编码 。华南理工大学等高校在自评报告中明确提出本科教学中 心地位;四川大学等高校在自评报告中明确提出教授 为本科生授课。规划与研究包括教学研究与加强规划协调两个一级编码 。 中国科技大学重视教学研究工 作,北京大学等高校加强规划协调。

  专业建设核心编码下有一个主轴编码,即专业评估与认证,一级编码与主轴编码合并 。清华大学等高校在自评报告中明确提出其开展了专业评估和认证。

  (二)大学本科教学质量之学习效果

  大学本科教学质量之学习效果包括学习情况调查、就业与毕业生评价、创新实践活动和学生体质,具体如表 2 所示 。学习情况调查包括学习满意度调查和学情调查两个主轴编码。 由于自评报告在学习效果方面内容比较简略,所以把一级编码与主轴编码合并。清华大学等高校开展了学习满意度调查和学情调查。

\

 
  就业与毕业生评价方面,清华大学等高校重视就业 方面评价,华南理工大学等高校重视毕业生、校友评价。

  创新实践活动核心编码包括创新实践、竞赛两个 主轴编码。清华大学等高校在自评报告中明确提出通 过开展创新实践和竞赛促进创新教育。华南理工大学 等高校则在自评报告中明确提出关注学生体质。

  (三)大学本科教学质量之特色发展

  大学本科教学质量之特色发展包括发展战略、人 才培养模式、招生改革、拔尖创新人才培养、国际化人才培养和通识教育改革六个方面,如表 3 所示。发展战 略核心编码包括优势转化战略和改革示范引领两个主 轴编码。清华大学非常重视发展战略在特色发展中的 引领作用。

  人才培养模式的核心编码包括协同创新的人才培 养模式和大类培养的人才培养模式。华南理工大学明确 提出协同创新的人才培养模式;大连理工大学明确提出 大类培养的人才培养模式, 同时还重视大类招生改革, 针对工科的特点对学生进行大类培养, 取到了良好成 效。在拔尖创新人才培养方面,清华大学等高校明确提 出卓越工程师培养计划;清华大学等高校开展了理科基 础拔尖计划;复旦大学等高校进行了英才培养机制的探 索;中国科技大学继续开展少年班建设。

  在国际化人才培养方面,北京大学等高校在自评 报告中明确提出了国际化战略。复旦大学等高校在自 评报告中明确提出进行通识教育和素质教育改革。

  (四)大学本科教学质量之教学实践改革

  在大学本科教学质量之教学实践改革方面,包括课程与教材建设、实践能力培养、本科人才培养方案 改革与学期制度改革四个核心编码,具体如表 4 所示。 课程与教材建设包括课程建设改革和教材建设改革 两个主轴编码。清华大学、东南大学等 10 所高校在自 评报告中明确提出了课程建设改革;同时有 8 所高校在自评报告中明确提出教材建设改革。

  在实践能力培养方面包括创新创业教育、实践教学、教学与科研融合三个主轴编码 。 山东大学等高校 特别重视创新创业教育,东南大学等高校重视实践教 学,大连理工大学则重视教学与科研融合。

  大连理工大学等高校在自评报告中明确提出要 进行本科人才培养方案改革,上海交通大学等高校开展了学期制度改革尝试。

  (五)大学本科教学质量之培养模式创新

  大学本科教学质量之培养模式创新包括精英人 才培养和创新培养模式两个核心编码,具体如表 5 所示 。清华大学等高校开展了拔尖创新人才培养计划; 清华大学等高校开展了卓越工程师培养计划。华南理 工大学等高校在人才培养方面开展了国内外协同;吉 林大学通过构建人才培养环境创新培养模式。

\

 
  三、讨论

  (一)大学本科教学质量质性评价的科学分类

  大学本科教学质量质性评价的第一步是对自评报 告的内容进行科学分类,通过科学分类,纳入自评报告 的内容,且避免重复。对本科教学质量质性评价的科学 分类需要专家组、科研人员科学确定,核心编码、主轴 编码、一级编码的确定需要严格、准确 。在评价过程 中,分类和编码情况需要保密。

  (二)大学本科教学质量质性评价的直观性

  通过建构大学本科教学质量质性评价表,可直观 地反映各个大学在保障教学质量、改革创新方面的举 措,如此根据表格可对各大学的表现一目了然 。高校 领导、管理人员、教学质量评估人员、研究人员通过表 格可了解各大学的表现,这对评价、战略制定、改革创 新、比较借鉴都很有帮助,故保证大学本科教学质量 质性评价的直观性十分重要。

  (三)大学本科教学质量质性评价的可量化评价

  若需要对大学本科教学质量进行综合排名,可以 对质性评价结果进行量化处理。在质性评价的量化评 价方面,需要科学赋分,制定综合评价体系。通过量化 评价,对各高校的本科教学质量进行排名,是本科教 学质量评价的新思路。

\

 
  四、结语

  质性评价以本科教学质量自评报告为依据,所以报告的内容对于质性评价具有关键的作用 。自评报告 属于书面汇报,非实地调研,内容是否属实、情况开展 如何无从佐证 。因此质性评价还需要通过佐证材料和 实地调研进行补充。大学本科教学质量质性评价是一 个方便、经济且具有科学性的评价方法,是值得教育 研究部门开发利用的评价方法。

  参考文献:

  [1] 陈玉琨,沈玉顺.建立高等教育的质量保障系统[J].江苏高教,1996 (2):35-39.

  [2] 刘晖.高等教育大众化进程中的教育质量评估问题:兼论英国高 等教育质量监督与评估的经验和启示[J].外国教育研究,2001(3):42- 46.

  [3] 黄丹凤.高等教育变革中质量保障的新路径:高等教育质量保障 机构国际网络组织第十届双年会综述[J].教育发展研究,2009.29(增 刊 1):124-127.

  [4] 张晓鹏,姜洁.美国的高等教育审核评估:以田纳西州为例[J]. 中 国大学教学,2011(9):92-95.

  [5] 袁益民.审核评估:如何真正做到正确认识,确保平稳开展[J].高 教发展与评估,2015.31(1):1-16.98.

  [6] 董雪静,孙莱祥,宋彩萍.协同自主:上海市高校专业评估模式的 构建与实践—基于第四代评估理论的应用探索[J]. 中国大学教学, 2017(2):69-73.

  [7] 熊志翔,康宏佛.高等教育质量保障机制的构建[J].高等工程教育 研究,2002(2):43-45.

  [8] 邹生根 .构建大众化高等教育教学质量保障与监控机制的探 索[J].教书育人,2003(8):23-24.

  [9] 叶民,谢桂红, 陈灵犀,等.高等教育质量保障机制研究[J].高等工 程教育研究,2004(2):41-44.

  [10] 孙科技,朱益明.“双一流”建设评估的现实困境及其超越:第四 代评估理论视角[J].复旦教育论坛,2021.19(4):100-106.
 
关注SCI论文创作发表,寻求SCI论文修改润色、SCI论文代发表等服务支撑,请锁定SCI论文网!

文章出自SCI论文网转载请注明出处:https://www.lunwensci.com/jiaoyulunwen/59731.html

发表评论

Sci论文网 - Sci论文发表 - Sci论文修改润色 - Sci论文期刊 - Sci论文代发
Copyright © Sci论文网 版权所有 | SCI论文网手机版 | 鄂ICP备2022005580号-2 | 网站地图xml | 百度地图xml