Sci论文 - 至繁归于至简,Sci论文网。 设为首页|加入收藏
当前位置:首页 > 教育论文 > 正文

以应用为导向的地貌学教学尝试论文

发布时间:2020-12-11 11:28:07 文章来源:SCI论文网 我要评论














SCI论文(www.lunwensci.com):

摘要:基于“地貌学”课程的重要性及其现存教学方式的不足,提出进行以应用为导向的地貌学教学尝试,并以《滑坡崩塌泥石流灾害详细调查规范》《建筑边坡工程技术规范》等为例进行应用示范。

关键词:“地貌学”教学;行业规范;应用导向

本文引用格式:杨坪,等.以应用为导向的地貌学教学尝试[J].教育现代化,2019,6(69):152-153,168.

一“地貌学”课程的重要性

地貌学以地表过程与形态塑造为主要研究内容,集中反映大气圈、岩石圈、水圈交界面上的物质迁移与能量转化、耗散过程,是研究地球表面的形态特征、成因、分布及其演变规律的科学[1]。“地貌学”课程是高等院校岩土工程、资源与环境、土地资源管理、勘查技术与工程等专业的专业基础课程[2]。通过该课程的学习,使学生初步建立正确的地学时空观,获得地质与地貌学的基本理论和基础知识,掌握认识常见矿物、岩石、地质构造、地貌类型的基本实践技能,进而进行地貌区划、农业区划,预测和预防地貌灾害(崩塌、滑坡、泥石流等)的发生,合理运用地貌学知识解决地质工程建设中的实际问题[3]。因此,地貌学的学习对于地质工程建设具有实际意义[1-3]。由于地貌学的重要性,各高校都极其重视地貌学的教学,很多院校都进行了地貌学的教学改革[1-5]。

二 国内高校“地貌学”课程改革

目前,全国高校对“地貌学”课程改革大体相同,多采用理论和实践结合的教学模式[1-6]。虽然多数学校都认识到了传统教学的弊端,也进行了“地貌学”课程的改革,但是,改革的模式大多都是集中在多媒体等现代化设备的应用和加强学生积极性方面,与地质工程建设中遇到的问题关系仍不密切。

\

 
三以应用为导向的地貌学教学模式

目前我校地质工程专业的学生只在本科阶段学习《地貌学及第四纪地质学》这一门地质地貌学的必修课程,授课方式也多集中知识点的讲解,缺乏与地质工程实际建设的联系,使学生无法深刻了解到“地貌学”课程对地质工程建设的重要性,更无法在将来的工作学习中有效利用地质地貌的知识来解决实际生产建设中遇到的问题。

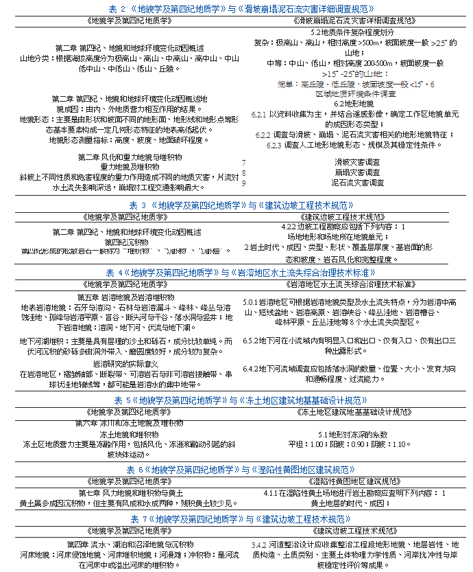
因此,在依托学校现有的资源和在地质工程专业的人才培养大框架下,提出进行以应用为导向的地貌学教学尝试,可结合行业规范对应课本相关章节内容进行讲解,使学生在理解知识点的同时,学会应用已经学到的知识。以《滑坡崩塌泥石流灾害详细调查规范》为例,见表2。

\

\


参考文献

[1]李忠峰,李学梅.地貌学课程教学改革探讨[J].科教文汇(下旬刊),2016,05:59-60.
[2]隋振民,王宇,冯军.多媒体“地质地貌学”课程教学中的常见问题及改革措施[J].中国地质教育,2012,01:75-78.
[3]范海荣,吴素霞,谢新宇,等.农业资源与环境专业地质与地貌学课程教学改革探索与实践[J].安徽农业科学,2013,21:9145-9148.
[4]刘晓燕,王艳萍,林玲玲,等.地貌学及第四纪地质学课堂教学研究[J].科教导刊(上旬刊),2013,08:165-166.
[5]张玉龙,徐会娟,甘海华,等.借助MOOC模式构建地质地貌学实习教学资源共享机制的思考[J].高教学刊,2016,13:37-38.
[6]史兴民.《地貌学》教学实践与探索[J].咸阳师范学院学报,2007,04:86-88.
[7]杨桄,武赫男,孙晓锐.《地貌学》课程教学实践与教学改革探讨[J].教育现代化,2016,28:56-57+60.
[8]曹伯勋.地貌学及第四纪地质学[M].武汉:中国地质大学出版社,1995.
[9]中国地质调查局.滑坡崩塌泥石流灾害详细调查规范(1:50000)[Z].2008-10.
[10]中华人民共和国住房和城乡建设部.冻土地区建筑地基基础设计规范[Z].2011-08-29.
[11]中华人民共和国住房和城乡建设部,中华人民共和国国家质量监督检验检疫总局.建筑边坡工程技术规范[Z].2013-11-01.
[12]中华人民共和国水利部.岩溶地区水土流失综合治理技术标准[Z].2009-12-25.
[13]中华人民共和国建设部.湿陷性黄图地区建筑规范[Z].2004-03-01.
[14]中华人民共和国住房和城乡建设部,中华人民共和国国家质量监督检验检疫总局.河道整治设计规范[Z].2011-07-26.
[15]王红云,姚志敏,郝永生.专业基础课程创新教学模式研究与探索[J].教育现代化,2016-6(36):15-16.

关注SCI论文创作发表,寻求SCI论文修改润色、SCI论文代发表等服务支撑,请锁定SCI论文网!
文章出自SCI论文网转载请注明出处:https://www.lunwensci.com/jiaoyulunwen/28100.html

相关内容

发表评论

Sci论文网 - Sci论文发表 - Sci论文修改润色 - Sci论文期刊 - Sci论文代发
Copyright © Sci论文网 版权所有 | SCI论文网手机版 | 鄂ICP备2022005580号-2 | 网站地图xml | 百度地图xml