Sci论文 - 至繁归于至简,Sci论文网。 设为首页|加入收藏
当前位置:首页 > 教育论文 > 正文

基于智能遥控与STC单片机的智能板擦设计论文

发布时间:2020-03-05 13:28:01 文章来源:SCI论文网 我要评论














SCI论文(www.lunwensci.com):

摘要:现在大部分学校已经进入多媒体教学时代,但是黑板仍是不可或缺的教学媒介,由粉笔产生的粉尘对于教师和学生的伤害一直以来都是亟需解决的环保问题。将传统的教学器具与物联网和嵌入式智能开发相结合,设计开发出一款便捷、智能、无污染的微型智能电动吸尘板擦,可以解决传统教学器材的缺陷,使教学过程与教学环境更加绿色健康,同时,该产品也具有重要的应用价值和广阔的市场价值。

关键词:嵌入式开发;智能遥控;STC单片机;板擦设计

本文引用格式:李世杰,等.基于智能遥控与STC单片机的智能板擦设计[J].教育现代化,2019,6(59):171-教育出人才,人才创科技,教育和科技密不可分。互联网大数据的时代,科技是第一生产力,而科技的创新离不开教育的发展。随着科技和教育的不断进步,很多学校引入了多媒体、麦克等更多先进的教学设备,使教学内容更加直观、生动、图文并茂。但是传统的板书教学模式依旧发挥着其不可替代的作用。然而,黑板与粉笔的搭配,书写真理的同时,飞扬的粉尘却也給教师及学生的身体健康造成了伤害[1]。因此,设计开发出一款便捷、智能、无污染的微型智能电动吸尘板擦具有重要的应用价值和广阔的市场价值。

一硬件设计方案

本方案借鉴了已有的智能黑板擦硬件设计方案,结合爬墙车、无人机以及吸尘器等产品设计的思路。考虑到传统的磁铁式黑板擦解决不了黑板擦的移动问题,而磁铁的不可控制性较强,并且在相同磁力下,电磁铁的成本远低于永磁铁的成本,因此在初步固定上,利用电磁铁进行初步固定黑板擦吸附功能的实现。考虑到黑板为垂直于地面的光滑平面,顾此,结合爬墙车的设计思路又考虑到设计本身需要加入吸尘器的元素,因而主张在传统黑板擦上[2,3],加入吸尘器,对四面以及下方进行吸尘,并在底部加了一圈湿润的布条,增加它的吸附能力,最后经实验及相关数据的测算后发现吸附能力并未达到实际要求,进而将无人机的动力桨加入本设计。

(一)主要硬件应用

1.主要元器件

任何一个设计都必须进行元器件的选择,元器件型号选择的合理可以增加整个系统实用性,保证产品设计获得高效的利用,使智能板擦的设计达到预期效果。

2.主控芯片

STC12c5a60s2型号芯片,相比于其他加强型芯片,本次使用的加强型芯片保证了所使用的程序代码与传统的单片机互相兼容,且相当于普通单片机的0-420MHz,但是它的实际工作频率可高达48MHz,速度相较快[2,4]。STC12c5a60s2单片机集成了两路阵列模块。它可运用软件程序进行定时,也可以对外部脉冲进行捕获识别分析,还可以根据需求输出相应的PWM波。

3.红外一体化接收头HS0038

目前,对于现有的调制红外遥控信号,发送端电路不需要进行对红外装置进行特定的设计。红外线接收头它是将红外发光二极管和各种集成放大器件以及整形驱动电路集成在一起,在本设计中采用红外接收头HS0038,将所有的器件和解调电路一起集成在同一个芯片上,并输出TTL信号[4],这就降低了接收电路的难度。三个管脚分别为GND、+5 V电源、信号的输出端口。

\
 
(二)电机的选择

本项目使用电机分三部分,第一部分是吸尘器吸尘内置的直流电机,第二部分是为黑板擦动力轮前进提供动力的直流电机,第三部分就是螺旋桨的直流电机。选择对应电机进行组合。

三)系统各个模块硬件电路设计

1.单片机最小系统电路

(1)时钟电路

在本设计中,单片机工作的最基本元素是晶振和电容组成的时钟电路,单片机的时钟信号由两种方法产生。其一是内部产生,通过芯片中的振荡电路产生;其二是外部产生,并接入到单片机内。

(2)电源电路

本次设计系统所使用的单片机是低功耗型,电路内部芯片工作电压是3.3V。所以,电路的主电源为3.3V。本次设计中电机运用电压最大可达8V,其他芯片均小于5V,因此为本次设计提供一个8V电压源,再经过分压芯片分别取得3.3V和5V的电源[5],为不同芯片承受电压的能力分给适合的电压。

(3)复位电路

复位电路让CPU以及相的寄存器处在一个确定的初始化状态。保证在系统正常上电的情况下能够实现复位,完成初始化。而且,在系统程序运行遇到问题时,或者操作出现错误时[4],都会让系统处于锁死状态。这就需要使复位开关恢复正常的工作状态。在操作的型式上有以下两种:第一种是上电自动复位,第二种是手动复位。其中,上电复位为就是把单片机和电源连接起来并且给自动给电容充电并实现单片机复位功能;按键电平复位是电阻和电源连接并且接入按键实现手动操作。本设计运用的是手动复位电路,其优点是便于控制。

2.红外收发电路

红外收发模块在实际中是一个遥控器件,主要实现远程操作,所以,发送端电路不需要进行对红外装行软件调试,运用红外装置一体化接收装置。

3.按键控制电路

系统中运用三个机械按键组成控制电路。机械按键在每次操作后有抖动现象会导致系统识别命令有所误差,所以必然存在按键的抖动现象。这种现象能够利用软硬件做消除处理,便于设计电路,本设计就使用了软件消抖方法。

4.驱动电路

本设计主要采用了两种驱动电路,一种是直流电机驱动电路 BTN7970,它可以实现两路 PWM 输入,而且可以控制电机的正反转;另一种是步进电机驱动电路 ULN2004,利用取反驱动芯片组成的。

二 软件设计方案

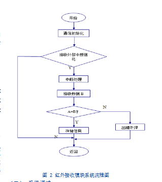
一) 红外接收程序设计

图 2 红外接收模块系统流程图

\
 
(二) 系统调试

1.系统硬件调试

置进行特定的设计。红外收发模块在工作时进当绘制并检查完原理图之后,参照原理图和PCB图进行焊接电路板。在元器件焊接结束以后,再进行一遍全部检查,查看每个焊点是否存在焊接问题。然后通过万用表检测各个芯片之间的连接电路,还有电源与地之间的连接是否正确。

在设计系统硬件电路时,需要用排线把主板和各个功能板块的副版连接起来,所以需要检查连接的引脚是否有问题。用万用表连接主板芯片和副板引脚进行检测,观察万能表是否电压变动来判断电路的接通,然后再接通电源进行检测,同时还要注意是否有芯片出现发热的现象。

系统硬件的调试方法为:

(1)对选择的器件质量进行检查,如无问题,则可以进行下一项调试。
(2)根据电路原理图的设计检查电路硬件是否有焊接问题。
(3)通过示波器和万用表等调试设备,或者AD和PROTEUS软件,针对硬件电路进行性能测试,观察该电路是否能正常进行工作。

2.系统软件调试

软件调试使用的是模块化调试技术,这种技术必须要每个模块都进行调试。并且通过把全部模块组合到一起实现来实现整个系统模块的调试。软件的调试一般情况都会出现两种错误:有一种是语法错误,另一种是逻辑错误。语法错误能够进行直接修改操作,但是逻辑错误必须要进行单步调试,通过错误的提示并改正后,运行观察程序能否按逻辑顺序执行,如不能运行则继续排除误差,直待误差排除完毕后,再写入芯片中。通过观察程序的运行结果,再进行不断的调试,直到调试成功为止。

3.调试中出现的问题

单片机中有PWM模块,它不会输出PWM信号。电路发热现象是因为驱动电机三极管发热所导致。

4.调试结果分析

当软硬件的调试,跟设计预期的一样,则可以将两者结合调试,完成最终的联调。对于PWM信号的产生,是由于寄存器配置错误,没有打开相应的定时器。三极管发热,是因为控制的驱动电流过大,从而导致三极管发热,改进方法为并联一个三极管,但是驱动能力比较弱,所以最后选择了BTN7970。

三 结束语

在这个迅速发展的新时代,专业技术也是日新月异,各行业的竞争集中在一起,具有独特思想的产品将成为潮流。学习与创新是没有止境的,同样技术也没有壁垒,人们对美好生活的向往促进了科技的不断发展与进步。希望通过我们对此项目的开发与设计,能够为科技的发展及教育行业的进步添砖加瓦、为健康教育和数字教育做出微薄的贡献。

参考文献

[1]乔娟,王艳丽.环保板擦的设计与制作[J].中国新技术新产品,2009(12):101-103.
[2]李婧,焦晓君.基于单片机的智能黑板擦的设计[J].信息通信,2015(02):78.
[3]李鑫鑫,王志坤,刘自成.全方位智能黑板的研究与设计[J].硅谷,2014(15):21-26.
[4]吕晓彬,王志凌,梁贵龙,等.基于STM32控制器的智能黑板擦系统设计[J].盐城工学院学报(自然科学版),2018(1):36-41.
[5]史成萌.滚刷式智能机器人黑板擦机理研究[J].科技风,2017(17):8-9.

关注SCI论文创作发表,寻求SCI论文修改润色、SCI论文代发表等服务支撑,请锁定SCI论文网!

文章出自SCI论文网转载请注明出处:https://www.lunwensci.com/jiaoyulunwen/11867.html

发表评论

Sci论文网 - Sci论文发表 - Sci论文修改润色 - Sci论文期刊 - Sci论文代发
Copyright © Sci论文网 版权所有 | SCI论文网手机版 | 鄂ICP备2022005580号-2 | 网站地图xml | 百度地图xml