Sci论文 - 至繁归于至简,Sci论文网。 设为首页|加入收藏
当前位置:首页 > 管理论文 > 正文

数字政府建设对经济高质量发展的激励效应研究论文

发布时间:2025-06-09 12:05:01 文章来源:SCI论文网 我要评论














  [摘要]本文基于2012—2021年我国31省(区、市)的面板数据,使用双重差分法系统地分析和验证了数字政府建设对经济高质量发展具有显著的激励效应,实证分析结果经过多种稳健性检验后依旧成立。鉴于此,本文提出通过优化政务服务释放经济活力,提高公众参与度;建立全面的数据管理机制,确保数据安全;因地制宜,加大数字政府建设力度等对策建议。
 
  [关键词]数字政府,经济高质量发展,双重差分法
 
  0引言
 
  当今世界已经进入“数智”时代。为应对全球数字化浪潮,党的十*大提出建设“数字中国”战略目标,十九届五中全会提出加强数字政府建设,提升公共服务、社会治理等领域的数字化水平。可见,数字政府建设是高质量发展的重要抓手。本文运用公共政策评估常用的DID双重差分模型,验证数字政府建设对经济高质量发展具有激励效应的假设。
 
  1研究设计
 
  1.1基准模型设定
 
  本文的计量模型设计如下:
 
  ehqdit=α0+α1Treatit+α2Timeit+α3(Treatit×Timeit)+αjControlsit+μi+γt+εit
 
  式中,ehqdit表示经济高质量发展水平,Treat表示省份虚拟变量,Time表示时间虚拟变量, Treatit×Timeit表示省份虚拟变量和时间虚拟变量的交互项,Controls表示控制变量合集,μi为个体固定效应,γt为时间固定效应,εit为随机扰动项,α0为截距项。

       1.2变量说明
 
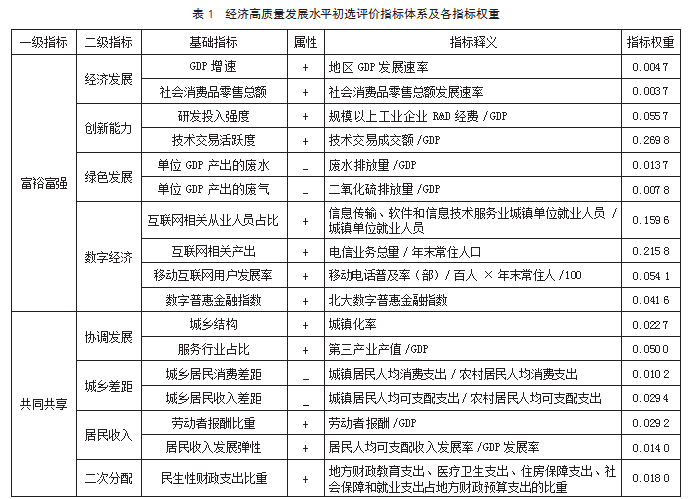
  (1)被解释变量:经济高质量发展水平(ehqd)。目前,学界对经济高质量发展的衡量没有统一的标准,本文参考马茹[1]、孙豪[2]等学者的研究,从富裕富强、共同共享两个维度构建了初选评价指标体系(见表1)。

\
 
  为避免主观赋权,本文首先通过极差标准化的方法对所选指标进行无量纲化处理,然后运用熵值法确定各指标权重,并计算出31省份经济高质量发展水平得分ehqd。
 
  (2)核心解释变量:数字政府建设,即(did)[3]。
 
  (3)省份虚拟变量:根据《数字中国发展报告(2022年)》重点评估的31省数字政府发展水平,本文选取报告中综合发展水平前10的省份作为实验组,赋值为1,其余省份作为控制组,赋值为0。
 
  (4)时间虚拟变量:以2017年10月党的十*大提出建设数字中国为时间节点,考虑到政策的滞后性,本文将2018年前赋值为0,2018年后赋值为1。
 
  (5)控制变量:选取7个尽量不在数字政府建设和经济高质量发展水平提高之间起中介作用的变量。如对外开放程度(open):货物进出口总额/地区生产总值;产业结构(struc):第三产业产值/第二产业产值;外商直接投资(FDI):外商直接投资额/地区生产总值;基础交通水平(traff):公路里程取对数+货运总量取对数;政府干预(gov):一般性财政支出/地区生产总值;工业化水平(ind):工业增加值/地区生产总值;能源结构(ene):新能源消费量/能源总消费量。

       1.3数据说明
 
  兼顾数据的可得性与连续性,本文选取2012—2021年31个省份的数据作为研究样本,其中实验组包含了10个省份、控制组包含21个省份。除数字普惠金融指数来源于北京大学数字金融研究中心外,其余有关数据均来源于国家统计局及各省统计年鉴。此外,对部分缺失的数据使用线性插值法补充完整。各变量描述性统计见表2。
 
 \
 
  2实证结果与分析

       2.1基准回归
 
  本文采用双向固定效应模型实证分析数字政府建设对经济高质量发展水平的影响,表3为基准模型回归结果,模型(1)(2)加入个体、时间双向固定效应模型,其中模型(1)只考虑核心解释变量即did对经济高质量发展水平的影响,模型(2)加入了一系列控制变量。从研究结果看,(1)(2)两个模型中did的系数均显著为正,本文提出的假设得到初步验证。
 
\
 
  2.2稳健性检验
 
  (1)替换模型检验。表3中,模型(3)使用控制个体固定效应和时间固定效应的OLS模型,对模型(1)(2)的结果进行替换模型的稳健性检验,核心解释变量did的系数在1%水平上显著为正,与模型(1)(2)研究结论基本一致,本研究稳健性得到初步检验。
 
  (2)平行趋势检验。为避免完全共线性问题,本文选取政策时点前一年(2017年)作为基期剔除。由图1可知,在政策实施之前6年时间内,处理组和控制组的时间虚拟变量和省份虚拟变量的交互项并不显著,即处理组和控制组在政策冲击之前不存在显著差异,其系数在0点附近上下浮动,且无明显趋势,故通过平行趋势检验。在政策时点之后,交互项的系数均为正,且在政策实施后的第三年,政策效应的估计值在1%水平上显著为正,说明数字政府建设对经济高质量发展水平的提高具有一定的滞后性。

\
 
  (3)安慰剂检验。本文采用反事实方法进行安慰剂检验。从数据集中随机抽取300个观测样本构成伪处理组,余下的样本组成伪对照组,并基于这种随机分配进行1 000次重复抽样以获取伪政策效应的估计值,抽样结果与本文在全样本上得到的结论存在明显差异,而实际政策效应的估计值与伪政策效应的估计值之间存在显著的偏离,且估计系数不为0。安慰剂检验结果进一步表明,本文通过DID模型估计的政策效应并非偶然产生,巩固了结论的可靠性和稳健性。
 
  3推进数字政府建设路径
 
  3.1优化政务服务并提升公众参与度
 
  主要内容:一是加快政府数字化、信息化转型,依托全国一体化政务服务平台,充分发挥数字政府对数字经济的引领作用,打通政府—创新—企业的链条。二是提升政府工作人员适应数字化的工作环境,鼓励公众参与到政策制定和执行中来,通过公众的反馈来改善政府的工作。三是重视政府、公众、市场三者间的信息流动与协同沟通,提升政府行政的透明度与公众的信任度。
 
  3.2构建数据管理机制以确保数据安全
 
  主要内容:一是对政府管理的相关数据进行识别和分类,并为每种数据类型制定适应的管理规则,涵盖数据访问权、存储备份方式以及删除时机等。二是建立数据质量的控制规则和流程,以保证数据的准确性、完整性和一致性。三是强化对数据管理相关人员的培训与数据的生命周期管理,防范数据安全风险。
 
  3.3因地制宜加大数字政府建设力度
 
  主要内容:一是建立地区间数字政府建设协作机制,加强区域间合作。二是建立统一的数据标准和格式,确保不同地区和部门之间的数据可以相互兼容、相互交换。三是建立数据共享平台,避免重复收集数据,在开放数据共享的同时关注城乡沟通,因势利导协同发展。
 
  4结束语
 
  本文从数字政府建设入手,运用双重差分法进行分析。研究表明:数字政府建设对经济高质量发展具有显著激励效应。为此,提出进一步优化政务服务、构建数据管理机制、加大数字政府建设力度等措施,从而助力经济高质量发展。
 
  主要参考文献
 
  [1]马茹,罗晖,王宏伟,等.中国区域经济高质量发展评价指标体系及测度研究[J].中国软科学,2019(7):60-67.
 
  [2]孙豪,桂河清,杨冬.中国省域经济高质量发展的测度与评价[J].浙江社会科学,2020(8):4-14,155.
 
  [3]李锋,马亮.领导重视与数字政府回应力:基于双重差分与合成控制法的实证分析[J].公共管理评论,2021(1):68-90.

文章出自SCI论文网转载请注明出处:https://www.lunwensci.com/guanlilunwen/82066.html

发表评论

Sci论文网 - Sci论文发表 - Sci论文修改润色 - Sci论文期刊 - Sci论文代发
Copyright © Sci论文网 版权所有 | SCI论文网手机版 | 鄂ICP备2022005580号-2 | 网站地图xml | 百度地图xml