Sci论文 - 至繁归于至简,Sci论文网。 设为首页|加入收藏
当前位置:首页 > 法律论文 > 正文

我国慈善捐赠税收优惠法律制度论文

发布时间:2022-12-27 09:29:24 文章来源:SCI论文网 我要评论














SCI论文(www.lunwensci.com):
 
  摘要:慈善捐赠作为一项社会公益性事业,其发展程度不仅可以体现一个国家社会治理的能力,而且可以作为判断一个国家国民素质高低标准之一。健全的立法、详细的操作性强的税收优惠措施可以促进慈善事业的发展。牵动人心的新冠肺炎疫情对我国慈善捐赠税收优惠制度提出了新的挑战,通过分析我国慈善捐赠税收优惠制度存在的不足,学习借鉴域外国家先进经验,以期为我国慈善捐赠税收优惠制度的完善拓展思路。
 
  关键词:税收;税收优惠;慈善税收优惠;法律制度
 
  随着我国社会经济快速发展,慈善捐赠也开始展现出蓬勃发展的趋势。自新冠肺炎疫情发生以来,社会各界人士配合政府疫情防控的同时积极捐款捐物,其中公益性组织就收到捐赠资金约420亿元,捐赠物资约11亿件,通过互联网捐赠超过4200万人次。[1]2020年2月财政部和税务总局专门颁布了《关于支持新冠肺炎疫情防控有关捐赠税收政策的公告》(下称《捐赠税收公告》),以鼓励新冠肺炎疫情防控期间的慈善捐赠。虽然我国对慈善捐赠税收优惠进行了规制,但与世界上慈善事业发达的国家相比差距还较为明显,别国一些法规制度也值得我们学习与借鉴。本文旨在分析我国慈善捐赠税收优惠法律制度的现状及存在的问题,探寻制定既遵循慈善事业法治建设基本规律,又符合国情并能够真正促进慈善事业健康、持续发展的慈善捐赠税收优惠法律制度。

\
 
 
  一、我国慈善捐赠税收优惠法律制度现状
 
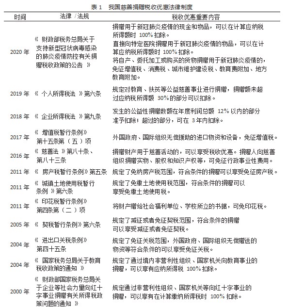
  我国有关慈善捐赠税收优惠具体规定条款分散在《慈善法》《企业所得税法》《慈善组织保值增值投资活动管理暂行办法》等法律法规中。以下是我国慈善捐赠税收法规政策。(见表1)

\
 
 
  通过表1可以看出,根据我国现行法律法规的规定,对于慈善捐赠的税收优惠包括所得税、增值税等税种,具体如下:(一)企业所得税方面。我国企业向公益性组织捐赠财物不同时期享受税收优惠政策存在差异,例如,在2008年以前内资企业慈善捐赠只享受税前扣除限额为应纳税所得额的3%,外资企业则可以享受100%,但在之后的立法修改中进行了修正。特别是2018年我国再次对《企业所得税法》修改时,实现了与《慈善法》关于企业慈善捐赠税收扣除规定的对接,企业向公益性组织捐赠的、捐赠数额在年度利润总额12%以内享受税收优惠,企业慈善捐赠享受税收优惠扣除额度没有达到当年利润总额12%的,余额部分在其后3年的会计年内可以继续扣除。(二)个人所得税方面。在2019年修正的《个人所得税法》及《个人所得税法实施条例》中,对个人慈善捐赠行为给予的税收优惠做出了具体的规定,另外,为支持这次疫情防控,财政部和国家税务总局联合颁布《捐赠税收公告》,规定对用于新冠肺炎疫情防控的捐赠,可享受全额扣除的税收优惠。(三)流转税方面。在流转税方面,为了根除贫困,捐助社会生活必需品、食品和饮用水、医疗、教育服务等材料,免征增值税和进口关税。(四)是财产行为税方面。捐赠人通过我国非营利的社会团体或者政府机构,将自己的房产、地产赠与慈善组织的,将免征其土地增值税,等等。
 
  二、我国慈善捐赠税收优惠法律制度存在的问题
 
  我国慈善事业历史悠久,[2]特别是随着改革开放以来社会经济的发展,国家对慈善事业愈发重视,积极制定并出台了相关法律法规,慈善捐赠在我国迅速成长起来,并对缩小贫富差距、促进社会第三次分配等方面具有特殊的作用。虽然我国在慈善捐赠税收优惠方面出台了一系列政策法规,很大程度上促进了慈善捐赠的发展,但尚存在以下几点问题:
 
  (一)慈善捐赠税收优惠相关法规不完善。从我国现行法规来看,其中已涉慈善捐赠税收优惠方面的相关内容条款,分布在人大颁布的企业、个人所得税法等法律,国务院颁布的社会团体、基金会管理条例等行政法规,以及财政部和国家税务总局联合颁布的关于支持疫情防控、农村义务教育等有关捐赠税收政策的公告通知等部门规章中。所以,目前我国慈善捐赠税收优惠方面的相关内容条款不仅分散在慈善法、所得税法等法律、行政法规以及部门规章之中,而且存在条款内容比较简单、一些条款法律效率等级低等不完善的地方。例如,《慈善法》作为我国慈善捐赠税收优惠政策的主要依据,但其慈善捐赠税收优惠相关规定比较原则性、概括性,实践适用时还需要结合所得税法、实施条例、暂行条例等国家法律、行政法规以及部门规章的具体条款。再如,有些法规只适用特定时期特定目的,如《捐赠税收公告》,该部门规章的出台是专门针对特定情况的慈善捐赠的税收优惠政策,且适用时限较为短暂。
 
  (二)慈善组织营利投资活动税收优惠措施不细致。虽然根据我国慈善立法规定,慈善组织在遵循合法、安全、有效的基础上,为实现财产保值、增值可以进行营利投资活动,但同时作出了较为严格限制。例如,对慈善组织从事营利投资活动范围、目的等进行了限制,只能购买风险低、收益稳定的理财产品。再如,依规投资的国债利息、股息等权益性投资收益才可以享受税收优惠,并且相关的税收优惠措施条款内容也比较模糊,不细致。由于现行法规对慈善组织从事营利投资活动及税收优惠方面的限制性、概括性规定,导致慈善组织非常谨慎的从事相关保值、增值等投资活动,在目前我国社会主义市场经济体制背景下这会制约慈善组织的持续发展壮大,一定程度上也影响到我国慈善事业的持续健康发展。
 
\
 
  (三)慈善捐赠税收优惠扣除抵免限额设置不合理。当下我国慈善捐赠的税收优惠具体有两种,一种限额扣除,另一种是全额扣除,限额扣除为现行主要方式,但从我国目前慈善捐赠税收优惠法规现状来看,不仅这些慈善捐赠的税收扣除和优惠制度分散在《个人所得税法》《企业所得税法》的条款或者财政部和国家税务总局颁布的部门规章中,适用时不容易查找,而且扣除抵免限额设置不够合理,达不到激励公众积极参与慈善捐赠的目的。例如,《慈善法》规定个人捐赠年度扣除限额最高为年度应纳税额的30%,而《个人所得税法》规定个人所得税的税率最高为45%,导致可能出现个人捐赠了一年所有收入,但仍然需要向国家缴纳个人所得税的现象。完善的慈善捐赠税收优惠制度、科学合理的慈善捐赠税收优惠措施不仅可以激励人们积极参与慈善捐赠,并且对社会财富的第三次分配,促进社会和谐稳定具有重要意义。因此,我们可以吸收借鉴域外国家实施慈善捐赠税收优惠制度中一些有益的经验教训来促进我国慈善事业的发展。
 
  三、完善我国慈善捐赠税收优惠法律制度的思路
 
  纵观我国慈善事业发展的现状及存在不足,完善我国慈善捐赠税收优惠法律制度主要可以从以下几方面进行。
 
  (一)进一步完善慈善捐赠税收优惠立法
 
  美国著名慈善法研究学者阿德勒女士曾说过,制约慈善捐赠发展最重要因素之一是有没有完善的相配套的法律法规,以及有利于慈善捐赠发展的法律环境。[3]正如我国很多学者都提出,“中国慈善捐赠发展滞后,主要影响因素不是经济落后和慈善资金不足,而是没有与之相适应的法律制度。”[4]所以,如果想要慈善捐赠健康有序进行,充分发挥其应有的作用,完善科学的相关立法必不或缺。针对目前我国慈善捐赠的税收优惠立法存在法规条款较为分散,没有体系性、法律效力等级较低等问题,笔者认为,有必要进一步完善我国慈善捐赠税收优惠立法,具体办法有两种:一是制定并出台我国慈善捐赠实施相关立法,将分散在所得税法等法律以及部门规章中所有涉及慈善捐赠税收优惠的条款内容进行适时修正整合,归纳在专项立法中。二是修订完善我国《慈善法》,将《慈善法》第八十条、第八十三条等关于慈善捐赠税收优惠的概括性规定进行细化,增加慈善捐赠税收优惠的具体内容,将目前分散的法规条款内容进行适时修正归纳于《慈善法》条款中,而税法中关于慈善捐赠税收优惠条款只要原则性规定即可。[5]
 
  (二)细化慈善组织营利投资活动税收减免优惠措施
 
  根据我国现行立法规定,公益性慈善组织在经营管理慈善捐赠的财物时进行营利投资也可以依法享受税收优惠,但总体不够科学和细致,而且现行的制度法规也极为分散。[6]根据我国《慈善法》的规定,慈善组织在进行营利投资活动和享受税收优惠时受以下两方面的限制,一方面,在慈善组织营利投资范围上进行限制。投资资产管理产品时,应购买风险低、收益稳定的理财产品,如果进行股权投资活动的,被投资方的经营范围应当与慈善组织的宗旨和业务范围相关。另一方面,在享受的税收优惠上进行限制。并不是慈善组织所有的营利投资活动都可以享受税收优惠,享受税收优惠还必须是持有国务院财政部门发行的国债取得的利息收入,或者直接投资于其他居民企业取得的股息、红利等权益性投资收益。我国慈善组织营利投资活动不仅范围限制窄,而且对慈善组织营利活动取得收益具体享受怎样的税收优惠并没有明确的规定,除《慈善法》规定可以享受税收优惠外,其他营利投资活动取得收益应当依法纳税。[7]对以慈善为目的设立的非公募基金会这样的慈善组织营利投资活动需要缴纳较多税收,使得其可以获得的资金非常有限,很难发展壮大,从而会影响到我国慈善事业长远发展。为了保证慈善组织的健康可持续,促进慈善事业发展,可以进一步细化慈善组织营利投资活动税收优惠措施,应考虑慈善组织的特殊性,对其营利投资活动采取双轨制,针对不同营利性运营投资活动采取不同的税收优惠标准,根据其经营方式和盈利数额设置不同税收优惠标准,使其享受到与其贡献相当的慈善事业税收优惠政策,刺激其经营积极性,维护其资本的保值和增值。
 
  (三)合理设置慈善捐赠税收优惠扣除抵免限额
 
  我国可以借鉴域外国家的经验和教训,合理设置慈善捐赠税收优惠扣除抵免限额,构建一个科学合理的慈善捐赠税收优惠激励政策。
 
  1.合理设置慈善捐赠税收优惠扣除比例限额。一方面,合理设置慈善捐赠税收扣除比例的上限。目前在我国慈善捐赠的税收扣除比例限额中,企业捐赠支出限定在年度利润总额的12%范围内予以扣除,这已与国际上的扣除比例接轨。而个人捐赠在年度应纳税额的30%范围内予以扣除,在我国慈善捐赠事业发展缓慢的背景下,虽然略显偏低,可考虑对最高纳税等级的个人分项扣除仍不变,但对低纳税等级的扣除上限可提高到45%。这样不仅可以与个人应缴纳所得税税率相衔接,还可以激励广大的中等收入者更多地从事慈善活动。[8]另一方面,合理设定慈善捐赠税收扣除比例的下限。慈善捐赠扣除比例的下限设置既可以保持税收优惠对慈善捐赠的激励,促使纳税人做出一定数量的捐赠以获得税收扣除的优惠,又可以避免限下的捐赠享受税收扣除,从而降低税收补贴。为此,可考虑设置纳税人申报慈善扣除的最低限制为应纳税额的3%。
 
  2.增加税收抵免作为慈善捐赠税收优惠一种方式。慈善捐赠税收优惠所提供的税收补贴率是随着捐赠者的税率变化的,而有效的税收补贴是应随着外部性福利的变化而变化的。因此,许多学者认为税收抵免是更公平更有效率的补贴形式。[9]税收抵免允许捐赠者按照捐赠扣除的统一比例进行申报,不管税率是多少,所有进行慈善捐赠的人都会获得同等的补贴,对在不同收入水平的纳税人给予相同的税收补贴利益。在税式支出最小化的同时,公平地赋予纳税人慈善捐赠的税收优惠。从长远来看,对慈善捐赠设置税收抵免的激励方式,对扶贫、教育等部分捐赠给予税收抵免,在应纳税额中扣除捐赠的一定比例或一定数额,并且可对抵免额度设置一个最高限制。目前可考虑设置捐赠数额10%的抵免比例,抵免额度最高不应超过应纳税额的35%,刺激更多的人参与慈善捐赠活动。
 
  四、结语
 
  我国亟需通过税收激励措施来调节慈善捐赠的规模和结构,前提是必须立足我国社会现实,借鉴域外地区先进的经验,取长补短,将慈善捐赠税制存在的问题予以妥善解决,以确保相关法律落到实处。[10]健康的慈善捐赠从来就不是与生俱来,更不会一蹴而就,要仰仗制度,尤其是完善的法律制度的孕育催生。因此,通过进一步完善慈善捐赠税收优惠立法、细化慈善组织营利活动税收减免优惠措施以及设计科学合理的税收激励制度等措施,相信慈善捐赠必将在我国发光溢彩。
 
  参考文献
 
  [1]新京报.民政部:全国慈善组织、红十字会共接收捐赠近420亿元[EB/OL].(2020-04-24)[2022-03-06].https://news.sina.cn/gn/2020-04-24/detail-iirczymi8080111.d.html?cid=56261&oid=381894951 2337303.
 
  [2]邹世允.中国慈善事业:法律制度完善研究[M].北京:法律出版社,2013:29-31.
 
  [3]郑功成.慈善事业立法研究[M].北京:人民出版社,2015:56.
 
  [4]周旭亮.非营利组织“第三次分配”的财税激励制度研究[D].济南:山东大学,2010.
 
  [5]张奇林.美国的慈善立法及其启示[J].法学评论,2007(4):99-106.
 
  [6]王劲颖.美国基金会发展现状及管理制度的考察与借鉴[J].中国行政管理,2011(3):58-62.
 
  [7]杨道波.新中国慈善立法的回顾、评估与展望[J].河北法学,2013,31(5):49-58.
 
  [8]杨利华.美国慈善捐赠税收扣除制度的考察与思考[J].河北法学,2016,10(3):67-76.
 
  [9]尤婧宏.中美慈善税收立法比较研究[J].现代商贸工业,2012,24(8):141-143.
 
  [10]蒋悟真,魏舒卉.迈向现代慈善:我国《慈善法》文本的规范分析[J].政法论丛,2017(2):48-57.
 
关注SCI论文创作发表,寻求SCI论文修改润色、SCI论文代发表等服务支撑,请锁定SCI论文网!
 

文章出自SCI论文网转载请注明出处:https://www.lunwensci.com/falvlunwen/48962.html

发表评论

Sci论文网 - Sci论文发表 - Sci论文修改润色 - Sci论文期刊 - Sci论文代发
Copyright © Sci论文网 版权所有 | SCI论文网手机版 | 鄂ICP备2022005580号-2 | 网站地图xml | 百度地图xml