Sci论文 - 至繁归于至简,Sci论文网。 设为首页|加入收藏
当前位置:首页 > 管理论文 > 正文

乐企直连驱动的智能业财税一体化系统:架构设计与实施效果论文

发布时间:2025-11-24 17:30:02 文章来源:SCI论文网 我要评论














  摘要:在数字经济与“金税工程四期”深化落地的双重驱动下,传统财税管理模式面临业务流程割裂、涉税风险滞后、数据价值缺失等核心痛点。如何通过智能化手段构建实时、合规、敏捷的财税管理体系,已成为大型企业亟待突破的关键课题。研究以乐企直连技术为核心,提出“数据直连+规则内嵌+AI驱动”的智能业财税一体化系统架构,打通业务、财务、税务数据闭环,并集成AI工具实现部分业务自动化处理。研究构建了技术适配、业务敏捷、风险可控的“三位一体”的智能业财税系统框架,明确了标准化接口设计、动态规则引擎、私有化AI赋能的实施方法论;结合N城建案例论证系统在业务办理、风险实时监控、智能决策支持等场景的应用路径,验证了系统可减少90%的税务业务操作,风险预警响应时间缩短至分钟级。本研究为大型企业构建智能业财税系统提供了理论框架和实施路径,对推动企业数字化转型具有重要参考价值。
 
  关键词:乐企直连,业财税一体,人工智能
 
  0引言
 
  随着全球经济的数字化浪潮,以人工智能、云计算、大数据为代表的数字技术正在深刻改变着企业的运营模式和市场竞争格局。根据IDC(International Data Corporation,国际数据公司)最新发布的数据,2023年全球数字化转型投资规模已超过2.1万亿美元,预计到2028年将达到4.4万亿美元,5年复合增长率为15.4%[1]。2021年中共中央办公厅、*务院办公厅发布的《关于进一步深化税收征管改革的意见》吹响了我国深化税收征管改革的号角[2]。2020年,*务院国资委办公厅颁布的《关于加快推进国有企业数字化转型工作的通知》明确要求国有企业以制造业为重点实施“人工智能+”专项行动,加速构建数据驱动的业务生态,通过智能化转型实现业财税协同机制的深度重构[3]。
 
  两大政策形成双向驱动效应:一方面,通过数据接口标准化和全流程自动化管理,推动税务监管从“以票管税”向“以数治税”转变,促使企业加速实现业务流、财务流与税务流的实时贯通;另一方面,国有企业数字化转型的战略要求,则推动了国有企业传统财税系统的智能化升级需求。对于很多企业而言,业务系统与财税系统的主要矛盾在于分散的业务系统与集中化财税管理需求之间的结构性错配,具体表现为数据孤岛导致合规风险加剧、动态响应能力不足,以及传统规则引擎难以应对复杂场景的智能化决策需求。既有研究在乐企直连与业财税智能化系统的融合架构、动态规则引擎设计及实证层面存在空白。本文提出“数据+支撑+应用”三层协同框架,填补技术融合割裂问题,并通过案例验证其效率提升与风险控制价值,旨在为大中型企业构建政策响应敏捷、数据价值闭环的智能业财税一体系统,提供可行的实施路径。
 
  1乐企直连的概念、特点及应用
 
  1.1乐企直连的概念
 
  乐企直连,来源于与企业原生系统直连的音译,是指税务系统与企业自有信息系统直接连接,为符合条件的企业提供规则开放、标准统一数电发票等涉税服务[4]。其核心在于通过API(Application Programming Interface,应用程序编程接口)方式将系统直连,实现企业内部业务系统与税务系统的无缝对接,支持自动化开票、用票、算税、申报等全流程数字化,大幅提升税务管理效率。

\
 
 
  1.2乐企直连的特点
 
  乐企直连的主要特点有3个方面:①直连模式革新,通过标准化接口实现企业系统与税务部门的直接对接,消除第三方依赖;②运行高效稳定,具备高并发处理能力和24小时不间断服务,支持大中型企业集中管理多业态、多区域税务数据;③准入条件较为严格,限定服务对象为纳税信用等级A/B级、年营收超5 000万元、前12个月累计开用票量不低于5万份的企业,且要求企业自有系统具备接口开发与数据清洗能力。
 
  1.3乐企直连的应用
 
  乐企平台的交互层是其对外提供的入口,主要包括对外接入、纳税人端和税务人端,其中对外接入包括直连企业接入和专业服务商接入两种方式(见图1)。服务层是乐企能力的核心,包括行业数字服务、税局数字服务、乐企接口服务三大服务功能,以及可控接入、能力开放两个子平台,它们为乐企对外交互业务提供支撑。数据层主要存储乐企核心主数据,为服务层提供数据基础。
 
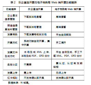
  目前乐企直连开放的应用核心是在直连销项开票和直连进项用票,直连纳税申报应用正处于试点阶段,可能在2025年内进行推广。直连销项开票应用最为普遍,表2为乐企直连销项开票与电子税务局Web开票的主要功能差异。通过自有系统与税务系统直连,实现订单生效即自动开票,在多行业、多场景的应用较快成熟和普及,尤其在高并发与复杂业务需求中表现突出,可将销项发票的开具、交付、作废、红冲、入账、归档、调阅全流程整合,大幅减轻了财务人员的工作量。

\
\
 
  直连进项用票能够全面覆盖各类进项票据,包括增值税发票、海关缴款书等,帮助企业实现进项票据的集中管理、统一维护,主要的的能力包括查验、归集、勾选、入账。直连企业可以通过自有系统在线进行进项发票的查验、抵扣勾选和入账操作,简化了传统的抵扣流程,如购进农产品和国内旅客运输服务,由纳税人根据对应凭证自行计算可抵扣的进项税额再填表申报,简化为农产品和国内旅客运输服务根据系统规则自动勾选抵扣,税务管理思维向前端延申[5],不仅提高工作效率,而且结合企业自身的风险管控措施,将原来对用票风险滞后、被动的管控,转变为主动、可掌控。
 
  乐企直连进项用票应用门槛更高,一是勾选、入账能力实行“单轨制”,即开通了乐企直连进项用票业务后,勾选、入账能力只能在乐企直连上使用,电子税务局相关功能按钮被注销;二是开通乐企直连进项用票业务须迁移数据,目前税务局端只迁移两年内未认证的发票数据,如企业上线时存在超过两年的未认证发票数据,则这部分数据无法勾选和入账。这些对企业的涉税基础业务和自有系统都有很高的要求,因此已经应用直连进项用票的企业数量远低于应用直连销项开票的企业数量。
 
  2智能业财税一体系统的设计与框架
 
  2.1设计原则
 
  陈舒剑[6]认为业财税一体系统的构建通常有两种方式:一种是在原有的分项系统之间通过接口实现互联互通,另一种则是在同一平台上设计、开发全部的业务和财务分项系统模块。不论采用上述哪种方式设计智能业财税一体化系统应遵循以下原则:
 
  (1)“业务驱动财务,数据支撑决策”,业务活动作为企业价值创造的源头,必须成为系统架构的逻辑起点,确保采购、生产、销售等活动的数字化映射实时生成。在此过程中,财税系统(模块)需采用嵌入式设计,使成本核算、预算控制、资金管理等职能深度融入业务流程,实现业务发生即财务同步的动态协同,避免传统财税系统建设中常见的数据孤岛、决策滞后等痼疾。
 
  (2)主数据业务化,主数据是系统运行中反复使用的核心数据,如组织、人员、客户、供应商、合同等信息。主数据业务化意味着将主数据的管理与业务流程紧密结合,确保主数据在系统中的准确性和一致性。主数据业务化还能够打破部门之间的数据壁垒,实现数据在各系统间的高效流通和共享,从而提升企业的协同效率。
 
  (3)广泛应用外部数据与能力,智能业财税一体系统需要与外部环境进行广泛的数据交互和服务支持。通过API接口集成乐企、工商、金融等外部数据或能力,且应优先对接权威数据源,选择合法、稳定、可穿透的数据以及服务,能够补充内部数据或业务盲区,以简化业务操作、增强风控与决策能力。
 
  (4)需建立企业高质量知识库,企业知识库包含企业的业务文档、规章制度、操作案例、行业标准、财务报告等各类知识。企业知识库是智能业财税一体系统的重要组成部分,它将分散于各部门的上述数据进行结构化存储,形成可检索、可复用的数据片段,用户在使用系统时通过智能检索、语义分析等技术实现精准信息匹配,收获跨组织协作与经验共享;为了避免出现AI幻觉,新录入的知识需经过专门复核,确保内容的准确性与合规性。同时,建立知识更新机制,对于行业标准、政策法规等时效性强的知识,定期进行核查与更新,保证知识库始终反映最新信息。还可以引入开源的检索增强生成(RAG)框架,企业无需投入大量资源进行底层技术开发,就能以较低成本实现RAG内容生成能力,快速提升生成内容的准确性和时效性。
 
  (5)逐步迭代完善,初期集中资源实现核心业财流程的数字化,确保关键功能稳定运行。随后根据实际运行情况和业务发展需求,逐步完善系统功能,优化业务模块。这一过程强调动态性和灵活性,持续引入新技术与理念,提升系统智能化水平,即“系统不息,完善不止”。
 
  2.2系统架构和特点
 
  2.2.1系统架构
 
  以N城建为例,智能财务数字化管理平台系统架构采用:数据+支撑+应用的三层架构形式(见图2)。

\
 
  应用层:财务管理模块含预算、费用、核算、司库、内部交易、税务、档案、报表等子模块,实现财务事务全场景数字化管控;业务管理模块涵盖施工/房地产/物业项目管理、人力资源、办公自动化、基础数据管理等核心部分,实现核心业务场景数字化管控。
 
  支撑层:由第三方能力与开源框架能力组成。第三方技术能力方面,乐企服务、数字证书服务、区块链服务、银企直连服务、Rainbond微服务管理平台等,赋予系统专业领域的成熟能力;开源能力上,人工智能能力、引擎中台为系统提供智能化及流程处理能力。
 
  数据层:具备数据源框架对接能力与底层数据存储能力,支持主流数据源接口,采用多维度数据库存储方式,实现数据适配与存储,为上层应用输送数据支持。
 
  2.2.2系统特点
 
  1.全面业财税一体化
 
  N城建的智能业财税一体系统的应用层既包含全部财务事务场景,又包含了N城建非上市的施工、房地产、物业板块的所有业务场景(见图2)。一方面,该系统通过将企业财税和业务流程进行深度数字化,确保业务数据的全面采集与精准处理,这不仅提高了业务处理效率,还为数据分析与决策提供了丰富的数据基础。在构建系统的财税业务时,以管理会计的事务范围为应用场景[7],将财税业务“嵌入”到各业务流程中。例如,在销售订单生效时,系统自动计算相关税金并通过乐企直连开票,再自动进行财务核算;在采购合同评审时,实时获取供应商涉税风险并评估,再提供合规建议。另一方面,该系统采用统一的数据标准,确保各业务模块间数据的一致性,借助先进的技术架构,实现数据的实时计算、传递与控制。这种嵌入式、实时的设计使财税管理与业务运营紧密结合,实现业财税的无缝衔接。
 
  2.外部接口与内部数据融合赋能
 
  N城建的智能业财税一体系统在构建和优化过程中,积极引入第三方技术与服务,借助其专业优势,从系统开发部署、业务安全与合规、流程自动化等多维度赋能:①乐企直连服务为企业提供实时、高效、精准的税务处理与数据交互能力,从而优化税务管理流程,降低税务风险,提升企业整体运营效率与管理水平。②Rainbond作为云原生应用管理平台,为系统提供敏捷高效的开发部署能力。当某个微服务出现异常时,可迅速定位并采取措施,保障系统的持续稳定运行,确保相关的财务数据不间断处理,为财务管理提供可靠的系统环境。③区块链技术在合同管理中的全面应用,具体实现方式为电子签章+区块链技术的融合,基于区块链的分布式账本和加密技术,使系统在电子合同防篡改与业务可追溯方面实现质的飞跃。当出现财务纠纷或审计需求时,通过区块链技术,能够快速、准确地获取完整的业务信息链,降低财务风险。④CA机构的签名证书和加密证书服务,在招投标、银企直联支付等场景中发挥着关键作用。
 
  以乐企直连为例,若企业仅通过API接口将开票和用票数据全量获取到自有系统,未通过业务系统和税务系统结构化处理,相当于制造了一个规模庞大的发票数据山,财务人员需要数据时犹如“大海捞针”。正确的处理方法是:发票数据获取到自有系统后,由业务系统标识或引用后再流转。例如,被费用报销模块标识为“职工福利”的国内旅客运输数电专票,税务模块自动判定不能够勾选认证或勾选认证后直接转出;项目管理系统结算时发生销售或采购折让,可以在税务模块中迅速、准确定位到被该合同引用的发票并红冲处理。
 
  3.私有化部署和应用人工智能
 
  近年来,以DeepSeek为代表的人工智能大模型技术在全球范围内掀起新一轮发展热潮。在企业管理领域,业财税一体化系统通过与人工智能技术的深度融合,正在重塑企业的运营管理模式—不仅显著提升了管理效率,更实现了资源配置的精准优化,为企业构筑市场竞争优势提供了有力支撑。需要特别指出的是,由于涉及商业秘密的业务数据和财税信息具有高度敏感性,企业通常不会将其置于公共网络环境中进行人工智能分析。这一客观需求使得人工智能大模型的私有化部署成为必然选择:既能充分发挥智能技术的赋能作用,又能确保核心数据资产的安全可控。
 
  与云端部署相比,私有化部署人工智能有两大核心优势:首先是数据主权保障,通过本地化部署实现数据物理隔离,企业可以规避敏感信息在传输与存储环节的泄露风险,满足企业对数据安全和合规的要求;其次具备自主任务执行能力的智能体(Agent)更需要与业务场景深度适配、与系统环境交互、以及调用外部工具,基于企业私有数据微调训练的专属智能体能够突破通用AI的局限性,避免了信息质量失控造成的干扰,在智能填单、合规审核、智能分析等场景中形成贴合业务需求的财税智能化能力。
 
  N城建的智能业财税一体系统将乐企直连接口获取的数据,通过业务系统结构化形成相关联的数据,再匹配企业建立的自有知识库,调用私有化部署的人工智能大模型,根据用户的自然语言进行数据分析、多模态数据展示、辅助决策等(见图3)。

\
 
  3智能业财税一体系统效用
 
  N城建的智能业财税一体系统通过深度融合业务、财务和税务,为企业带来了显著的效用,主要体现在以下几个方面:
 
  (1)智能业财税一体系统通过高度自动化的处理流程,极大地解放了包括票、账、表、钱、税在内的多项基础性财务工作,上线单位的会计凭证自动化比例普遍超过97%,使得财务人员能够从重复性、事务性的基础工作中解脱出来[8],将更多的时间和精力投入到更具价值的分析和决策支持工作中。
 
  (2)乐企直连服务在智能化业财税一体系统中展现出显著的效果,通过税务规则内嵌系统,实现了发票开具、管理、接收、存储和使用的全流程自动化,显著提升了企业的财务管理效率。N城建纳税申报表数据预填率达到95%以上,申报耗时由1天压缩到20分钟;开票及用票业务效率提升7~9倍;涉税风险识别与预警响应时间从之前的人工操作数天缩短至几分钟。此外,乐企直连结合人工智能技术预测和挖掘税务数据价值,帮助企业不断完善涉税数据库,做到“应缴尽缴,应享尽享”。
 
  (3)智能业财税一体系统将标准化、精细化业务数据与财务数据结合,作为资金支付、纳税申报等业务的前提条件,帮助N城建增加资金沉淀、税收优化等。N城建的子公司A通过使用业务系统中标准化后的合同付款条件来控制资金支付,仅这一项举措即使得两年内A公司的合同付款/合同结算的比例由89.06%下降至84.75%,帮助A公司多沉淀资金数亿元。
 
  (4)推动企业财务人才结构从金字塔型向纺锤型转变,财务人员借助集成在系统中的人工智能大模型等工具,将碎片化数据转化为可执行的决策导航图,帮助管理层在复杂市场环境中实现“数据驱动决策-风险动态预警-资源敏捷配置”。这种以数据运用能力为核心、以价值创造为目标的转型,不仅重塑了财务人才的专业竞争力,更为企业构筑起高质量可持续发展的护城河。
 
  4结语
 
  本研究通过系统分析乐企直连智能业财税一体系统的核心特征与运行机制,构建了基于业务驱动的乐企直连系统应用框架,提出其通过数据直连、流程重构与智能决策的协同机制,实现了业务流、财务流与税务流的实时闭环管理。这一理论框架为企业的业财税数字化整合提供了可复用的方法论模型。
 
  在实践层面,本研究为系统落地提供了三重启示:首先,统一顶层设计且渐进式实施路径。企业应以业务场景为切入点,通过局部流程验证后逐步扩展至采购、生产、销售等全链路。其次,复合型人才的协同参与机制。建议建立“财务主导+IT实施+业务反馈”的协作模式,尤其强化财务人员从流程梳理、规则配置、异常处理到数据分析的全程深度介入。最后,动态迭代的技术适配策略。面对数字化转型中信息化、数字化、智能化各阶段叠加的挑战,企业需建立系统效能评估机制,重点关注政策变化的系统适配与业务扩展的系统兼容性。
 
  本研究仍存在局限:一是样本案例属于建筑业,对其他行业财税场景的适用性待验证;二是系统建设周期观察期较短,长期降本增效的持续性需跟踪研究;三是未充分讨论技术迭代风险,如乐企接口更新可能导致的系统重构成本。
 
  参考文献
 
  [1]IDC.Worldwide digital transformation investments forecast,2023—2028[R].Framingham:International Data Corporation,2023.
 
  [2]中共中央办公厅,*务院办公厅.关于进一步深化税收征管改革的意见[Z].2021-03-24.
 
  [3]*务院国资委办公厅.关于加快推进国有企业数字化转型工作的通知[A/OL].(2020-08-21)[2020-09-21].
 
  [4]王焱,郑俊峰,周俊明.税收征管3.0理念下的“与原生系统连接”模式对我国“乐企”直连的启示[J].税务研究,2024(5):108-114.
 
  [5]何广涛,卜繁强,陈景景.工程建设企业税收征管新变革[J].施工企业管理,2024(12):56-58.
 
  [6]陈舒剑.基于同平台的业财税一体化系统构建:以北京城建集团为例[J].施工企业管理,2025(2):92-95.
 
  [7]卿静,杨记军.基于财务共享与业财融合的智能财务系统研究[J].会计之友,2022(20):118-125.
 
  [8]黄姗,程开榆,李承为,等.转型升级导向的企业数智财务系统建设研究:以福建烟草为例[J].财务管理研究,2025(2):46-56.

文章出自SCI论文网转载请注明出处:https://www.lunwensci.com/guanlilunwen/82886.html

发表评论

Sci论文网 - Sci论文发表 - Sci论文修改润色 - Sci论文期刊 - Sci论文代发
Copyright © Sci论文网 版权所有 | SCI论文网手机版 | 鄂ICP备2022005580号-2 | 网站地图xml | 百度地图xml