Sci论文 - 至繁归于至简,Sci论文网。 设为首页|加入收藏
当前位置:首页 > 管理论文 > 正文

海上油气行业数据分类分级管理的研究论文

发布时间:2025-08-18 13:40:20 文章来源:SCI论文网 我要评论














  摘要:近年来,随着《中华人民共和国数据安全法》《网络安全审计办法》《工业数据分类分级指南(试行)》相继出台,国家层面明确提出建立数据分类分级保护制度。目前,数据已经成为企业运营不可或缺的资源,特别是在海上油气行业中,数据的价值日益凸显。随着海上油气行业的快速发展,相关数据增长较快,如何有效地对这些数据进行分类和分级管理,提高数据的利用效率和价值,成为当前行业面临的重要课题。为了更好地管理和保护这些数据,数据分类分级管理策略显得尤为重要。文章通过对海上油气行业上游勘探开发业务数据的深入研究,提出了一种实用的海上油气行业数据分类分级方法,为企业规范化、高效化数据管理提供参考。
 
  关键词:海上油气行业,数据分类,数据分级,数据管理
 
  0引言
 
  中海油在开展上游数据管理工作过程中,多次强调了数据安全与数据分类分级工作的重要性,并将数据分类分级与安全管控工作相结合,以期实现数据的集中化、专业化、标准化管理,提高数据管理的效率,并确保数据安全。通过对数据进行合理的分类和分级,采取相应的保护措施,防止数据泄露和非法使用。海上油气行业作为全球能源供应的重要领域之一,其勘探、开发、生产过程中产生的数据具有种类繁多、数量庞大、价值密度高等特点。这些数据不仅对企业决策、生产优化、安全管理等方面具有重要意义,同时也是推动行业技术创新和发展的重要基础[1]。因此,如何对这些数据进行科学分类和合理分级,提高数据的可管理性、可利用性和安全性,成为海上油气行业亟待解决的问题。
 
  1海上油气行业数据分类分级关键点
 
  海上油气行业数据分类分级主要解决数据分类复杂、数据分级准确性低、数据安全与隐私保护粒度低3类问题。
 
  (1)数据分类复杂性。海上油气行业涉及的数据种类繁多,包括勘探、开发、生产、钻完井、工程建设、储量等数据,每种数据都有其独特的属性和重要性,因此,如何合理地对这些数据进行分类,以便更好地管理和应用,是一个重要的难点。分别基于上游板块组织、数据资产目录进行业务、数据加工程度、数据是否在敏感区域分类。
 
  (2)数据分级准确性。在海上油气行业中,数据的分级对于企业的决策和运营至关重要[2]。一级数据如研究类数据、生产类数据、消费数据和价格数据等直接关系到行业的生产和销售,二级数据和三级数据则分别反映了行业的经济效益、国际竞争力以及环境影响等。如何准确地对这些数据进行分级,并确保其在实际应用中的有效性和可靠性,是海上油气行业面临的另一个难点。为此,分别基于核心、重要、一般3种重要程度对数据进行标识分级。
 
  (3)数据安全性与隐私保护。海上油气行业的数据往往涉及商业机密和敏感信息,其中包括海上井口的坐标及高程数据。因此数据的安全性和隐私保护显得尤为重要。在进行数据分类分级过程中,如何确保数据不被泄露或滥用,是行业需要重点关注的问题。
 
  2海上油气行业数据分类分级管理建议
 
  2.1数据分类原则
 
  (1)数据分类科学性原则。按照海上油气勘探开发数据多维度特征和逻辑关联进行科学系统化的分类,且分类规则相对稳定,不宜经常变更,以此确保分类结果的系统性和完整性。这需要对海上油气勘探开发的全流程有深入理解,从而能够识别出各环节产生的关键数据,并将其合理地归类。可以采用层次化的分类方法,先按照大的类别(如勘探、开发、生产等)进行划分,然后在每个大类下细分出具体的数据类型[3]。
 
  (2)数据分类实用性原则。海上油气勘探开发数据分类要确保每个类目下要有勘探开发数据,不设置无意义的类目或级别,分类结果应符合业务常识,还应体现在分类体系便于数据检索、分析和管理。合理的分类能够大大提高数据使用的效率,降低数据管理的复杂性。
 
  (3)数据分类扩展性原则。海上油气勘探开发数据分类方案在总体上应具有概括性、包容性和适应性,通过合理的分类层级设计,使得各类数据能够清晰、有序地组织起来,便于检索和分析。对于不同来源、不同格式的数据,分类方案应提供灵活的接口和转换机制,以确保数据的顺利集成。当新的数据类型或技术出现时,分类方案应能方便地进行扩展和调整,而不需要进行大规模的修改,能实现各种类型勘探开发数据的分类,以满足将来可能出现的数据类型的需求。
 
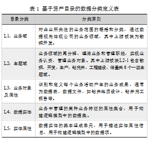
  (4)数据分类说明。按照海上油气勘探开发数据所涉及的业务范畴,将数据分类按照线分类法进行分类,采取业务域、一级业务、二级业务、三级业务和四级业务5级分类法。按照业务将勘探开发数据分为以下业务域:物化探、井筒工程、分析化验、综合研究、开发生产、海洋与地面工程。对每一个业务域按照线分类划分一级业务,对每一个一级业务按照线分类划分二级业务,对每一个二级业务按照线分类划分三级业务,对每一个三级业务按照线分类划分四级业务,如表1所示。

\
 
  2.2数据分级原则
 
  (1)依法合规性原则。满足国家法律法规及行业主管和监管部门有关规定,遵守公司及所属各单位现有安全保密规定及管理细则的相关要求,明确各级别的界限,确保每个数据项只属于一个级别。同时,海上油气行业需要建立动态调整机制,定期审核数据分类分级的合理性,并根据实际情况进行及时调整,有助于确保数据分级的时效性和准确性。
 
  (2)可执行性原则。数据分级规则避免过于复杂,以确保数据安全管理的可行性。同时,数据分级体系应具备足够的适应性,能够随着业务需求和法规环境的变化进行调整,企业还需明确数据分级工作的责任部门和人员,确保分级工作有效执行。在技术可行性方面,数据分级应结合现有的技术条件和系统架构来进行,确保分级操作的可行性和效率[4]。
 
  (3)时效性原则。数据分类分级,特别是安全等级具有一定的时效性,需要定期对数据湖的数据清单进行评估,必要时对数据等级进行及时调整。对于海上油气行业来说,市场状况、生产需求、安全标准等都可能随时间发生变化,数据分级应能够及时反映这些变化,以确保数据的时效性和准确性。在实际执行过程中,遵循时效性原则,可以更好地管理和保护关键数据资源。
 
  (4)自主性原则。结合各单位、业务部门自身数据管理需要(如战略需要、业务需要、风险接受程度等),在安全定级管理办法的框架下自主确定数据安全级别或由数据管理部门统一定级并由业务部门审核。
 
  (5)客观性原则。数据的分级规则应是客观并可以被校验的,即通过数据自身的属性和分级规则就可以判定其分级,已经分级的数据是可以复核和检查的。数据分级过程中应尽量避免主观偏见和人为干预,确保分级结果的客观性,并且分级的结果应能够真实反映数据的实际价值和重要性,同时满足行业监管和法律要求。
 
  (6)分级明确性原则。数据分级的各级别应界限明确,不同级别的数据应采取不同的保护措施。对于高级别的数据,可采取更严格的加密、访问控制和审计措施;而对于低级别的数据,则可以采取相对宽松的管理策略。在实际执行过程中需要定期审查和更新分级标准,以适应不断变化的企业需求和法规环境。
 
  (7)数据分级说明。结合上游勘探开发业务数据的具体类型和业务现状,将数据划分为核心、重要、一般共3级,如表2所示[5]。
 
 \
 
  3海上油气行业数据分类分级实施步骤
 
  以海洋石油保密规范为基础,抽提及整合有限及各分公司保密规范中的商密、工作秘密事项作为数据的安全分类分级依据;将数据标准中的数据集、数据项归纳到不同的分类维度上,并按照泄密可能对公司造成的影响“对象”“范围”“程度”,来综合判断数据安全级别,数据安全分类分级总流程,如图1所示。

\
 
  4数据管理与应用策略
 
  基于上述数据分类分级方法,本文提出以下数据管理与应用策略建议:(1)建立完善的数据管理体系,明确各类数据的归档、存储、备份等规范,确保数据的完整性和可追溯性[6]。(2)针对不同级别的数据,制定合理的访问控制策略,实现数据的精确授权和安全管理。(3)充分利用大数据技术,对海量数据进行挖掘和分析,为企业决策提供有力支持。(4)加强与行业内外相关机构的合作与交流,推动数据共享与标准化建设,提升整个行业的数据应用水平。
 
  5结语
 
  从企业层面开展工业数据分类分级首先需要充分发挥企业领导的核心作用,全面导入工业数据分类分级管理体系是企业的一项战略决策,目的是通过实施工业数据分类,做好工业数据规范打好基础。其次是要全体动员、全员参与,从业务及数据两个层面明确工作职责。在数据分类分级实施之前做好参与项目人员的培训,从分类分级目的、意义、实施方法论、实施路径等方面让参与项目人员对整体项目工作有统一认识。在数据分类分级过程中,需要与各业务数据产生的源头部门进行充分调研,收集业务及数据现状,在分类分级完成后要进行业务资深专家的审核确认,保证分类分级成果符合业务流程,符合数据管理现状。在数据分类分级完成之后,需要总结提炼适合企业数据的分类分级方法及路线,并建立相应的保障制度体系,使数据分类分级工作能够持续地按照统一方法论及原则进行迭代优化。
 
  数据分类分级是一项长期迭代的工作,需建立数据分类分级管理制度,以满足企业业务及数据的规范化管理。随着新技术新工艺的应用,以及数据及业务管理的细化,现有已梳理的数据分类分级成果不足以支撑数据应用及管理的需求,需要建议一套完整规范的分类分级管理制度,包括《分类分级工作实施方法指南》《分类分级数据运维指南》等,以支撑后续分类分级相关工作的开展。未来,随着技术的不断进步和行业发展的深入,数据分类分级的方法和应用策略将不断优化和完善,为海上油气行业的可持续发展注入新的动力。
 
  参考文献:
 
  [1]夏义堃,管茜.政府数据资产管理的内涵、要素框架与运行模式[J].电子政务,2022(1):2-13.
 
  [2]律红洲.油气行业“开放地下数据空间”的发展与启示:数字化转型解决方案探讨[J].国际石油经济,2022,30(5):90-95.
 
  [3]金镭,秦雪伦,江如意,等.油气行业数字孪生研究述评与展望[J].世界石油工业,2022,29(5):17-25.
 
  [4]周立国,王勇,李明,等.基于多源数据融合的油气管道诊断预警技术[J].石油化工自动化,2022,58(5):68-72.
 
  [5]王白石.某国外油气项目安全风险分析体系研究[J].中国科技期刊数据库工业A,2024(2):142-146.
 
  [6]徐乔婕,徐斌.油气勘探开发物联网云计算平台的数据安全存储[J].数码设计,2020,9(18):52-53.

文章出自SCI论文网转载请注明出处:https://www.lunwensci.com/guanlilunwen/82569.html

相关内容

发表评论

Sci论文网 - Sci论文发表 - Sci论文修改润色 - Sci论文期刊 - Sci论文代发
Copyright © Sci论文网 版权所有 | SCI论文网手机版 | 鄂ICP备2022005580号-2 | 网站地图xml | 百度地图xml