Sci论文 - 至繁归于至简,Sci论文网。 设为首页|加入收藏
当前位置:首页 > 管理论文 > 正文

基于SERVQUAL模型的企业重点客户拜访服务质量评价与改进策略研究——以耒阳市烟草公司为例论文

发布时间:2024-04-02 11:55:01 文章来源:SCI论文网 我要评论














SCI论文(www.lunwensci.com)
 
   摘 要:本文以耒阳市烟草公司为例,基于SERVQUAL 模型构建了烟草公司重点客户拜访服务质量评价指标体 系,主要是利用配对样本t检验的方法,实证分析了耒阳 市烟草公司重点客户拜访服务感知与期望之间的差异,剖 析了耒阳市烟草公司重点客户拜访服务中存在的问题,并 提出了相应的改进策略,旨在为耒阳市烟草公司提升重点 客户拜访服务质量提供有益参考。

  关键词:SERVQUAL模型,配对样本t检验,重点客户,拜访服务质量

  随着国际烟草市场竞争的加剧,复杂多变的国内 外市场竞争环境和持续下行的行业发展态势要求烟草 企业必须转变经营理念,不断探索用服务助力企业价 值提升,从而实现长远发展的新模式。烟草公司的客 户经理作为链接烟草公司、市场及重点客户的桥梁, 以服务为载体,扮演着价值传递者的角色。在客户服 务模式的建设过程中,客户经理在走访客户时需要充 分考虑重点客户利益,为其提供一系列经营服务指 导,通过及时有效的上门拜访方式了解重点客户的门 店经营状况、卷烟销售情况与市场动向,洞悉客户需 求、提高客户满意度、维护客户关系。因此,客户拜 访质量的优劣对于烟草企业的发展意义重大。而拜访 质量的衡量与把控离不开科学有效的服务质量评价体 系作为指导。因此,本文以耒阳市烟草公司的重点客 户群体作为研究对象,依托SERVQUAL模型调查分析耒阳市烟草公司拜访服务质量现状并发现问题,为耒 阳市烟草公司提升服务质量提供策略建议。

  一、SERVQUAL模型

  SERVQUAL模型(“期望—感知”模型)是由美 国营销专家Parasuraman、Zeithaml和 Berry在“服务质 量差距理论”基础上提出的一种全新的用于评价服 务质量差距的标尺。他们认为,服务质量的优劣程 度可以用顾客实际感受的服务水平与顾客内心期望的 服务水平的差值来衡量。该模型共包含五大维度: 有形性(Tangibles)、可靠性(Reliability)、响应性 (Responsiveness)、保障性(Assurance)、移情性 (Empathy)。SERVQUAL模型自诞生以来广泛应用于 政府、医疗、零售、餐饮、物流等行业,并结合各行 业特点被不断修正,使其更加适用于目标领域的服务 质量评价。

  二、耒阳市烟草公司重点客户拜访服务质量评价 与分析

  (一)耒阳市烟草公司重点客户拜访服务质量评 价指标体系的构建


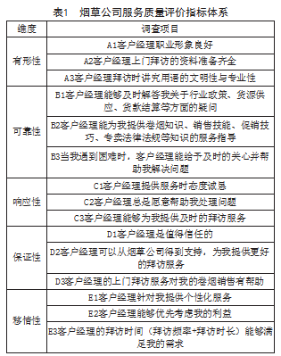
  本文基于烟草公司自身服务特征和重点客户自身 理解能力调整评价指标,通过前期测试并听取专家意 见完善测量指标,最终完成烟草公司服务质量评价指 标的构建。本文构建的耒阳市烟草公司服务质量评价 指标体系包括有形性、可靠性、响应性、保证性和移 情性5个维度以及基于专家意见修正后的15个具体指 标,如第8页表1所示。


\

 
  (二)耒阳市烟草公司重点客户拜访服务质量 SERVQUAL模型的统计分析

  1.问卷调查设计

  本文基于SERVQUAL模型构建耒阳市烟草公司重 点客户拜访服务质量评价指标体系设计问卷,并对耒 阳市烟草公司重点客户进行调查。其中,调查内容包 括受访者基本信息和烟草公司重点客户拜访服务质量评价的SERVQUAL量表,共计21道题目。量表采用 Likert 7点计分。本次调查面向耒阳市烟草公司重点客 户发放问卷共440份,剔除无效问卷后剩余有效问卷 401份,问卷回收有效率91%。本次问卷调查采用线上 模式进行。

  2.描述性统计

  根据人口统计学特征整理调查问卷中受访者基本 信息可知,受访客户中男性占比51.1%,女性48.8%, 这表明受访客户性别比例均衡。41~50岁客户占比 42.1%,31~40岁客户占比28.9%, 这表明受访客户以 中青年为主,客户年龄分布呈纺锤型。高中或中专学 历客户占比47.3%,初中及以下学历客户占比39.4%, 这表明受访客户学历普遍不高,大部分为高中及以下 学历。经营时长1年及以内的客户仅占比1.4%,经营 时长3~5年(包含5年)的客户占比26.6%,经营时长 8年以上的客户占比35.9%,这表明受访客户多数经营 经验丰富,与耒阳市烟草公司合作较为深入,其对服 务质量的评价具有借鉴价值。处于21~25档的客户占比 34.1%,处于26~30档的客户占比18.4%,这表明本次受 访客户的档次较高,问卷调查结果基本能够体现耒阳 市烟草公司重点客户特征现状。

  3.样本数据信度和效度分析

  (1)信度分析

  为衡量调查问卷中耒阳市烟草公司重点客户拜访服务质量评价量表的可靠性,本文利用最常见的克隆 巴赫Alpha值进行信度分析检验其成果异质性程度。本 文使用SPSS 26.0软件对期望量表和感知量表各维度及 量表总体进行信度检验的结果如表2所示。量表中各维 度以及量表总体的克隆巴赫Alpha值均大于0.8.这表明 期望量表和感知量表的可信度均比较理想,可以进一 步分析。


\

 
  (2)效度分析

  本文通过效度分析检验调查问卷样本数据是否有 效可用。本文基于SERVQUAL量表并结合烟草行业服 务特点和专家意见设计量表,已经具有一定的效度; 进一步使用SPSS 26.0软件对期望量表和感知量表各维 度及量表总体进行效度检验的结果如表3所示,KMO检 验的值分别为0.941和0.978表明期望量表和感知量表具 有非常好的效度检验结果;巴特利特球形度检验显著 性无限接近于0也表明该量表效度较好。


\

 
  4.服务质量期望-感知差异分析

  为检验重点客户对耒阳市烟草公司服务质量的实 际感知与期望之间是否存在差异,本文利用配对样本t 检验的方法首先提出假设“重点客户实际感知的烟草 公司所提供的服务质量与其所期望的服务质量之间无 显著差异”,再按照顺序对量表中各维度及其具体指 标的实际感知与期望值一一配对展开检验,检验结果 如第9页表4所示。重点客户对耒阳市烟草公司拜访服 务质量实际感知与期望的差距均值在-0.01~-0.21.双 尾检验显著性概率P值接近于0.拒绝原假设,这表明 重点客户对耒阳市烟草公司拜访服务质量的实际感知 与期望之间存在显著差异。


\


 
  三、耒阳市烟草公司重点客户拜访服务质量评价 结果分析

  耒阳市烟草公司重点客户拜访服务质量的各维 度实际感知水平和期望水平之间的差距值从小到大 依次为保证性(-0.07)、响应性(-0.09)、有形性 (-0.10)、移情性(-0.12)、可靠性(-0.15)。其 中,移情性和可靠性的差距值最大且低于总体差距均 值。这表明耒阳市烟草公司重点客户拜访服务质量的 薄弱环节就在移情性维度和可靠性维度。因此,在改 进耒阳市烟草公司重点客户拜访服务质量时值得重点 关注。

  (一)服务流程缺乏规范性

  根据问卷调查结果,可靠性维度的耒阳市烟草公 司重点客户拜访服务质量的实际感知和期望的差距均 值为-0.15.低于总体差距均值-0.11.表明该维度的重 点客户拜访服务质量处于最低水平。该维度下3个指标 的差距均值在-0.17~-0.12.这表明现阶段重点客户对 客户经理在知识宣讲质量、问题解决能力和态度主动 性等可靠性方面的服务并不满意。可见耒阳市烟草公 司客户经理对重点客户的拜访服务职责认识仍停留在概念层面,迎合重点客户服务需求的具体岗位职责尚 未形成硬性标准,与重点客户信息分析相关的后台支 撑类服务岗位设置仍有缺失,岗位交叉性的工作内容 衔接不完全顺畅。随着行业发展,耒阳市烟草公司根 据市场特征和客户特点制定出科学有效的规范化服务 流程是未来的改进方向。

  (二)服务计划缺乏针对性

  根据问卷调查结果,移情性维度的耒阳市烟草公 司重点客户拜访服务质量的实际感知和期望的差距均 值为-0.12.低于总体差距均值-0.11.表明该维度的 重点客户拜访服务质量处于较低水平。该维度下3个指 标差距均值在-0.21~-0.04.这表明现阶段重点客户对 客户经理拜访服务的拜访时长、拜访频率等方面比较 满意,但对客户经理拜访服务设置个性化方面并不满 意。可见,耒阳市烟草公司重点客户拜访服务计划的制 定无法针对性地识别并满足重点客户需求,只是简单地 按照考核要求对客户进行实地走访,挖掘客户需求的主 动性和实效性不强,这导致收集到的客户需求信息缺乏 系统性和全面性,难以解决重点客户的实际问题,耒阳 市烟草公司未来需要在这方面进一步改进。

  四、耒阳市烟草公司重点客户拜访服务质量改进 策略

  (一)改进方向


  基于前文分析结果,将耒阳市烟草公司重点客户 拜访服务质量实际感知与期望的差距均值小于总体均 值的可靠性和移情性两个维度列为首要改进的维度, 各维度差距均值高于总体均值的有形性、响应性和保 证性维度暂时继续保持。对低于或等于差异总体均值 的指标进一步细分,以细分后的差距均值-0.16为划分 标准,指标差距均值小于或等于-0.16的指标B3、指标 E2设为重点改进指标,如表5所示。


\
 
  (二)策略建议

  1.明确岗位职责,提升客户经理岗位工作有效性

  耒阳市烟草公司应当合理设计相关岗位并明确岗 位职责。客户经理制定重点客户销售计划,同重点客 户建立良好的合作关系能够推动促销工作的顺利开 展,维护与重点客户的长期合作关系将使得客户经理 获得重点客户认可,深化重点客户对客户经理的依赖 性,提升客户经理的可靠性,从而提升客户经理与重 点客户之间的配合度。烟草公司设置专岗负责收集整 理市场信息和卷烟市场的需求预测,了解重点客户的 需求,提升客户经理的问题响应及问题解决能力,使 得重点客户主动地为重点客户提供精准服务策略。客 户经理定期开展重点客户知识宣讲活动,为重点客户 提供卷烟知识、销售技巧、专卖法律法规等知识的服 务指导,提升客户经理岗位工作的有效性。

  2.细分客户需求,提升客户经理服务计划针对性

  耒阳市烟草公司应当分类客户需求,细化客户服 务。在现有的客户分类基础上记录、整理、分析各类 重点客户的差异化服务需求并挖掘重点客户的潜在需 求,在制定重点客户服务计划时体现对各类客户的差 异化服务需求的重视程度。针对不同情况与所处实际 环境的差异了解和分析重点客户的需求层次,以便匹 配相应的服务计划及服务方案。客户经理要积极满足 重点客户的差异化服务需求,表达开展重点客户个性 化和多样化服务的积极性,从重点客户利益出发,为 其排忧解难。

  参考文献

  [1] 高鹏程,李岩,高强.地市级烟草商业企业流程建设探讨 [J].企业改革与管理,2018(10):221-222.

  [2] 黄娄成.浅析烟草客户经理“五步拜访法”[J].科技创新导 报,2016.13(35):118.120.

  [3] 李欣欣,肖骏,孔维力.工商零消大数据助力烟草行业客 户价值预测与精准服务[J].商场现代化,2022(19):4-6.

  [4] 李钊,陈辉.基于SERVQUAL模型的烟草专卖服务质量评 价研究[J].价值工程,2016.35(35):1-5.

  [5] 宋小香.地市级烟草商业企业“互联网+”应用思路及实践 [J].电子技术与软件工程,2019(23):14-15.

  [6] 荣方勇,刘昀,李玥,等.基于需求导向的客户经理拜访 线路多因素决策模型的构建与应用[J].数字通信世界, 2023(6):119-121.
 
关注SCI论文创作发表,寻求SCI论文修改润色、SCI论文代发表等服务支撑,请锁定SCI论文网!

文章出自SCI论文网转载请注明出处:https://www.lunwensci.com/guanlilunwen/76682.html

相关内容

发表评论

Sci论文网 - Sci论文发表 - Sci论文修改润色 - Sci论文期刊 - Sci论文代发
Copyright © Sci论文网 版权所有 | SCI论文网手机版 | 鄂ICP备2022005580号-2 | 网站地图xml | 百度地图xml