Sci论文 - 至繁归于至简,Sci论文网。 设为首页|加入收藏
当前位置:首页 > 管理论文 > 正文

基于全周期精准赋能的企业专家型人才队伍建设研究—以电网企业A公司为例论文

发布时间:2024-02-04 10:09:31 文章来源:SCI论文网 我要评论














SCI论文(www.lunwensci.com):

       摘  要:随着“双碳”目标的提出,电网企业构建以新能 源为主体的新型电力系统面临着巨大的技术挑战,相关专 家型人才的严重短缺和需求猛增之间的矛盾愈演愈烈。本 文以A公司为研究对象,以建设全周期精准赋能的专家型 人才队伍为研究目标,精准锁定公司当前在专家型人才选 拔、培养、管理方面的关键需求,设计符合公司战略需求 和发展需要的专家型人才队伍建设方案,旨在为企业的高 质量发展提供强有力的技术保障和智力支撑,在推进公司 解决技术难题、提升管理效能中发挥核心作用。

       关键词:全周期;精准赋能;专家人才;队伍建设

       随着电网企业以特高压为骨干网架的大电网快速 发展和新能源大规模并网,对紧急事故支撑、新能源 消纳和系统平衡调节提出了新的要求。抽水蓄能依托 容量大、工况多、速度快、可靠性高、经济性好等五 大技术经济优势,承担着保障电力系统安全稳定运 行、提升新能源消纳水平和改善系统各环节性能等重 要作用。在此背景下,A公司是根据《中华人民共和 国可再生能源法》和国家发展改革委《关于抽水蓄能 电站建设管理有关问题的通知》的要求,按照集团化 运作、专业化管理、集约化发展,由国网公司投资设 立的全资子公司和直属单位,是以抽水蓄能储能电源 业务为核心的专业化公司,负责开发建设和经营管理 国家电网公司经营区域内的抽水蓄能电站。2021年9月 国家能源局印发的《抽水蓄能中长期发展规划(2021- 2035年)》,明确了“碳达峰、碳中和”目标和新型电 力系统建设形势下抽水蓄能中长期发展路线,进一步为 我国抽水蓄能发展按下了“快进键”。目前高端技术研 发和运维管理专家人才的短缺成为制约A公司发展的掣 肘因素。对此,A公司必须将专业人才的开发和使用放 在首要位置,通过建设一支专家型人才队伍,为企业健 康长远发展提供有力的技术支撑和智力保障。

\
 
       一、企业建设专家型人才队伍的意义及内涵

       (一)专家型人才的定义及内涵


       专家型人才指在某一工作领域内拥有全面理论知识、过硬技术水平、丰富的工作经验,善于在企业生 产实践中分析和解决问题,能够创造性地解决重大 实际问题并为企业带来更多经济管理效益的一类人 员[1] 。专家型人才是企业中技术创新、技术攻关和管理 提升的主体,是将前沿理论和先进技术转化为企业生 产力和重构生产关系的中坚力量。因此,企业尤其是 处于快速扩张发展的企业需要将专家型人才队伍建设 摆在企业发展的首要位置,构建一支结构合理、素质 优良、专业过硬的专家型人才队伍,发挥各自领域的 模范带头作用,同时使专家型人才优势互补,形成合 力,为企业未来发展提供坚实的支撑力量[2]。

       (二)A公司建设专家型人才队伍的目的及意义

       A公司作为负责开发建设和经营管理抽水蓄能电站 的专业化企业,目前处于高速发展阶段。抽水蓄能电 站的开发建设具有建设周期长、地质条件复杂、投资 额巨大等特点,且考虑到抽水蓄能电站运行工况的多 样性、设备结构的复杂性和枢纽布置的独特性,不论 是前期规划设计和工程造价,还是中期土建施工和项 目管理,抑或是后期并网发电和运行维护,对公司技 术水平和管理能力均提出了极高的要求,同时对具有 跨学科背景知识、能够进行整体设计和运维的复合型 专业人才需求也达到了空前高度,但是当前A公司专家 人才的选拔、培养和管理工作还未体系化,后备人才 梯队的成长速度和质量难以满足公司实际发展需要。 研究全周期精准赋能的专家型人才队伍建设,借助更 加完善的选拔、培养和管理手段构建一支能够引领科 技、攻坚克难的专家型人才队伍,使其成为企业科技 创新和企业发展的引领者和开拓者,在推进行业技术 发展、解决技术难题中发挥核心作用,是A公司当前推 进抽水蓄能快速发展,适应新型电力系统建设和大规 模高比例新能源发展需要的迫切现实需求。

       二、A公司基于全周期精准赋能的专家型人才队伍 建设实践

       (一)设计专家型人才选拔模型


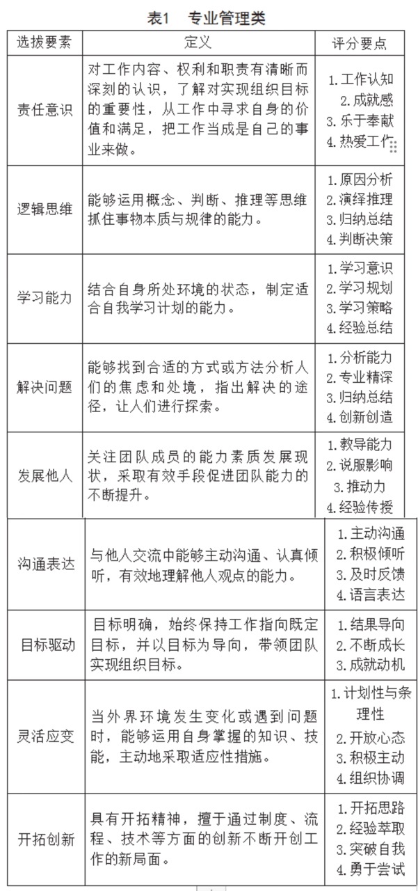
       按照A公司当前和未来发展的实际需求,所需的 专家型人才是指由公司系统内选拔产生的品德高尚、 业务精通、善于钻研、贡献突出的优秀人才。按照A 公司岗位性质和专业要求的不同将专家型人才划分为专业管理类和科研技术类两大类,详见表1及表2。通 过行为事件访谈法、问卷调查法、文献研究法等分别 提炼出不同类型专家型人才选拔要素,构建形成A公 司专家型人才选拔模型,细化评分要点,作为公司专 家人才的甄选和测评依据,并进一步通过组织笔试、 半结构化面试、BEI访谈(Behavioral Event Interview, 行为事件访谈法)等综合性测评方式对公司专家型 人才进行了选拔。

\
 
       (二)创新专家型人才培养方式

       1.实行师友计划。创新传统集中授课的人才队伍 培养模式,深化师友带教机制建设。 一是分角色开展 师友结对。为公司年轻专家型人才和后备人才选定资深专家导师,签订师友计划承诺书,充分利用资深专 家经验、资源优势和年轻专家知识更新效率优势,使 不同级别、不同年龄、不同专业专家人才互为师友, 在各自专业范围内互相提供针对性强、操作性强、引 导性强的辅导,以双向精准“传、帮、带”来实现知 识与技艺的传承[3] 。二是搭建师友计划结对展示平台。 通过企业微信、公司网站、月刊等多种途径,展示师 友结对信息、培养目标、带教过程等,选树名师高徒 典型,营造浓厚学习氛围。三是强化师友计划阶段性 跟进。加强师友计划开展的过程跟进,推动人资部、 业务部门和师友之间的双向评价,了解专家型人才能 力现状并针对性调整培养计划。同时邀请优秀的师友 搭档进行经验或心得分享,使优秀做法和经验得到推 广,确保专家人才学有所得。

\
 
       2.推动实践提升。为纳入专家型人才队伍中的人 员优先提供主持本专业领域的课题研究、承担科技开 发项目、主持重大项目的机会,重点培养各专业领域 的专家型人才。 一是积极为科研、技术类专家型人才 创造条件开展技术创新和科技开发机会。制定技术工 作管理规定,落实科研、技术人员在项目开发过程中 的责任、权利和待遇,充分调动科技人员研究开发新 技术的积极性。二是在重大课题研究中,充分开发现 有科研、技术人员资源,积极谋求与知名高校、科 研院所的战略合作,促进公司内科研、技术人员在工 作中不断学习提高,增强其创新能力,提升其研究水 平,从而培养出大批优秀专家型人才。三是组织各类 专家型人才参与公司项目事故调查,分析事故原因, 提出解决方案和防范措施,解决抽水蓄能项目运行中 的实际技术和管理难题,同时聘任贡献突出的专家型 人才在公司内部讲授专业技术和管理知识,加速专家 型人才的能力提升,实现精准赋能。

       3.搭建交流学习平台。围绕专家型人才队伍专业 能力提升开设绿色通道。 一是设计“请进来”“送出 去”交流机制。与高校、研发机构、设计院所、设备 厂家等建立双向交流平台,邀请业界优秀专家型人才 进行授课,拓展公司内部专家人才视野和思维,同 时为公司突出贡献专家型人才提供外出交流学习的机 会,如华为大学、同行业标杆企业。二是组织基层考 察及研究。组织公司专家型人才不定期至抽水蓄能电 站进行实地考察学习,到基层单位了解专业工作实况 及业务难关,以业务需求和实际问题为导向,设计解 决方案,进一步推动专业问题思考及难题攻关。三是 组织专业交流研讨会。组织公司内部各类别、各级别 优秀专家型人才定期开展专业授课、经验分享和内容 研讨等,加强培训与实际工作之间专业知识的交流与 更新迭代,促进培训内容与业务需求高度融合,从而 提升培训质量和成效。

       (三)优化专家型人才管理体系

       1.明确专家型人才队伍管理责任。在公司组织部 和人力资源部门分别明确在专家型人才队伍组建、选 拔、培养、管理、评价等方面的责任。公司组织部作 为专家型人才队伍归口管理部门,负责制定公司专家 型人才管理实施细则,负责专家人才的选用、队伍建 设、培养等管理工作。人力资源部门负责协助组织部 制定本单位专家人才的选拔、培养、使用和考核。其 他业务部门负责本专业专家型人才的培养和使用,负 责协助人力资源部门开展专家人才队伍建设与管理, 参与本专业专家型人才选拔、评价考核等工作。通过 明确责任,实现公司专家型人才队伍管理标准化和规范化,促进专家型人才队伍健康稳步发展。

       2.划分专家型人才职称等级。明确专家型人才分 级要求,细化各等级评价、晋级准则。将专家人才划 分为初级、中级、高级三个级别,级别划分与晋升主 要通过评定专家人才专业资格条件来确定,包括工作 经历(工作年限)、资格等级(专业技术资格及技 能等级)、绩效考核(年度绩效考核结果)、专业 经历(解决生产难题、重大项目攻关、开发新方法新 技术、编写技术标准、编写重大项目方案报告等)、 评价经历(参与职业技能鉴定、担任专业技术资格评 委、竞赛获奖等) [4] 。通过等级的划分与定期评定,充 分调动专家型人才的工作热情与积极性,促进公司经 营效率与质量的进一步提升。

       3.以“贴标签”方式优化专家型人才使用策略。 借助专家型人才使用平台、为专家型人才突出优势 “贴标签”等方式使专家资源得到有效利用。 一是完 善公司专家型人才库和公司培训评价管理平台,对专 家型人才能力、师友组合、项目人员搭配等进行优 化组合和匹配,更好地调用专家型人才,并及时记录 和更新专家人才相关信息。二是为专家型人才突出优 势“贴标签”。根据专家型人才评价结果,对专家型 人才当前显著优势进行判断并“贴标签”,后续公司 抽水蓄能电站设计、土建施工、运行维护等则依据专 家型人才“标签”进行任务安排和定向组织经验交流 分享,以此充分发挥专家人才优势并传承沉淀优秀经 验,大幅提高培养成效。

       三、结语

       当前,构建以新能源为主体的新型电力系统是电 网企业实现“双碳”目标的迫切要求,而高素质、专 业化的专家型人才队伍是电网企业实现“双碳”目标 的技术保障和智力支撑,也是保持企业核心竞争力的 基石。因此,通过对专家型人才的选拔、培养、管理 进行体系化设计,推动技术型、管理型专家人才的成 长,对于企业的高质量发展具有十分重要的意义。

       参考文献

       [1]   徐云龙,曾麒.培养专家型领军人才推进法治工商建 设——全国工商行政管理系统法制专家型人才培训班侧 记[J].工商行政管理,2012(24):19-21.
       [2]   吕立艳.专家型人才培养和专家型人才队伍建设[J].经营 与管理,2010(12):64-65.
       [3]   钱卫国.加强管理、技术、技能专家人才队伍建设的实践 和思考[J].人力资源,2014(2):32-33.
       [4]   于新,王秀平,白国平.专家人才队伍建设途径的思考[J]. 中国科技纵横,2017(22):236,238.

关注SCI论文创作发表,寻求SCI论文修改润色、SCI论文代发表等服务支撑,请锁定SCI论文网!
 

文章出自SCI论文网转载请注明出处:https://www.lunwensci.com/guanlilunwen/72659.html

相关内容

发表评论

Sci论文网 - Sci论文发表 - Sci论文修改润色 - Sci论文期刊 - Sci论文代发
Copyright © Sci论文网 版权所有 | SCI论文网手机版 | 鄂ICP备2022005580号-2 | 网站地图xml | 百度地图xml